Алгебра за 11 класс Мордкович Задачник Базовый и углубленный уровень Мнемозина задача П.29
Решебник / задача / П.29

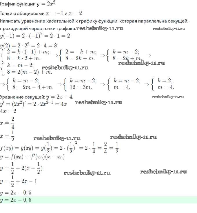
Задачи на повторение
§1. Многочлены от одной переменной
§2. Многочлены от нескольких переменных
§3. Уравнения высших степеней
§4. Понятие корня n-й степени из действительного числа
§5. Функция у=n^√x, её свойства и график
§6. Свойства корня n-й степени
§7. Преобразование иррациональных выражений
§8. Понятие степени с любым рациональным показателем
§9. Степенная функция, её свойства и график
§10. Извлечение корней из комплексных чисел
§11. Показательная функция, её свойства и график
11.1
11.2
11.3
11.5
11.6
11.7
11.8
11.9
11.10
11.11
11.12
11.13
11.14
11.15
11.16
11.17
11.18
11.19
11.20
11.21
11.22
11.23
11.24
11.25
11.26
11.27
11.28
11.29
11.30
11.31
11.32
11.33
11.34
11.35
11.36
11.37
11.38
11.39
11.40
11.41
11.42
11.43
11.44
11.45
11.46
11.47
11.48
11.49
11.50
11.51
11.52
11.53
11.54
11.55
11.56
11.57
11.58
11.59
11.60
11.61
11.62
11.63
11.64
11.65
11.66
11.67
11.68
11.69
11.70
11.71
11.72
11.73
11.74
11.75
11.76
11.77
11.78
11.79
11.80
11.81
11.82
§12. Показательные уравнения
§13. Показательные неравенства
§14. Понятие логарифма
§15. Логарифмическая функция, её свойства и график
§16. Свойства логарифмов
16.1
16.2
16.3
16.4
16.5
16.6
16.7
16.8
16.9
16.10
16.11
16.12
16.13
16.14
16.15
16.16
16.17
16.18
16.19
16.20
16.21
16.22
16.23
16.24
16.25
16.26
16.27
16.28
16.29
16.30
16.31
16.32
16.33
16.34
16.35
16.36
16.37
16.38
16.39
16.40
16.41
16.42
16.43
16.44
16.45
16.46
16.47
16.48
16.49
16.50
16.51
16.52
16.53
16.54
16.55
16.56
16.57
16.58
16.59
16.60
16.61
16.62
16.63
16.64
16.65
16.66
16.67
§17. Логарифмические уравнения
§18. Логарифмические неравенства
18.1
18.2
18.3
18.4
18.5
18.6
18.7
18.8
18.9
18.10
18.11
18.12
18.13
18.14
18.15
18.16
18.17
18.18
18.19
18.20
18.21
18.22
18.23
18.24
18.25
18.26
18.27
18.28
18.29
18.30
18.31
18.32
18.33
18.34
18.35
18.36
18.37
18.38
18.39
18.40
18.41
18.42
18.43
18.44
18.45
18.46
18.47
18.48
18.49
18.50
18.51
18.52
18.53
§19. Дифференцирование показательной и логарифмической функций
§20. Первообразная и неопределённый интеграл
§21. Определённый интеграл
21.1
21.2
21.3
21.4
21.5
21.6
21.7
21.8
21.9
21.10
21.11
21.12
21.13
21.14
21.15
21.16
21.17
21.18
21.19
21.20
21.21
21.22
21.23
21.24
21.25
21.26
21.27
21.28
21.29
21.30
21.31
21.32
21.33
21.34
21.35
21.36
21.37
21.38
21.39
21.40
21.41
21.42
21.43
21.44
21.45
21.46
21.47
21.48
21.49
21.50
21.51
21.52
21.53
21.54
21.55
21.56
21.57
21.58
21.59
21.60
21.61
21.62
21.63
21.64
21.65
21.66
21.67
21.68
21.69
21.70
21.71
21.72
21.73
21.74
21.75
21.76
21.77
§22. Вероятность и геометрия
§23. Независимые повторения испытаний с двумя исходами
§24. Статистические методы обработки информации
§25. Гауссова кривая. Закон больших чисел
§26. Равносильность уравнений
§27. Общие методы решения уравнений
27.1
27.2
27.3
27.4
27.5
27.6
27.7
27.8
27.9
27.10
27.11
27.12
27.13
27.14
27.15
27.16
27.17
27.18
27.19
27.20
27.21
27.22
27.23
27.24
27.25
27.26
27.27
27.28
27.29
27.30
27.31
27.32
27.33
27.34
27.35
27.36
27.37
27.38
27.39
27.40
27.41
27.42
27.43
27.44
27.45
27.46
27.47
27.48
27.49
27.50
27.51
27.52
27.53
27.54
27.55
27.56
27.57
27.58
27.59
27.60
§28. Равносильность неравенств
28.1
28.2
28.3
28.4
28.5
28.6
28.7
28.8
28.9
28.10
28.11
28.12
28.13
28.14
28.15
28.16
28.17
28.18
28.19
28.20
28.21
28.22
28.23
28.24
28.25
28.26
28.27
28.28
28.29
28.30
28.31
28.32
28.33
28.34
28.36
28.37
28.38
28.39
28.40
28.41
28.42
28.43
28.44
28.45
28.46
28.47
28.48
28.49
28.50
28.51
28.52
28.53
28.54
28.55
28.56
28.57
28.58
28.59
§29. Уравнения и неравенства с модулями
29.1
29.2
29.3
29.4
29.5
29.6
29.7
29.8
29.9
29.10
29.11
29.12
29.13
29.14
29.15
29.16
29.17
29.18
29.19
29.20
29.21
29.22
29.23
29.24
29.25
29.26
29.27
29.28
29.29
29.30
29.31
29.32
29.33
29.34
29.35
29.36
29.37
29.38
29.39
29.40
29.41
29.42
29.43
29.44
29.45
29.46
29.47
29.48
29.49
29.50
29.51
29.52
29.53
29.54
29.55
29.56
29.57
29.58
29.59
29.60
§30. Иррациональные уравнения и неравенства
30.1
30.2
30.3
30.4
30.5
30.6
30.7
30.8
30.9
30.10
30.11
30.12
30.13
30.14
30.15
30.16
30.17
30.18
30.19
30.20
30.21
30.22
30.23
30.24
30.25
30.26
30.27
30.28
30.29
30.30
30.31
30.32
30.33
30.34
30.35
30.36
30.37
30.38
30.39
30.40
30.41
30.42
30.43
30.44
30.45
30.46
30.47
30.48
30.49
30.50
30.51
30.52
30.53
30.54
30.55
30.56
30.57
30.58
30.59
30.60
30.61
30.62
30.63
30.64
30.65
§31. Доказательство неравенств
§32. Уравнения и неравенства с двумя переменными
§33. Системы уравнений
§34. Задачи с параметрами
Готовая домашняя работа с ответами по Алгебре за 11 класс Мордкович, Семёнов, Денищева, Корешкова, Мишустина, Звавич Задачник Базовый и углубленный уровень Часть Мнемозина 2017 ФГОС - Задачи на повторение П.29