Алгебра за 11 класс Мордкович Учебник Базовый и углубленный уровень Мнемозина §22 7
Решебник / §22 / 7

§1. Многочлены от одной переменной
§2. Многочлены от нескольких переменных
§3. Уравнения высших степеней
§4. Понятие корня n-й степени из действительного числа
§5. Функция у=n^√x, её свойства и график
§6. Свойства корня n-й степени
§8. Понятие степени с любым рациональным показателем
§9. Степенная функция, её свойства и график
§10. Извлечение корней из комплексных чисел
§11. Показательная функция, её свойства и график
§12. Показательные уравнения
§13. Показательные уравнения
§14. Понятие логарифма
§15. Логарифмическая функция, её свойства и график
§16. Свойства логарифмов
§17. Логарифмические уравнения
§18. Логарифмические неравенства
§19. Дифференцирование показательной и логарифмической функций
§20. Первообразная и неопределённый интеграл
§21. Определённый интеграл
§22. Вероятность и геометрия
§23. Независимые повторения испытаний с двумя исходами
§24. Статистические методы обработки информации
§25. Гауссова кривая. Закон больших чисел
§26. Равносильность уравнений
§27. Общие методы решения уравнений
§28. Равносильность неравенств
§29. Уравнения и неравенства с модулями
§30. Иррациональные уравнения и неравенства
§31. Доказательство неравенств
§32. Уравнения и неравенства с двумя переменными
§33. Системы уравнений
Темы для разработки проектов
Глава 1
Глава 2
Глава 3
Глава 4
Глава 5
Глава 6
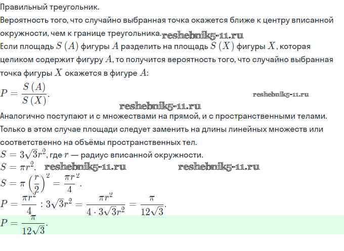
Готовая домашняя работа с ответами по Алгебре за 11 класс Мордкович, Семёнов Учебник Базовый и углубленный уровень Мнемозина 2017 ФГОС - §22. Вероятность и геометрия 7