Физика за 10-11 класс Громцева Сборник задач и упражнений УМК Экзамен параграф 7 8
Решебник / параграф 7 / 8
 
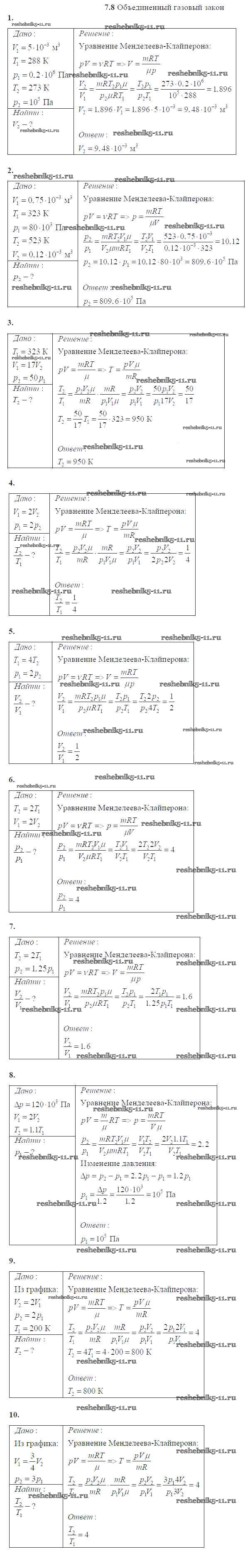
                                Параграф 1
Параграф 2
Параграф 3
Параграф 4
Параграф 5
Параграф 6
Параграф 7
Параграф 8
Параграф 9
Параграф 10
Готовая домашняя работа с ответами по Физике за 10, 11 класс Громцева Сборник задач и упражнений УМК Экзамен 2018 ФГОС - Параграф 7 8