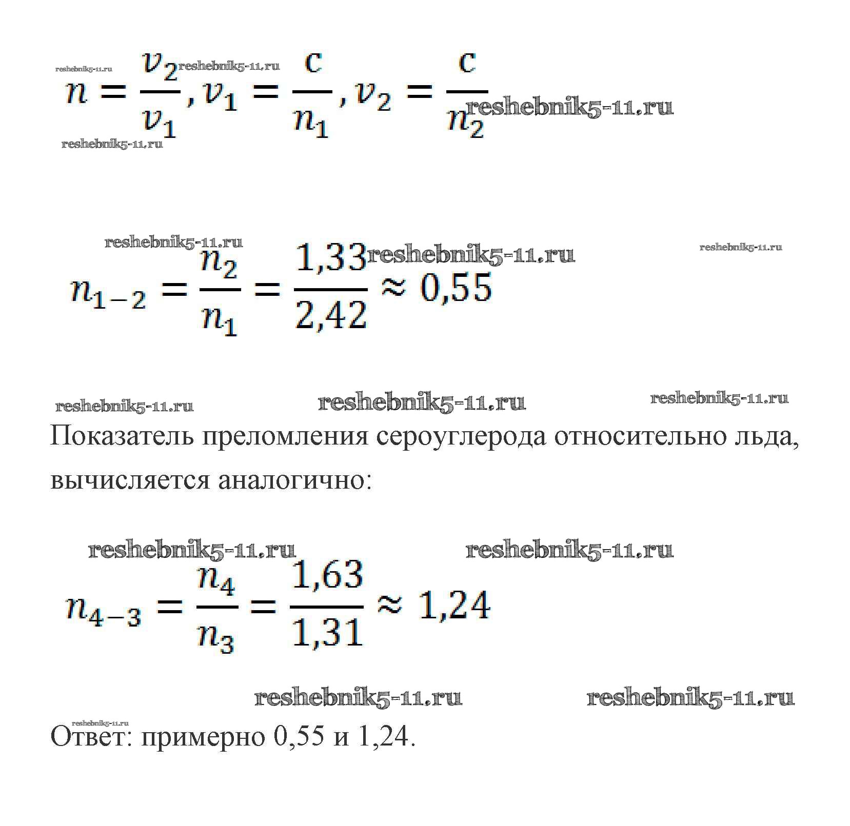
Физика за 11 класс Мякишев Учебник Базовый и углубленный уровень Просвещение упражнение 8 (задание) 7
Решебник / упражнение / глава 8 / упражнение 8 (задание) / 7


Вопросы
1
2
3
4
5
6
7
8
10
11
12
13
14
15
16
17
19
23
26
27
28
29
30
31
32
33
34
35
36
37
38
39
40
42
43
44
47
48
49
50
52
53
54
56
59
60
61
62
65
66
67
68
70
71
72
73
76
77
78
79
80
81
82
83
84
85
86
87
88
89
93
94
96
97
99
100
101
102
103
104
105
106
108
109
110
112
113
115
116
117
119
120
121
122
123
124
125
Упражнения
Глава 1. Упражнение 1 (Задания)
Глава 2. Упражнение 2 (Задания)
Глава 3. Упражнение 3 (Задания)
Глава 4. Упражнение 4 (Задания)
Глава 5. Упражнение 5 (Задания)
Глава 6. Упражнение 6 (Задания)
Глава 7. Упражнение 7 (Задания)
Глава 8
Упражнение 8 (Задания)
Упражнение 9 (Задания)
Упражнение 10 (Задания)
Глава 9. Упражнение 11 (Задания)
Глава 11. Упражнение 12 (Задания)
Глава 12. Упражнение 13 (Задания)
Глава 13. Упражнение 14 (Задания)
Глава 17. Упражнение 15 (Задания)
Лабораторные работы
Готовая домашняя работа с ответами по Физике за 11 класс Мякишев, Буховцев, Чаругин, Николаева, Парфеньтьева Учебник Базовый и углубленный уровень Просвещение 2019 ФГОС - Упражнение 8 (Задания) 7