Химия за 11 класс Габриелян Учебник Вертикаль Углубленный уровень Дрофа §13 3
Решебник / §13 / 3

§1. Атом — сложная частица
§2. Состояние электронов в атоме
§3. Электронные конфигурации атомов химических элементов
§4. Валентные возможности атомов химических элементов
§5. Периодический закон, Периодическая система химических элементов Д. И. Менделеева и строение атома
§6. Химическая связь
§7. Гибридизация атомных орбиталей и геометрия молекул
§8. Теория строения химических соединений
§9. Полимеры
§10. Дисперсные системы и растворы
§11. Классификация химических реакций
§12. Тепловые эффекты и причины протекания химических реакций
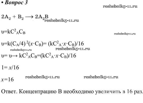
§13. Скорость химических реакций
§14. Обратимость химических реакций. Химическое равновесие
§15. Электролитическая диссоциация
§16. Гидролиз
§17. Классификация веществ
§18. Общая характеристика металлов и их соединений
§19. Коррозия металлов
§20. Способы получения металлов
§21. Электролиз. Химические источники тока
§22. Металлы главных подгрупп
§23. Металлы побочных подгрупп
§24. Общая характеристика неметаллов и их соединений
§25. Галогены
§26. Халькогены. Сера
§27. Неметаллы пятой группы: азот и фосфор
§28. Неметаллы четвёртой группы: углерод и кремний
§29. Кислоты органические и неорганические
§30. Основания органические и неорганические
§31. Амфотерные органические и неорганические соединения
§32. Генетическая связь между классами неорганических и органических веществ
§33. Химия и производство
§34. Химия и сельское хозяйство
§35. Химия и повседневная жизнь человека
Практические работы
Готовая домашняя работа с ответами по Химии за 11 класс Габриелян, Лысова Учебник Вертикаль Углубленный уровень Дрофа 2017 ФГОС - §13. Скорость химических реакций 3