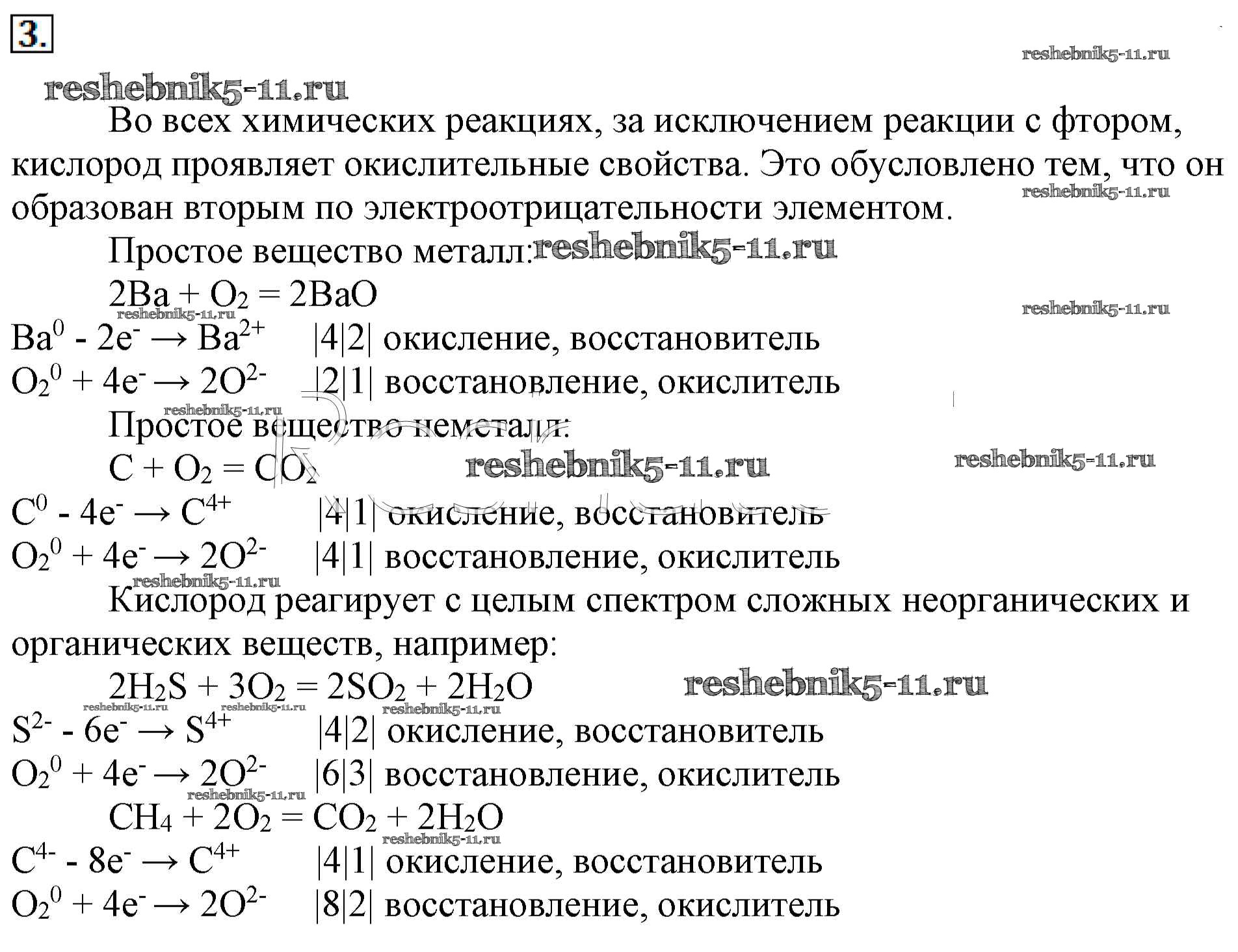
Химия за 11 класс Габриелян Учебник Вертикаль Базовый уровень Дрофа §19 3
Решебник / §19 / 3

§1
§2
§3
§4
§5
§6
§7
§8
§9
§10
§11
§12
§13
§14
§15
§16
§17
§18
§19
§20
§21
§22
§23
§24
§25
Лабораторные опыты
Практическая работа 1. Получение собирание и распознавание газов
Практическая работа 2. Химические свойства кислот
Практическая работа 3. Распознавание веществ
Готовая домашняя работа с ответами по Химии за 11 класс Габриелян Учебник Вертикаль Базовый уровень Дрофа 2013 ФГОС - §19 3