Математика за 5 класс Виленкин Учебник Просвещение глава 5 5.430
Решебник / часть 2 / глава 5 / 5.430

Часть 2
Глава 5. Обыкновенные дроби
5.1
5.2
5.3
5.4
5.5
5.6
5.7
5.8
5.9
5.10
5.11
5.12
5.13
5.14
5.15
5.16
5.17
5.18
5.19
5.20
5.21
5.22
5.23
5.24
5.25
5.26
5.27
5.28
5.29
5.30
5.31
5.32
5.33
5.34
5.35
5.36
5.37
5.38
5.39
5.40
5.41
5.42
5.43
5.44
5.45
5.46
5.47
5.48
5.49
5.50
5.51
5.52
5.53
5.54
5.55
5.56
5.57
5.58
5.59
5.60
5.61
5.62
5.63
5.64
5.65
5.66
5.67
5.68
5.69
5.70
5.71
5.72
5.73
5.74
5.75
5.76
5.77
5.78
5.79
5.80
5.81
5.82
5.83
5.84
5.85
5.86
5.87
5.88
5.89
5.90
5.91
5.92
5.93
5.94
5.95
5.96
5.97
5.98
5.99
5.100
5.101
5.102
5.103
5.104
5.105
5.106
5.107
5.108
5.109
5.110
5.111
5.112
5.113
5.114
5.115
5.116
5.117
5.118
5.119
5.120
5.121
5.122
5.123
5.124
5.125
5.126
5.127
5.128
5.129
5.130
5.131
5.132
5.133
5.134
5.135
5.136
5.137
5.138
5.139
5.140
5.141
5.142
5.143
5.144
5.145
5.146
5.147
5.148
5.149
5.150
5.151
5.152
5.153
5.154
5.155
5.156
5.157
5.158
5.159
5.160
5.161
5.162
5.163
5.164
5.165
5.166
5.167
5.168
5.169
5.170
5.171
5.172
5.173
5.174
5.175
5.176
5.177
5.178
5.179
5.180
5.181
5.182
5.183
5.184
5.185
5.186
5.187
5.188
5.189
5.190
5.191
5.192
5.193
5.194
5.195
5.196
5.197
5.198
5.199
5.200
5.201
5.202
5.203
5.204
5.205
5.206
5.207
5.208
5.209
5.210
5.211
5.212
5.213
5.214
5.215
5.216
5.217
5.218
5.219
5.220
5.221
5.222
5.223
5.224
5.225
5.226
5.227
5.228
5.229
5.230
5.231
5.232
5.233
5.234
5.235
5.236
5.237
5.238
5.239
5.240
5.241
5.242
5.243
5.244
5.245
5.246
5.247
5.248
5.249
5.250
5.251
5.252
5.253
5.254
5.255
5.256
5.257
5.258
5.259
5.260
5.261
5.262
5.263
5.264
5.265
5.266
5.267
5.268
5.269
5.270
5.271
5.272
5.273
5.274
5.275
5.276
5.277
5.278
5.279
5.280
5.281
5.282
5.283
5.284
5.285
5.286
5.287
5.288
5.289
5.290
5.291
5.292
5.293
5.294
5.295
5.296
5.297
5.298
5.299
5.300
5.301
5.302
5.303
5.304
5.305
5.306
5.307
5.308
5.309
5.310
5.311
5.312
5.313
5.314
5.315
5.316
5.317
5.318
5.319
5.320
5.321
5.322
5.323
5.324
5.325
5.326
5.327
5.328
5.329
5.330
5.331
5.332
5.333
5.334
5.335
5.336
5.337
5.338
5.339
5.340
5.341
5.342
5.343
5.344
5.345
5.346
5.347
5.348
5.349
5.350
5.351
5.352
5.353
5.354
5.355
5.356
5.357
5.358
5.359
5.360
5.361
5.362
5.363
5.364
5.365
5.366
5.367
5.368
5.369
5.370
5.371
5.372
5.373
5.374
5.375
5.376
5.377
5.378
5.379
5.380
5.381
5.382
5.383
5.384
5.385
5.386
5.387
5.388
5.389
5.390
5.391
5.392
5.393
5.394
5.395
5.396
5.397
5.398
5.399
5.400
5.401
5.402
5.403
5.404
5.405
5.406
5.407
5.408
5.409
5.410
5.411
5.412
5.413
5.414
5.415
5.416
5.417
5.418
5.419
5.420
5.421
5.422
5.423
5.424
5.425
5.426
5.427
5.428
5.429
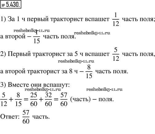
5.430
5.431
5.432
5.433
5.434
5.435
5.436
5.437
5.438
5.439
5.440
5.441
5.442
5.443
5.444
5.445
5.446
5.447
5.448
5.449
5.450
5.451
5.452
5.453
5.454
5.455
5.456
5.457
5.458
Глава 6. Десятичные дроби
6.1
6.2
6.3
6.4
6.5
6.6
6.7
6.8
6.9
6.10
6.11
6.12
6.13
6.14
6.15
6.16
6.17
6.18
6.19
6.20
6.21
6.22
6.23
6.24
6.25
6.26
6.27
6.28
6.29
6.30
6.31
6.32
6.33
6.34
6.35
6.36
6.37
6.38
6.39
6.40
6.41
6.42
6.43
6.44
6.45
6.46
6.47
6.48
6.49
6.50
6.51
6.52
6.53
6.54
6.55
6.56
6.57
6.58
6.59
6.60
6.61
6.62
6.63
6.64
6.65
6.66
6.67
6.68
6.69
6.70
6.71
6.72
6.73
6.74
6.75
6.76
6.77
6.78
6.79
6.80
6.81
6.82
6.83
6.84
6.85
6.86
6.87
6.88
6.89
6.90
6.91
6.92
6.93
6.94
6.95
6.96
6.97
6.98
6.99
6.100
6.101
6.102
6.103
6.104
6.105
6.106
6.107
6.108
6.109
6.110
6.111
6.112
6.113
6.114
6.115
6.116
6.117
6.118
6.119
6.120
6.121
6.122
6.123
6.124
6.125
6.126
6.127
6.128
6.129
6.130
6.131
6.132
6.133
6.134
6.135
6.136
6.137
6.138
6.139
6.140
6.141
6.142
6.143
6.144
6.145
6.146
6.147
6.148
6.149
6.150
6.151
6.152
6.153
6.154
6.155
6.156
6.157
6.158
6.159
6.160
6.161
6.162
6.163
6.164
6.165
6.166
6.167
6.168
6.169
6.170
6.171
6.172
6.173
6.174
6.175
6.176
6.177
6.178
6.179
6.180
6.181
6.182
6.183
6.184
6.185
6.186
6.187
6.188
6.189
6.190
6.191
6.192
6.193
6.194
6.195
6.196
6.197
6.198
6.199
6.200
6.201
6.202
6.203
6.204
6.205
6.206
6.207
6.208
6.209
6.210
6.211
6.212
6.213
6.214
6.215
6.216
6.217
6.218
6.219
6.220
6.221
6.222
6.223
6.224
6.225
6.226
6.227
6.228
6.229
6.230
6.231
6.232
6.233
6.234
6.235
6.236
6.237
6.238
6.239
6.240
6.241
6.242
6.243
6.244
6.245
6.246
6.247
6.248
6.249
6.250
6.251
6.252
6.253
6.254
6.255
6.256
6.257
6.258
6.259
6.260
6.261
6.262
6.263
6.264
6.265
6.266
6.267
6.268
6.269
6.270
6.271
6.272
6.273
6.274
6.275
6.276
6.277
6.278
6.279
6.280
6.281
6.282
6.283
6.284
6.285
6.286
6.287
6.288
6.289
6.290
6.291
6.292
6.293
6.294
6.295
6.296
6.297
6.298
6.299
6.300
6.301
6.302
6.303
6.304
6.305
6.306
6.307
6.308
6.309
6.310
6.311
6.312
6.313
6.314
6.315
6.316
6.317
6.318
6.319
6.320
6.321
6.322
6.323
6.324
6.325
6.326
6.327
6.328
6.329
6.330
6.331
6.332
6.333
6.334
6.335
6.336
6.337
6.338
6.339
6.340
6.341
6.342
6.343
6.344
6.345
6.346
6.347
6.348
6.349
6.350
6.351
6.352
6.353
6.354
6.355
6.356
6.357
6.358
6.359
6.360
6.361
6.362
6.363
6.364
6.365
6.366
6.367
6.368
6.369
6.370
6.371
6.372
6.373
6.374
6.375
6.376
6.377
6.378
6.379
6.380
6.381
6.382
6.383
6.384
6.385
6.386
6.387
6.388
6.389
6.390
6.391
6.392
6.393
6.394
6.395
6.396
6.397
6.398
6.399
6.400
6.401
6.402
6.403
6.404
6.405
6.406
6.407
6.408
6.409
6.410
6.411
6.412
6.413
6.414
6.415
6.416
6.417
6.418
6.419
6.420
6.421
6.422
6.423
6.424
6.425
6.426
6.427
6.428
6.429
6.430
6.431
6.432
6.433
6.434
6.435
6.436
6.437
6.438
6.439
6.440
6.441
6.442
6.443
6.444
6.445
6.446
6.447
6.448
6.449
6.450
6.451
6.452
6.453
6.454
6.455
6.456
6.457
6.458
6.459
6.460
6.461
6.462
6.464
Вопросы на повторение
Задачи на повторение
П.1
П.2
П.3
П.4
П.5
П.6
П.7
П.8
П.9
П.10
П.11
П.12
П.13
П.14
П.15
П.16
П.17
П.18
П.19
П.20
П.21
П.22
П.23
П.24
П.25
П.26
П.27
П.28
П.29
П.30
П.31
П.32
П.33
П.34
П.35
П.36
П.37
П.38
П.39
П.40
П.41
П.42
П.43
П.44
П.45
П.46
П.47
П.48
П.49
П.50
П.51
П.52
П.53
П.54
П.55
П.56
П.57
П.58
П.59
П.60
П.61
П.62
П.63
П.64
П.65
П.66
П.67
П.68
П.69
П.70
П.71
П.72
П.73
П.74
П.75
П.76
П.77
П.78
П.79
П.80
П.81
П.82
П.83
П.84
П.85
П.86
П.87
П.88
П.89
П.90
П.91
П.92
П.93
П.94
П.95
П.96
П.97
П.98
П.99
П.100
П.101
П.102
П.103
П.104
П.105
П.106
П.107
П.108
П.109
П.110
П.111
Проверочные работы
Применяем математику
Страница 74
Страница 140
Словарный диктант
Готовая домашняя работа с ответами по Математике за 5 класс Виленкин, Жохов, Чесноков, Александрова, Шварцбурд Учебник Часть 2 Просвещение 2021 - Глава 5. Обыкновенные дроби 5.430