Математика за 5 класс Мерзляк Учебник Алгоритм успеха Вентана-граф §35 1012
Решебник 1 / глава 5 / §35 / 1012

Решебник 2 / глава 5 / §35 / 1012

Решебник 3 / глава 5 / §35 / 1012


Решебник 4 / глава 5 / §35 / 1012

Решебник 5 / глава 5 / §35 / 1012


Решебник 6 / глава 5 / §35 / 1012

Глава 1. Натуральные числа
§1. Ряд натуральных чисел
Вопросы (страница 6)
Решаем устно (страница 6)
§2. Цифры. Десятичная запись натуральных чисел
Вопросы (страница 9)
Решаем устно (страница 10)
§3. Отрезок. Длина отрезка
44
45
46
47
48
49
50
51
52
53
54
55
56
57
58
59
60
61
62
63
64
65
66
67
68
69
70
71
72
73
74
75
76
77
78
79
80
81
82
83
84
Вопросы (страница 19)
Решаем устно (страницы 19-20)
§4. Плоскость. Прямая. Луч
Вопросы (страница 29)
Решаем устно (страница 29)
§5. Шкала. Координатный луч
112
113
114
115
116
117
118
119
120
121
122
123
124
125
126
127
128
129
130
131
132
133
134
135
136
137
138
139
140
141
Вопросы (страница 36)
Решаем устно (страница 36)
§6. Сравнение натуральных чисел
Вопросы (страница 42)
Решаем устно (страница 42)
Проверь себя
Глава 2. Сложение и вычитание натуральных чисел
§ 7. Сложение натуральных чисел. Свойства сложения
167
168
169
170
171
172
173
174
175
176
177
178
179
180
181
182
183
184
185
186
187
188
189
190
191
192
193
194
195
196
Вопросы (страница 50)
Решаем устно (страница 51)
§8. Вычитание натуральных чисел
197
198
199
200
201
202
203
204
205
206
207
208
209
210
211
212
213
214
215
216
217
218
219
220
221
222
223
224
225
226
227
228
229
230
231
232
233
234
235
236
237
238
239
240
Вопросы (страница 56)
Решаем устно (страницы 56-57)
§9. Числовые и буквенные выражения. Формулы
241
242
243
244
245
246
247
248
249
250
251
252
253
254
255
256
257
258
259
260
261
262
263
264
265
266
Вопросы (страница 65)
Решаем устно (страница 65)
§10. Уравнение
Вопросы (страница 71)
Решаем устно (страница 71)
§11. Угол. Обозначение углов
Вопросы (страница 74)
Решаем устно (страница 75)
§12. Виды углов. Измерение углов
Вопросы (страницы 80-81)
Решаем устно (страница 81)
§13. Многоугольники. Равные фигуры
Вопросы (страница 86)
Решаем устно (страница 87)
§14. Треугольник и его виды
Вопросы (страница 92)
Решаем устно (страница 92)
§15. Прямоугольник. Ось симметрии фигуры
Вопросы (страница 98)
Решаем устно (страница 98)
Проверь себя
Глава 3. Умножение и деление натуральных чисел
§16. Умножение. Переместительное свойство умножения
384
385
386
387
388
389
390
391
392
393
394
395
396
397
398
399
400
401
402
403
404
405
406
407
408
409
410
411
412
413
414
415
416
417
418
419
Вопросы (страница 109)
Решаем устно (страница 109)
§17. Сочетательное и распределительное свойства умножения
420
421
422
423
424
425
426
427
428
429
430
431
432
433
434
435
436
437
438
439
440
441
442
443
444
445
446
Вопросы (страница 116)
Решаем устно (страницы 116-117)
§18. Деление
447
448
449
450
451
452
453
454
455
456
457
458
459
460
461
462
463
464
465
466
467
468
469
470
471
472
473
474
475
476
477
478
479
480
481
482
483
484
485
486
487
488
489
490
491
492
493
494
495
496
497
498
499
500
501
502
503
504
505
506
507
508
509
510
511
512
513
514
515
516
517
518
519
520
Вопросы (страница 122)
Решаем устно (страница 123)
§19. Деление с остатком
521
522
523
524
525
526
527
528
529
530
531
532
533
534
535
536
537
538
539
540
541
542
543
544
545
546
547
Вопросы (страница 132)
Решаем устно (страница 132)
§20. Степень числа
Вопросы (страница 136)
Решаем устно (страница 136)
§21. Площадь. Площадь прямоугольника
564
565
566
567
568
569
570
571
572
573
574
575
576
577
578
579
580
581
582
583
584
585
586
587
588
589
590
591
592
593
594
595
596
597
Вопросы (страница 141)
Решаем устно (страница 141)
§22. Прямоугольный параллелепипед. Пирамида
Вопросы (страница 149)
Решаем устно (страница 150)
§23. Объём прямоугольного параллелепипеда
617
618
619
620
621
622
623
624
625
626
627
628
629
630
631
632
633
634
635
636
637
638
639
640
641
642
643
644
Вопросы (страница 156)
Решаем устно (страница 156)
§24. Комбинаторные задачи
645
646
647
648
649
650
651
652
653
654
655
656
657
658
659
660
661
662
663
664
665
666
667
668
669
670
671
672
673
Вопросы (страница 163)
Решаем устно (страница 163)
Проверь себя
Глава 4. Обыкновенные дроби
§25. Понятие обыкновенной дроби
674
675
676
677
678
679
680
681
682
683
684
685
686
687
688
689
690
691
692
693
694
695
696
697
698
699
700
701
702
703
704
705
706
707
708
709
710
711
712
713
714
715
716
717
718
Вопросы (страница 172)
Решаем устно (страница 172)
§26. Правильные и неправильные дроби. Сравнение дробей
Вопросы (страница 183)
Решаем устно (страница 184)
§27. Сложение и вычитание дробей с одинаковыми знаменателями
Вопросы (страница 188)
Решаем устно (страница 188)
§28. Дроби и деление натуральных чисел
Вопросы (страница 192)
Решаем устно (страница 192)
§29. Смешанные числа
769
770
771
772
773
774
775
776
777
778
779
780
781
782
783
784
785
786
787
788
789
790
791
792
793
794
795
796
Вопросы (страница 197)
Решаем устно (страница 197)
Проверь себя
Глава 5. Десятичные дроби
§30. Представление о десятичных дробях
Вопросы (страница 207)
Решаем устно (страница 207)
§31. Сравнение десятичных дробей
Вопросы (страница 212)
Решаем устно (страница 213)
§32. Округление чисел. Прикидки
Вопросы (страница 218)
Решаем устно (страница 218)
§33. Сложение и вычитание десятичных дробей
863
864
865
866
867
868
869
870
871
872
873
874
875
876
877
878
879
880
881
882
883
884
885
886
887
888
889
890
891
892
893
894
895
896
897
898
899
900
901
902
903
904
905
906
907
908
Вопросы (страница 222)
Решаем устно (страница 222)
§34. Умножение десятичных дробей
909
910
911
912
913
914
915
916
917
918
919
920
921
922
923
924
925
926
927
928
929
930
931
932
933
934
935
936
937
938
939
940
941
942
943
944
945
946
947
948
949
950
951
952
953
954
955
956
957
958
959
960
961
962
Вопросы (страница 230)
Решаем устно (страница 231)
§35. Деление десятичных дробей
963
964
965
966
967
968
969
970
971
972
973
974
975
976
977
978
979
980
981
982
983
984
985
986
987
988
989
990
991
992
993
994
995
996
997
998
999
1000
1001
1002
1003
1004
1005
1006
1007
1008
1009
1010
1011
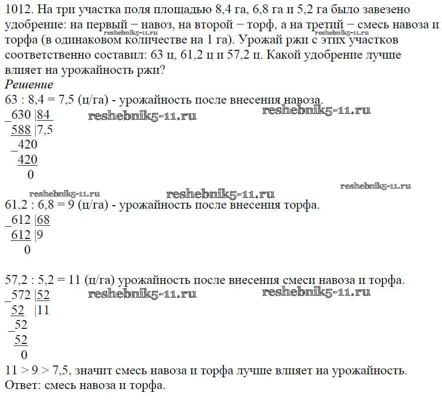
1012
1013
1014
1015
1016
1017
1018
1019
1020
1021
1022
1023
1024
1025
1026
1027
1028
1029
1030
1031
1032
Вопросы (страница 240)
Решаем устно (страница 240)
§36. Среднее арифметическое. Среднее значение величины
1033
1034
1035
1036
1037
1038
1039
1040
1041
1042
1043
1044
1045
1046
1047
1048
1049
1050
1051
1052
1053
1054
1055
Вопросы (страница 249)
Решаем устно (страница 249)
§37. Проценты. Нахождение процентов от числа
1056
1057
1058
1059
1060
1061
1062
1063
1064
1065
1066
1067
1068
1069
1070
1071
1072
1073
1074
1075
1076
1077
1078
1079
1080
1081
1082
1083
1084
1085
1086
1087
1088
1089
1090
1091
Вопросы (страница 254)
Решаем устно (страница 254)
§38. Нахождение числа по его процентам
1092
1093
1094
1095
1096
1097
1098
1099
1100
1101
1102
1103
1104
1105
1106
1107
1108
1109
1110
1111
1112
1113
1114
1115
1116
1117
1118
1119
1120
1121
1122
Решаем устно (страница 260)
Проверь себя
Упражнения для повторения за курс 5 класса
1123
1124
1125
1126
1127
1128
1129
1130
1131
1132
1133
1134
1135
1136
1137
1138
1139
1140
1141
1142
1143
1144
1145
1146
1147
1148
1149
1150
1151
1152
1153
1154
1155
1156
1157
1158
1159
1160
1161
1162
1163
1164
1165
1166
1167
1168
1169
1170
1171
1172
1173
1174
1175
1176
1177
1178
1179
1180
1181
1182
1183
1184
1185
1186
1187
1188
1189
1190
1191
1192
1193
1194
1195
1196
1197
1198
1199
1200
1201
1202
1203
1204
1205
1206
1207
1208
1209
1210
1211
1212
1213
1214
1215
1216
1217
1218
1219
1220
1221
1222
Итоговые задания в тестовой форме. Варианты
Готовая домашняя работа с ответами по Математике за 5 класс Мерзляк, Полонский, Якир Учебник Алгоритм успеха Вентана-граф 2016 ФГОС - §35. Деление десятичных дробей 1012