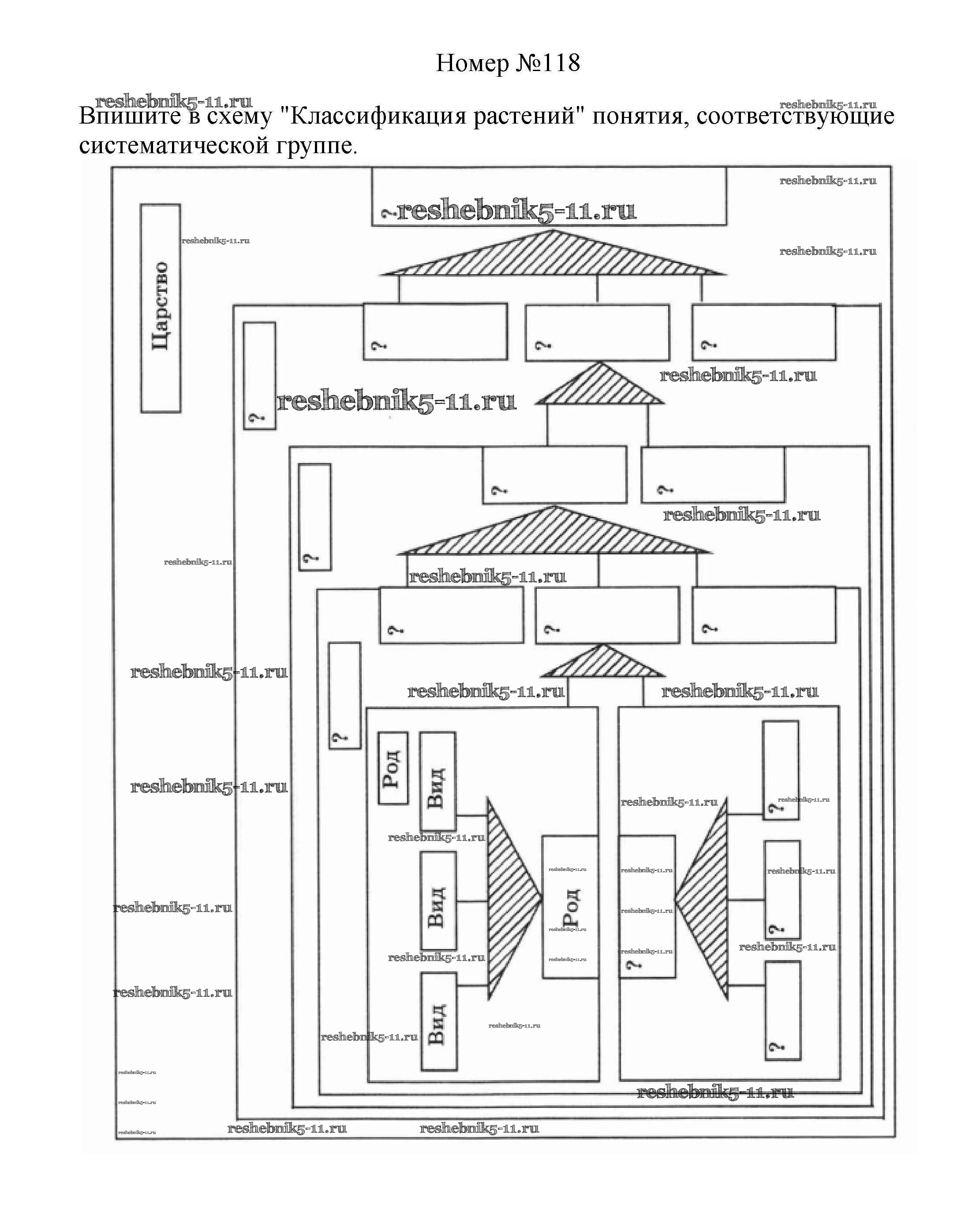
Биология за 6 класс Пасечник Рабочая тетрадь УМК Дрофа упражнение 118
Решебник №1 / упражнение / 118


Решебник №2 / упражнение / 118

Решебник №3 / упражнение / 118

Решебник №4 / упражнение / 118

Упражнения
1
2
3
4
5
6
7
8
9
10
11
12
13
14
15
16
17
18
19
20
21
22
23
24
25
26
27
28
29
30
31
32
33
34
35
36
37
38
39
40
41
42
43
44
45
46
47
48
49
50
51
52
53
54
55
56
57
58
59
60
61
62
63
64
65
66
67
68
69
70
71
72
73
74
75
76
77
78
79
80
81
82
83
84
85
86
87
88
89
90
91
92
93
94
95
96
97
98
99
100
101
102
103
104
105
106
107
108
109
110
111
112
113
114
115
116
117
118
119
120
121
122
123
124
125
126
127
128
129
130
131
132
133
134
135
136
137
138
139
140
141
142
Тренировочные задания
Строение и многообразие покрытосеменных растений
Задания части A
Задания части B
Жизнь растений
Задания части A
Задания части B
Классификации растений
Задания части A
Задания части B
Природные сообщества
Задания части A
Задания части B
Готовая домашняя работа с ответами по Биологии за 6 класс Пасечник Рабочая тетрадь УМК Дрофа 2017 ФГОС - Упражнения 118