Математика за 6 класс Муравин Учебник Вертикаль Дрофа §20 624
Решебник / §20 / 624

§1. Подобие фигур
§2. Масштаб
§3. Отношения и пропорции
§4. Пропорциональные величины
§5. Деление в данном отношении
§6. Делители и кратные
§7. Свойства делимости произведения, суммы и разности чисел
§8. Признаки делимости натуральных чисел
§9. Простые и составные числа
§10. Взаимно простые числа
§11. Множества
§12. Центральная симметрия
§13. Отрицательные числа и их изображение на координатной прямой
§14. Сравнение чисел
§15. Сложение и вычитание чисел
§16. Умножение чисел
§17. Деление чисел
§18. Решение уравнений
§19. Решение задач на проценты
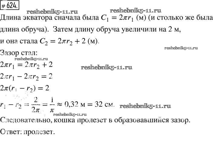
§20. Длина окружности и площадь круга
§21. Осевая симметрия
§22. Координаты
§23. Геометрические тела
§24. Диаграммы
Повторение
Из истории математики
721
722
723
724
725
726
727
728
729
730
731
732
733
734
735
736
737
738
739
740
741
742
743
744
745
746
747
748
749
750
751
752
753
754
755
756
757
758
759
760
761
762
763
764
765
766
767
768
769
770
771
772
773
774
775
776
777
778
779
780
781
782
783
784
785
786
787
788
789
790
791
792
793
794
795
796
797
798
799
800
801
802
803
804
805
806
807
808
809
810
811
812
813
814
815
816
817
818
819
820
821
822
823
824
Вычислительный практикум
Практикум по решению текстовых задач
Геометрический практикум
Практикум по развитию пространственного воображения
Готовая домашняя работа с ответами по Математике за 6 класс Муравин, Муравина Учебник Вертикаль Дрофа 2016 ФГОС - §20. Длина окружности и площадь круга 624