Математика за 6 класс Зубарева Рабочая тетрадь Мнемозина §36 1

Решебник №1 / §36 / 1

Решебник №2 / §36 / 1

§1. Поворот и центральная симметрия

§2. Положительные и отрицательные числа. Координатная прямая

§3. Противоположные числа. Модуль числа

§4. Сравнение чисел

§5. Параллельность прямых

§6. Числовые выражения, содержащие знаки « + », « - »

§7. Алгебраическая сумма и ее свойства

§8. Правило вычисления значения алгебраической суммы двух чисел

§9. Расстояние между точками координатной прямой

§10. Осевая симметрия

§11. Числовые промежутки

§12. Умножение и деление положительных и отрицательных чисел

§13. Координаты

§14. Координатная плоскость

§15. Умножение и деление обыкновенных дробей

§16. Правило умножения для комбинаторных задач

§17. Раскрытие скобок

§18. Упрощение выражений

§19. Решение уравнений

§20. Решение задач на составление уравнений

§21. Две основные задачи на дроби

§22. Окружность. Длина окружности

§23. Круг. Площадь круга

§24. Шар. Сфера

§25. Делители и кратные

§26. Делимость произведения

§27. Делимость суммы и разности чисел

§28. Признаки делимости на 2, 5, 10, 4 и 25

§29. Признаки делимости на 3 и 9

§30. Простые числа. Разложение числа на простые множители

§31. Наибольший общий делитель

§32. Взаимно простые числа. Признак делимости на произведение. Наименьшее общее кратное

§33. Отношение двух чисел

§34. Диаграммы

§35. Пропорциональность величин

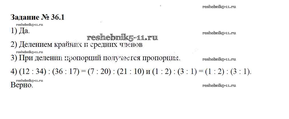
§36. Решение задач с помощью пропорций

§37. Разные задачи

§38. Первое знакомство с понятием «вероятность»

§39. Первое знакомство с подсчетом вероятности

Готовая домашняя работа с ответами по Математике за 6 класс Зубарева Рабочая тетрадь Часть 1, 2 Мнемозина 2016 ФГОС - §36. Решение задач с помощью пропорций 1