Алгебра за 7 класс Ключникова Рабочая тетрадь УМК Экзамен §20 3

Решебник №1 / §20 / 3

Решебник №2 / §20 / 3

§1. Числовые и алгебраические выражения

§2. Что такое математический язык

§3. Что такое математическая модель

§4. Линейное уравнение с одной переменной

§5. Координатная прямая

§6. Координатная плоскость

§7. Линейное уравнение с двумя переменными и его график

§8. Линейная функция и её график

§9. Линейная функция y = kx

§10. Взаимное расположение графиков линейных функций

§11. Основные понятия

§12. Метод подстановки

§13. Метод алгебраического сложения

§14. Системы двух линейных уравнений с двумя переменными, как математические модели реальных ситуаций

§15. Что такое степень с натуральным показателем

§16. Таблицы основных степеней

§17. Свойства степени с натуральным показателем

§18. Умножение и деление степеней с одинаковыми показателями

§19. Степень с нулевым показателем

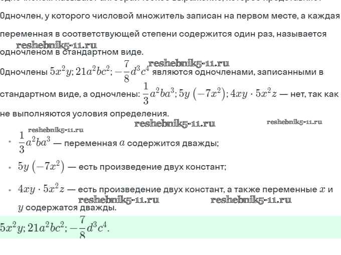
§20. Понятие одночлена. Стандартный вид одночлена

§21. Сложение и вычитание одночленов

§22. Умножение одночленов. Возведение в натуральную степень

§23. Деление одночлена на одночлен

§24. Многочлены. Основные понятия

§25. Сложение и вычитание многочленов

§26. Умножение многочлена на одночлен

§27. Умножение многочлена на многочлен

§28. Формулы сокращенного умножения

§29. Деление многочлена на одночлен

§30. Что такое разложение на множители и зачем оно нужно?

§31. Вынесение общего множителя за скобки

§32. Способ группировки

§33. Разложение многочленов на множители с помощью формул сокращенного умножения

§34. Разложение многочленов на множители с помощью комбинации различных приемов

§35. Сокращение алгебраических дробей

§36. Тождества

§37. Функция y = x² и её график

§38. Графическое решение уравнений

§39. Что означает в математике запись y = f(x)

Готовая домашняя работа с ответами по Алгебре за 7 класс Ключникова, Комиссарова Рабочая тетрадь УМК Экзамен 2013 ФГОС - §20. Понятие одночлена. Стандартный вид одночлена 3