Алгебра за 7 класс Мерзляк Рабочая тетрадь Алгоритм успеха Вентана-граф §11 12
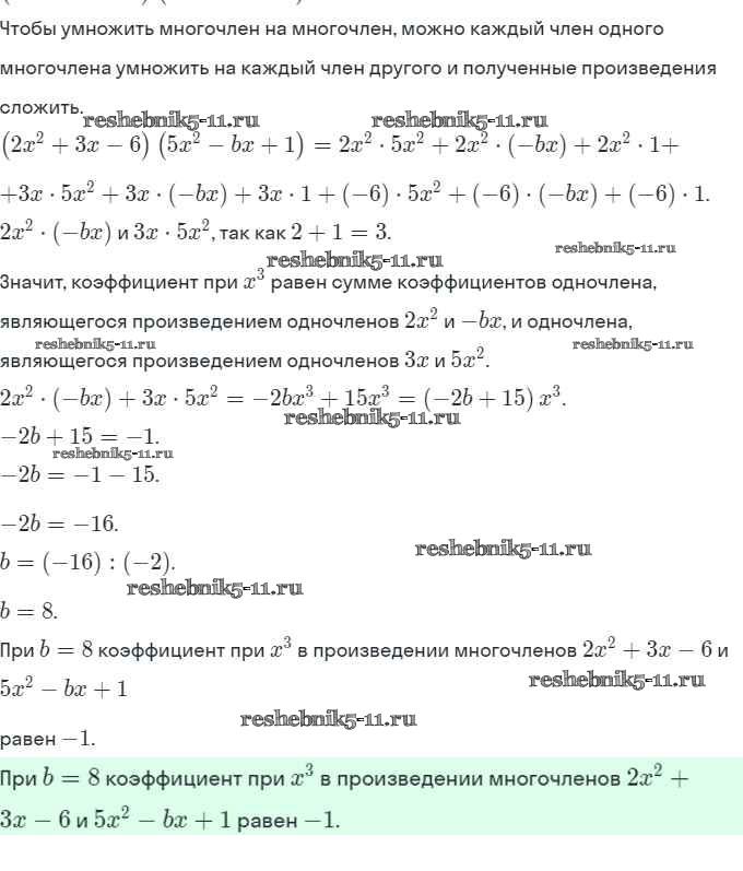
Решебник №1 / часть 1 / §11 / 12

Решебник №2 / часть 1 / §11 / 12

Решебник №3 / часть 1 / §11 / 12

Часть 1. Параграфы
§ 1. Введение в алгебру. Страница 3-7
§ 2. Линейное уравнение с одной переменной. Страница 8-15
§ 3. Решение задач с помощью уравнений. Страница 15-27
§ 4. Тождественно равные выражения. Тождества. Страница 28-30
§ 5. Степень с натуральным показателем. Страница 30-33
§ 6. Свойства степени с натуральным показателем. Страница 34-37
§ 7. Одночлены. Страница 37-40
§ 8. Многочлены. Страница 40-42
§ 9. Сложение и вычитание многочленов. Страница 43-48
§ 10. Умножение одночлена на многочлен. Страница 48-55
§ 11. Умножение многочлена на многочлен. Страница 56-63
§ 12. Разложение многочлена на множители. Вынесение общего множителя за скобки. Страница 63-69
§ 13. Разложение многочленов на множители. Метод группировки. Страница 69-71
§ 14. Произведение разности и суммы двух выражений. Страница 71-74
§ 15. Разность квадратов двух выражений. Страница 74-82
§ 16. Квадрат суммы и квадрат разности двух выражений. Страница 82-91
§ 17. Преобразование многочлена в квадрат суммы или разности двух выражений. Страница 91-100
§ 18. Сумма и разность кубов двух выражений. Страница 100-103
§ 19. Применение различных способов разложения многочлена на множители. Страница 104-110
Часть 2 Параграфы
§ 20. Связи между величинами. Функции. Страница 3-8
§ 21. Способы задания функции. Страница 8-12
§ 22. График функции. Страница 12-20
§ 23. Линейная функция, ее график и свойства. Страница 20-27
§ 24. Уравнения с двумя переменными. Страница 28-35
§ 25. Линейное уравнение с двумя переменными и его график. Страница 35-44
§ 26. Системы уравнений с двумя переменными. Графический метод решения систему двух линейных уравнений методом подстановки. Страница 44-51
§ 27. Решение систем линейных уравнений методом подстановки. Страница 52-57
§ 28. Решение систем линейных уравнений методом сложения. Страница 58-67
§ 29. Решение задач с помощью систем линейных уравнений. Страница 67-78
Готовая домашняя работа с ответами по Алгебре за 7 класс Мерзляк, Полонский, Якир Рабочая тетрадь Алгоритм успеха Часть 1, 2 Вентана-граф 2018 ФГОС - § 11. Умножение многочлена на многочлен. Страница 56-63 12