Алгебра за 7 класс Мордкович Задачник Базовый уровень Мнемозина § 14 3
Условия / глава 3 / § 14 / 3

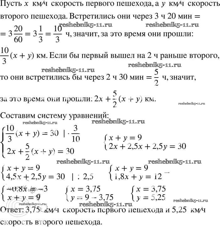
Решебник №1 / глава 3 / § 14 / 3

Решебник №2 / глава 3 / § 14 / 3

Решебник №3 / глава 3 / § 14 / 3

Глава 1
§ 1. Числовые и алгебраические выражения
§ 2. Что такое математический язык
§ 3. Что такое математическая модель
§ 4. Линейное уравнение с одной переменной
§ 5. Координатная прямая
§ 6. Координатная плоскость
Глава 2
§ 7. Линейное уравнение с двумя переменными и его график
§ 8. Линейная функция и ее график
§ 9. Линейная функция у = кх
§ 10. Взаимное расположение графиков линейных функций
Глава 3
§ 11. Основные понятия
§ 12. Метод подстановки
§ 13. Метод алгебраического сложения
§ 14. Системы двух линейных уравнений с двумя переменными как математические модели реальных ситуаций
Глава 4
§ 15. Что такое степень с натуральным показателем
§ 16. Таблица основных степеней
§ 17. Свойства степени с натуральными показателями
§ 18. Умножение и деление степеней с одинаковыми показателями
§ 19. Степень с нулевым показателем
Глава 5
§ 20. Понятие одночлена. стандартный вид одночлена
§ 21. Сложение и вычитание одочленов
§ 22. Умножение одночленов. Возведение одночлена в натуральную степень
§ 23. Деление одночлена на одночлен
Глава 6
§ 24. Основные понятия
§ 25. Сложение и вычитание многочленов
§ 26. Умножение многочлена на одночлен
§ 27. Умножение многочлена на многочлен
§ 28. Формулы сокращенного умножения
§ 29. Деление многочлена на одночлен
Глава 7
§ 30. Что такое разложение многочленов на множители и зачем оно нужно
§ 31. Вынесение общего множителя за скобки
§ 32. Способ группировки
§ 33. Разложение многочленов на множители с помощью формул сокращенного умножения
§ 34. Разложение многочленов на множители с помощью комбинаций различных приемов
§ 35. Сокращение алгебраических дробей
§ 36. Тождества
Глава 8
§ 37. Функция у = х2 и ее график
§ 38. Графическое решение уравнений
§ 39. Что означает в математике запись у = f{x)
Глава 9. Итоговое повторение
1
2
3
4
5
6
7
8
9
10
11
12
13
14
15
16
17
18
19
20
21
22
23
24
25
26
27
28
29
30
31
32
33
34
35
36
37
38
39
40
41
42
43
44
45
46
47
48
49
50
51
52
53
54
55
56
57
58
59
60
61
62
63
64
65
66
67
68
69
70
71
72
73
74
75
76
77
78
79
80
81
82
83
84
85
86
87
88
89
90
91
92
93
94
95
96
97
98
99
100
101
102
103
104
105
106
107
108
109
110
111
112
113
114
115
116
117
118
119
120
121
122
123
124
125
126
127
128
129
130
131
132
133
134
135
136
137
138
139
140
141
142
143
144
145
146
147
148
149
150
151
152
153
154
155
156
157
158
159
160
161
162
163
164
165
166
167
168
169
170
171
172
173
174
175
176
177
178
179
180
181
182
183
184
185
186
187
188
Домашние контрольные работы:
№ 1
№ 2
№ 3
№ 4
№ 5
№ 6
№ 7
№ 8
Готовая домашняя работа с ответами по Алгебре за 7 класс Мордкович, Александрова, Мишустина, Тульчинская Задачник Базовый уровень Часть 2 Мнемозина 2013 ФГОС - § 14. Системы двух линейных уравнений с двумя переменными как математические модели реальных ситуаций 3