Алгебра за 7 класс Алимов Учебник Просвещение §22 391
Решебник / глава 4 / §22 / 391

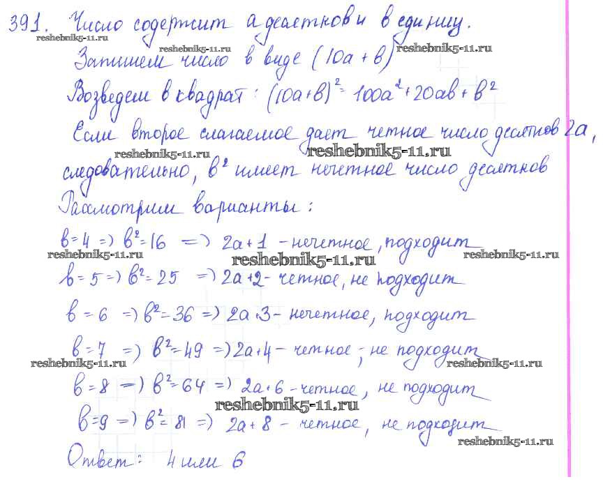
Решебник к старому учебнику / глава 4 / §22 / 391

Глава 1. Алгебраические выражения
§1. Числовые выражения
§2. Алгебраические выражения
§3. Алгебраические равенства. Формулы
§4. Свойства арифметических действий
§5. Правила раскрытия скобок
Упражнения к главе 1
Проверь себя
Практические и прикладные задачи
Глава 2. Уравнения с одним неизвестным
§6. Уравнение и его корни
§7. Решение уравнений с одним неизвестным, сводящихся к линейным
§8. Решение задач с помощью уравнений
Упражнения к главе 2
Проверь себя
Старинные задачи
Практические и прикладные задачи
Глава 3. Одночлены и многочлены
§9. Степень с натуральным показателем
§10. Свойства степени с натуральным показателем
§11. Одночлен. Стандартный вид одночлена
§12. Умножение одночленов
§13. Многочлены
§14. Приведение подобных членов
§15. Сложение и вычитание многочленов
§16. Умножение многочлена на одночлен
§17. Умножение многочлена на многочлен
§18. Деление одночлена и многочлена на одночлен
Упражнения к главе 3
Проверь себя
Старинные задачи
Практические и прикладные задачи
Глава 4. Разложение многочленов на множители
§19. Вынесение общего множителя за скобки
§20. Способ группировки
§21. Формула разности квадратов
§22. Квадрат суммы. Квадрат разности
§23. Применение нескольких способов разложения многочлена на множители
Упражнения к главе 4
Проверь себя
Практические и прикладные задачи
Глава 5. Алгебраические дроби
§24. Алгебраическая дробь. Сокращение дробей
§25. Приведение дробей к общему знаменателю
§26. Сложение и вычитание алгебраических дробей
§27. Умножение и деление алгебраических дробей
§28. Совместные действия над алгебраическими дробями
Упражнения к главе 5
Проверь себя
Практические и прикладные задачи
Глава 6. Линейная функция и ее график
§29. Прямоугольная система координат на плоскости
§30. Функция
§31. Функция y=kx и ее график
§32. Линейная функция и ее график
Упражнения к главе 6
Проверь себя
Практические и прикладные задачи
Глава 7. Системы двух уравнений с двумя неизвестными
§33. Уравнения первой степени с двумя неизвестными. Системы уравнений
§34. Способ подстановки
§35. Способ сложения
§36. Графический способ решения систем уравнений
§37. Решение задач с помощью систем уравнений
Упражнения к главе 7
Проверь себя
Практические и прикладные задачи
Старинные задачи
Глава 8. Элементы комбинаторики
§38. Различные комбинации из трех элементов
§39. Таблица вариантов и правило произведения
§40. Подсчет вариантов с помощью графов
Упражнения к главе 8
Проверь себя
Практические и прикладные задачи
Упражнения для повторения курса алгебры 7 класса
Старинные задачи
Задачи для внеклассной работы
Готовая домашняя работа с ответами по Алгебре за 7 класс Алимов, Колягин, Сидоров, Ткачева, Федорова, Шабунин Учебник Просвещение 2014 ФГОС - §22. Квадрат суммы. Квадрат разности 391