Физика за 7 класс Громцева Контрольные и самостоятельные работы УМК Экзамен ср №37. Архимедова сила Вар. 1
Решебник / самостоятельная работа / ср №37. Архимедова сила / вар. 1

Контрольные работы
Глава 1. Первоначальные сведения о строении вещества
Глава 2. Взаимодействие тел
Глава 3. Давление твердых тел, жидкостей и газов
Глава 4. Работа и мощность. Энергия
Самостоятельные работы
СР №1. Что изучает физика. Некоторые физические термины. Наблюдения и опыты
СР №2. Физические величины. Измерение физических величин
СР №3. Точность и погрешность измерений
СР №4. Физика и техника
СР №5. Строение вещества
СР №6. Молекулы
СР №7. Броуновское движение. Диффузия в газах, жидкостях и твердых телах
СР №8. Взаимное притяжение и отталкивание молекул
СР №9. Агрегатные состояния вещества. Различие в молекулярном строении твердых тел, жидкостей и газов
СР №10. Механическое движение. Равномерное и неравномерное движение
СР №11. Скорость. Единицы скорости
СР №12. Расчет пути и времени движения
СР №13. Графики пути и скорости
СР №14. Инерция. Взаимодействие тел. Масса тела. Единицы массы
СР №15. Плотность вещества
СР №16. Расчет массы и объема тела по его плотности
СР №17. Сила. Явление тяготения. Сила тяжести
СР №18. Сила упругости. Закон Гука
СР №19. Вес тела
СР №20. Единицы силы. Связь между силой тяжести и массой тела
СР №21. Сложение сил направленных по одной прямой. Равнодействующая сил
СР №22. Сила трения. Трение покоя. Трение в природе и технике
СР №23. Единицы измерения массы, длины и площади СИ
СР №24. Давление. Единицы давления
СР №25. Способы уменьшения и увеличения давления
СР №26. Давление газа
СР №27. Передача давления жидкостями и газами. Закон Паскаля
СР №28. Давление в жидкости и газе
СР №29. Расчет давления жидкости на дно и стенки сосуда
СР №30. Сообщающиеся сосуды
СР №31. Вес воздуха. Атмосферное давление
СР №32. Измерение атмосферного давления. Опыт Торричелли
СР №33. Атмосферное давление на различных высотах. Манометры
СР №34. Поршневой жидкостный насос. Гидравлический пресс
СР №35. Действие жидкости и газа на погруженное в них тело
СР №36. Единицы измерения плотности и объема СИ
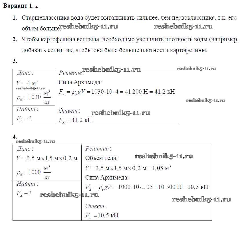
СР №37. Архимедова сила
СР №38. Плавание тел
СР №39. Плавание судов
СР №40. Воздухоплавание
СР №41. Механическая работа. Единицы работы
СР №42. Мощность. Единицы мощности
СР №43. Простые механизмы
СР №44. Рычаг. Равновесие сил на рычаге. Момент силы
СР №45. Рычаги в технике, быту и природе
СР №46. Применение правила равновесия рычага к блоку. Золотое правило механики
СР №47. Центр тяжести. Условия равновесия тел
СР №48. Коэффициент полезного действия механизма
СР №49. Энергия. Потенциальная и кинетическая энергия
СР №50. Виды механической энергии
СР №51. Превращение одного вида механической энергии в другой
Готовая домашняя работа с ответами по Физике за 7 класс Громцева Контрольные и самостоятельные работы УМК Экзамен 2020 ФГОС - СР №37. Архимедова сила Вар. 1