Физика за 7 класс Марон Дидактические материалы Вертикаль Дрофа ср №-2 Вариант №6
Решебник №1 / самостоятельная работа / ср №-2 / вариант №6


Решебник №2 / самостоятельная работа / ср №-2 / вариант №6

Контрольные работы
КР №-1. Механическое движение. Плотность вещества
КР №-2. Давление твердых тел, жидкостей и газов
КР №-3. Архимедова сила
КР №-4. Механическая работа и мощность. Простые механизмы
Самостоятельные работы
СР №-1. Строение вещества
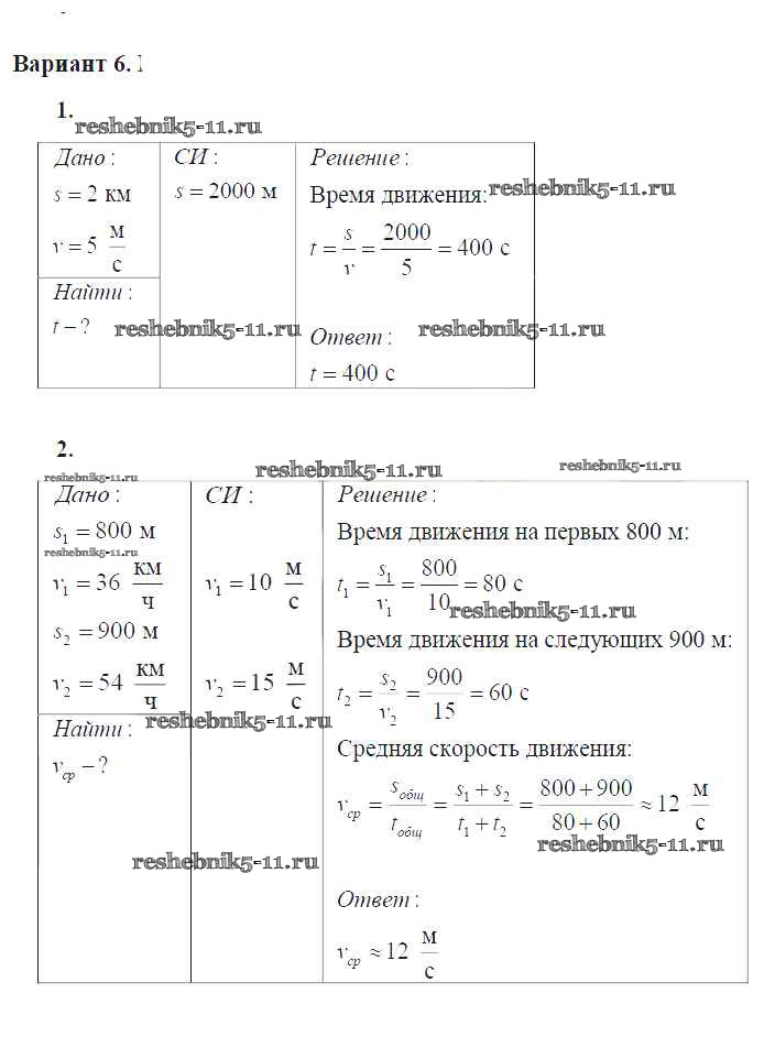
СР №-2. Механическое движение
СР №-3. Инерция. Взаимодействие тел. Масса тела
СР №-4. Плотность вещества
СР №-5. Силы в природе
СР №-6. Давление твердых тел
СР №-7. Давление в жидкостях и газах
СР №-8. Архимедова сила. Плавание тел
СР №-9. Механическая работа. Мощность
СР №-10. Энергия
СР №-11. Простые механизмы. КПД простых механизмов
Тесты для самоконтроля
Тест №1. Строение вещества
Тест №2. Механическое движение
Тест №3. Инерция. Взаимодействие тел. Масса тела. Плотность вещества
Тест №4. Силы в природе
Тест №5. Давление твердых тел
Тест №6. Давление в жидкостях и газах
Тест №7. Архимедова сила. Плавание тел
Тест №8. Механическая работа и мощность
Тест №9. Энергия
Тест №10. Простые механизмы. КПД простых механизмов
Тренировочные задания
Задание №1. Измерение физических величин. Точность и погрешность измерений
Задание №2. Строение вещества
Задание №3. Механическое движение
Задание №4. Инерция. Взаимодействие тел. Масса тела
Задание №5. Плотность вещества
Задание №6. Явления тяготения. Сила тяжести
Задание №7. Сила упругости. Вес тела
Задание №8. Сила трения
Задание №9. Графическое изображение сил. Сложение сил
Задание №10. Силы в природе. Расчетные задачи
Задание №11. Давление твердых тел
Задание №12. Давление жидкостей и газов. Закон Паскаля
Задание №13. Давление жидкости
Задание №14. Сообщающиеся сосуды
Задание №15. Атмосферное давление
Задание №16. Давление в жидкостях и газах. Расчетные задачи
Задание №17. Архимедова сила. Плавание тел
Задание №18. Механическая работа
Задание №19. Мощность
Задание №20. Энергия
Задание №21. Простые механизмы. КПД механизмов
Готовая домашняя работа с ответами по Физике за 7 класс Марон Дидактические материалы Вертикаль Дрофа 2019 ФГОС - СР №-2. Механическое движение Вариант №6