Физика за 7 класс Марон Самостоятельные и контрольные работы Вертикаль Дрофа ср-№30. динамометр Вариант №2
Решебник №2 / самостоятельная работа / ср-№30. динамометр / вариант №2

Контрольные работы
КР №-1. Первоначальные сведения о строении вещества
КР №-2. Взаимодействие тел
КР №-3. Давление твердых тел, жидкостей и газов
КР №-4. Работа и мощность. Энергия
КР №-5. Итоговая
Самостоятельные работы
СР-№1. Что изучает физика
СР-№2. Некоторые физические термины
СР-№3. Наблюдения и опыты
СР-№4. Физические величины. Измерение физических величин
СР-№5. Точность и погрешность измерений
СР-№6. Физика и техника
СР-№7. Строение вещества
СР-№8. Молекулы
СР-№9. Броуновское движение
СР-№10. Диффузия в газах, жидкостях и твердых телах
СР-№11. Взаимное притяжение и отталкивание молекул
СР-№12. Агрегатные состояния вещества
СР-№13. Различия в молекулярном строении твердых тел, жидкостей и газов
СР-№14. Механическое движение
СР-№15. Равномерное и неравномерное движение
СР-№16. Скорость. Единицы скорости
СР-№17. Расчет пути и времени движения
СР-№18. Инерция
СР-№19. Взаимодействие тел
СР-№20. Масса тела. Единицы массы
СР-№21. Измерение массы тела на весах
СР-№22. Плотность вещества
СР-№23. Расчет массы и объема тела по его плотности
СР-№24. Сила
СР-№25. Явление тяготения
СР-№26. Сила упругости. Закон Гука
СР-№27. Вес тела
СР-№28. Единицы силы. Связь между силой тяжести и массой тела
СР-№29. Сила тяжести на других планетах
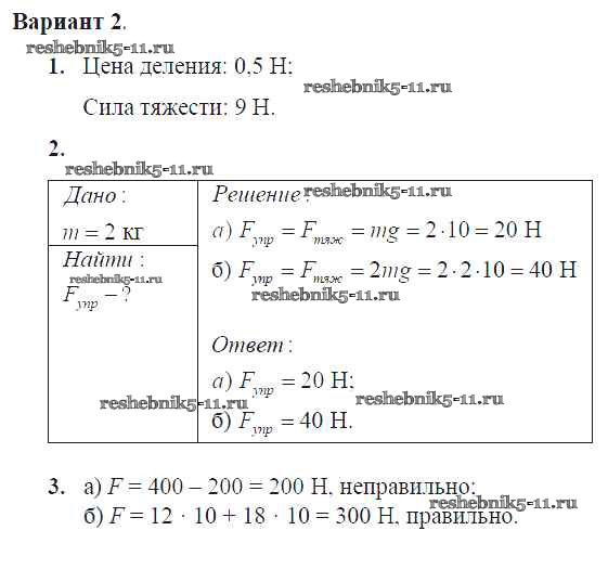
СР-№30. Динамометр
СР-№31. Сложение двух сил, направленных по одной прямой
СР-№32. Сила трения
СР-№33. Трение покоя
СР-№34. Трение в природе и технике
СР-№35. Давление. Единицы давления
СР-№36. Способы уменьшения и увеличения давления
СР-№37. Давление газа
СР-№38. Передача давления жидкостями и газами. Закон Паскаля
СР-№39. Давление в жидкости и газе
СР-№40. Расчет давления жидкости на дно и стенки сосуда
СР-№41. Сообщающиеся сосуды
СР-№42. Вес воздуха. Атмосферное давление
СР-№43. Почему существует воздушная оболочка Земли
СР-№44. Измерение атмосферного давления. Опыт Торричелли
СР-№45. Барометр-анероид
СР-№46. Атмосферное давление на различных высотах
СР-№47. Манометры
СР-№48. Поршневой жидкостный насос
СР-№49. Гидравлический пресс
СР-№50. Действие жидкости и газа на погруженное в них тело
СР-№51. Архимедова сила
СР-№52. Плавание тел
СР-№53. Плавание судов
СР-№54. Воздухоплавание
СР-№55. Механическая работа. Единицы работы
СР-№56. Мощность. Единицы мощности
СР-№57. Простые механизмы
СР-№58. Рычаги. Равновесие сил на рычаге
СР-№59. Момент силы
СР-№60. Рычаги в технике, быту и природе
СР-№61. Применение правила равновесия рычага к блоку
СР-№62. Равенство работ при использовании простых механизмов
СР-№63. Центр тяжести тела
СР-№64. Условия равновесия тел
СР-№65. Коэффициент полезного действия механизма
СР-№66. Энергия
СР-№67. Потенциальная и кинетическая энергия
СР-№68. Превращение одного вида механической энергии в другой
Готовая домашняя работа с ответами по Физике за 7 класс Марон Самостоятельные и контрольные работы Вертикаль Дрофа 2016 ФГОС - СР-№30. Динамометр Вариант №2