Физика за 7 класс Генденштейн Задачник Мнемозина параграф 14 (задание) 8
Решебник / параграф 14 (задание) / 8

Параграфы 1 (Задания)
Параграфы 2 (Задания)
Параграфы 3 (Задания)
Параграфы 4 (Задания)
Параграфы 5 (Задания)
Параграфы 6 (Задания)
Параграфы 7 (Задания)
Параграфы 8 (Задания)
Параграфы 9 (Задания)
Параграфы 10 (Задания)
Параграфы 11 (Задания)
Параграфы 12 (Задания)
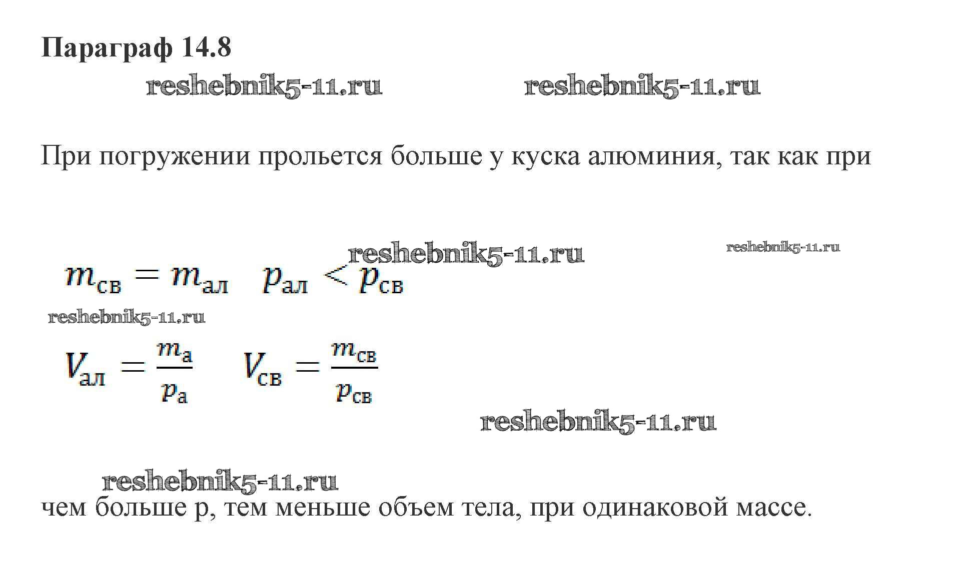
Параграфы 14 (Задания)
Параграфы 15 (Задания)
Параграфы 16 (Задания)
Параграфы 17 (Задания)
Параграфы 18 (Задания)
Параграфы 19 (Задания)
Параграфы 20 (Задания)
Параграфы 21 (Задания)
Параграфы 22 (Задания)
Параграфы 23 (Задания)
Параграфы 24 (Задания)
Параграфы 25 (Задания)
Параграфы 26 (Задания)
Параграфы 27 (Задания)
Параграфы 28 (Задания)
Параграфы 29 (Задания)
Готовая домашняя работа с ответами по Физике за 7 класс Генденштейн, Кирик, Гельфгат Задачник Мнемозина 2015 ФГОС - Параграфы 14 (Задания) 8