Физика за 7 класс Минькова Рабочая тетрадь УМК Экзамен урок № 50
Решебник №1 / урок № / 50






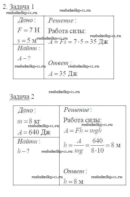
Решебник №2 / урок № / 50




Готовая домашняя работа с ответами по Физике за 7 класс Минькова, Иванова Рабочая тетрадь УМК Экзамен 2018 ФГОС - Уроки 50
Готовая домашняя работа с ответами по Физике за 7 класс Минькова, Иванова Рабочая тетрадь УМК Экзамен 2018 ФГОС - Уроки 50