Химия за 7 класс Габриелян Учебник Дрофа вопрос 4
Решебник №1 / §11 / вопрос / 4

Решебник №2 / §11 / вопрос / 4

Решебник №3 / §11 / вопрос / 4

§1. Химия как часть естествознания. Предмет химии
Вопросы
§2. Наблюдение и эксперимент как методы изучения естествознания и химии
Вопросы
§3. Моделирование
Вопросы
§4. Химические знаки и формулы
Вопросы
§5. Химия и физика
Вопросы
Лабораторные опыты
§6. Агрегатные состояния веществ
Вопросы
Демонстрационный опыт
§7. Химия и физическая география
Вопросы
Лабораторный опыт
§8. Химия и биология
Вопросы
Демонстрационный опыт
Домашние опыты
Лабораторные опыты
§9. Качественные реакции в химии
Вопросы
Демонстрационные опыты
Лабораторный опыт
§10. Относительные атомная и молекулярная массы
Вопросы
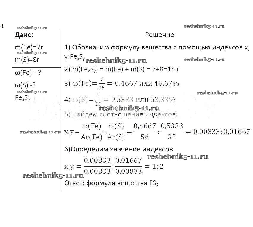
§11. Массовая доля элемента в сложном веществе
Вопросы
§12. Чистые вещества и смеси
Вопросы
§13. Объемная доля газа в смеси
Вопросы
§14. Массовая доля вещества в растворе
Вопросы
§15. Массовая доля примесей
Вопросы
§16. Разделение смесей
Вопросы
Лабораторный опыт
§17. Дистилляция, или перегонка
Вопросы
Демонстрационный опыт
§18. Химические реакции. Условия протекания и прекращения химических реакций
Вопросы
Демонстрационный опыт
§19. Признаки химических реакций
Вопросы
Демонстрационные опыты
Лабораторный опыт
Практические работы
Готовая домашняя работа с ответами по Химии за 7 класс Габриелян, Остроумов, Ахлебинин Учебник Дрофа 2016 - Вопросы 4