Алгебра за 8 класс Мишустина Задачник Базовый уровень Мнемозина параграф 22 21
Условия / параграф 22 / 21

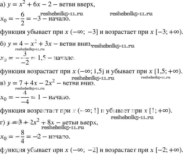
Решебник 1 / параграф 22 / 21

Решебник 2 / параграф 22 / 21

Параграф 1
Параграф 2
Параграф 3
Параграф 4
Параграф 5
Параграф 6
Параграф 7
Параграф 8
Параграф 9
Параграф 10
Параграф 11
Параграф 12
Параграф 13
Параграф 14
Параграф 15
1
2
3
4
5
6
7
8
9
10
11
12
13
14
15
16
17
18
19
20
21
22
23
24
25
26
27
28
29
30
31
32
33
34
35
36
37
38
39
40
41
42
43
44
45
46
47
48
49
50
51
52
53
54
55
56
57
58
59
60
61
62
63
64
65
66
67
68
69
70
71
72
73
74
75
76
77
78
79
80
81
82
83
84
85
86
87
88
89
90
91
92
93
94
95
96
97
98
99
100
101
102
103
104
105
106
Параграф 16
Параграф 17
Параграф 18
Параграф 19
Параграф 20
Параграф 21
Параграф 22
Параграф 23
Параграф 24
Параграф 25
Параграф 26
Параграф 27
Параграф 28
Параграф 29
Параграф 30
Параграф 31
Параграф 32
Параграф 33
Параграф 34
Параграф 35
Параграф 36
Домашние контрольные работы
Глава 1. Варианты
1
2
Глава 2. Варианты
1
2
Глава 3. Варианты
1
2
Глава 4. Варианты
1
2
Глава 5. Варианты
1
2
Итоговое повторение
1
2
3
4
5
6
7
8
9
10
11
12
13
14
15
16
17
18
19
20
21
22
23
24
25
26
27
28
29
30
31
32
33
34
35
36
37
38
39
40
41
42
43
44
45
46
47
48
49
50
51
52
53
54
55
56
57
58
59
60
61
62
63
64
65
66
67
68
69
70
71
72
73
74
75
76
77
78
79
80
81
82
83
84
85
86
87
88
89
90
91
92
93
94
95
96
97
98
99
100
101
102
103
104
105
106
107
108
109
110
111
112
113
114
115
116
117
118
119
120
121
122
123
124
125
126
127
128
129
130
131
132
133
134
135
136
137
138
139
140
141
142
143
144
145
146
147
148
149
150
151
152
153
154
155
156
157
158
Готовая домашняя работа с ответами по Алгебре за 8 класс Мишустина, Мордкович, Тульчинская Задачник Базовый уровень Часть 2 Мнемозина 2015 ФГОС - Параграф 22 21