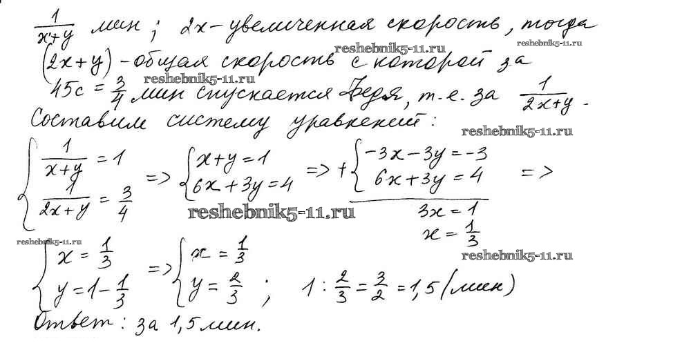
Алгебра за 8 класс Мерзляк Учебник Алгоритм успеха Углубленный уровень Вентана-граф §12 14
Решебник / глава 2 / §12 / 14


Глава 1. Множества и операции над ними
§1. Множество
§2. Операции над множествами
§3. Формула включения-исключения
§4. Равномощные множества
Глава 2. Рациональные выражения
§5. Рациональные дроби
§6. Основное свойство рациональной дроби
§7. Сложение и вычитание рациональных дробей с одинаковыми знаменателями
§8. Сложение и вычитание рациональных дробей с разными знаменателями
§9. Умножение и деление рациональных дробей
§10. Тождественные преобразования рациональных выражений
§11. Равносильные уравнения
§12. Рациональные уравнения с параметрами
§13. Степень с целым отрицательным показателем
§14. Свойства степени с целым показателем
§15. Функция y=k/x и ее график
Глава 3. Основы теории делимости
§16. Делимость нацело и ее свойства
§17. деление с остатком
§18. Наибольший общий делитель и наименьшее общее кратное двух натуральных чисел
§19. Признаки делимости
§20. Простые и составные числа
Глава 4. Неравенства
§21. Числовые неравенства и их свойства
§22. Сложение и умножение числовых неравенств
§23. Неравенства с одной переменной
§24. Системы и совокупности линейных неравенств с одной переменной
§25. Уравнения и неравенства, содержащие знак модуля
Глава 5. Квадратные корни. Действительные числа
§26. Функция y=x² и ее график
§27. Квадратные корни
§28. Множество действительных чисел
§29. Свойства арифметического квадратного корня
§30. Тождественные преобразования выражений, содержащих арифметические квадратные корни
§31. Функция y=√x и ее график
Глава 6. Квадратные уравнения
§32. Квадратные уравнения
§33. Формула корней квадратного уравнения
§34. Теорема Виета
§35. Квадратный трехчлен
§36. Решение уравнений, сводящихся к квадратным уравнениям
§37. Решение уравнений методом замены переменной
§38. Рациональные уравнения как математические модели реальных ситуаций
§39. Деление многочленов
§40. Корни многочлена
§41. Целое рациональное уравнение
Готовая домашняя работа с ответами по Алгебре за 8 класс Мерзляк, Поляков Учебник Алгоритм успеха Углубленный уровень Вентана-граф 2020 ФГОС - §12. Рациональные уравнения с параметрами 14