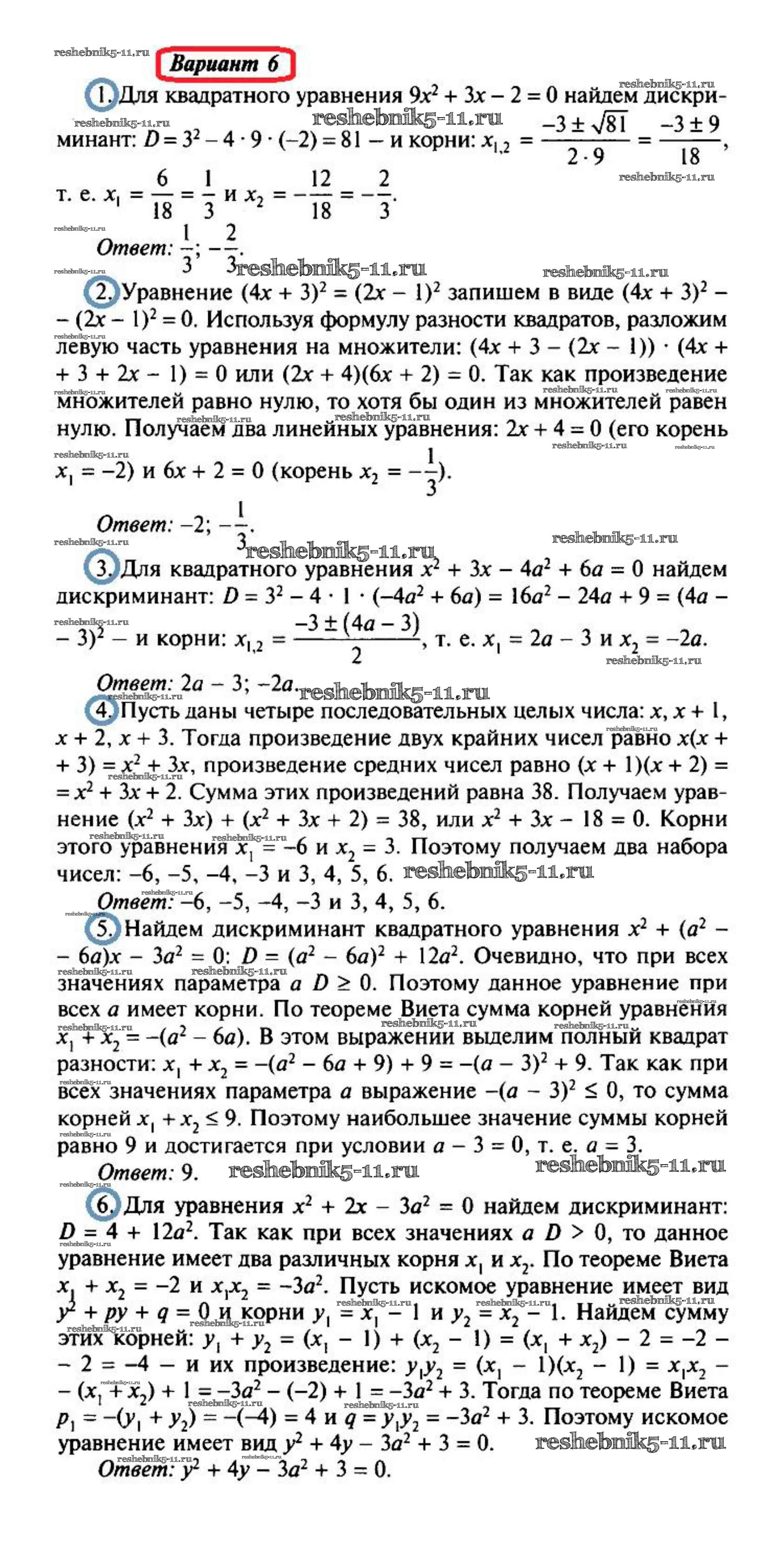
Алгебра за 8 класс Рурукин Поурочные разработки УМК ВАКО Квадратные уравнения (вариант) 6
Решебник / глава 3. квадратные уравнения (контрольные работы) / Квадратные уравнения (вариант) / 6

Глава 1. Рациональные дроби (Контрольные работы)
Сумма и разность дробей (Варианты)
Рациональные дроби (Варианты)
Глава 2. Квадратные корни (Контрольные работы)
Свойства квадратного арифметического корня (Варианты)
Применение свойств квадратного корня (Варианты)
Глава 3. Квадратные уравнения (Контрольные работы)
Квадратные уравнения (Варианты)
Квадратные уравнения. Дробные рациональные уравнения (Варианты)
Глава 4. Неравенства (Контрольные работы)
Числовые неравенства и их свойства (Варианты)
Неравенства (Варианты)
Глава 5. Степень с целым показателем (Контрольные работы)
Степень с целым показателем (Варианты)
Итоговая контрольная работа (Варианты)
Готовая домашняя работа с ответами по Алгебре за 8 класс Рурукин Поурочные разработки УМК ВАКО 2019 ФГОС - Квадратные уравнения (Варианты) 6