Алгебра за 8 класс Жохов Дидактические материалы Просвещение кр №10 вариант 1
Решебник 1 / контрольная работа / кр №10 / вариант 1

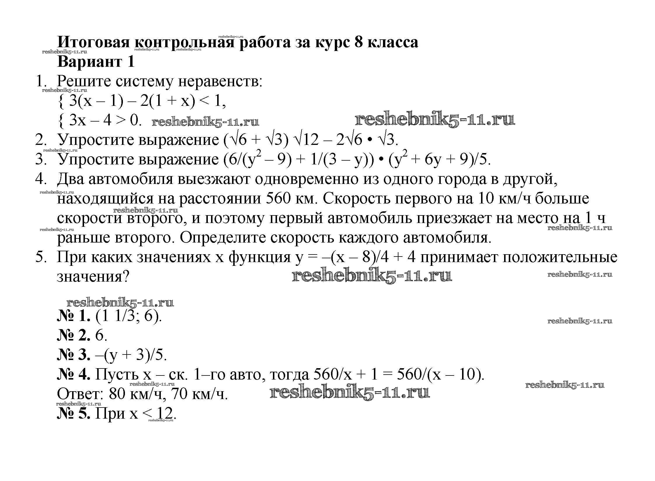
Решебник 2 / контрольная работа / кр №10 / вариант 1


Контрольные работы
КР №1
КР №1A
КР №2
КР №2A
КР №3
КР №3A
КР №4
КР №4A
КР №5
КР №5A
КР №6
КР №6A
КР №7
КР №7A
КР №8
КР №8A
КР №9
КР №9A
КР №10
Самостоятельные работы
Вариант 1
СР №1
СР №2
СР №3
СР №4
СР №5
СР №6
СР №7
СР №8
СР №9
СР №10
СР №11
СР №12
СР №13
СР №14
СР №15
СР №16
СР №17
СР №18
СР №19
СР №20
СР №21
СР №22
СР №23
СР №24
СР №25
СР №26
СР №27
СР №28
СР №29
СР №30
СР №31
СР №32
СР №33
СР №34
СР №35
СР №36
СР №37
СР №38
СР №39
СР №40
СР №41
СР №42
СР №43
СР №44
СР №45
СР №46
СР №47
СР №48
СР №49
СР №50
СР №51
СР №52
СР №53
СР №54
СР №55
СР №56
СР №57
Вариант 2
СР №1
СР №2
СР №3
СР №4
СР №5
СР №6
СР №7
СР №8
СР №9
СР №10
СР №11
СР №12
СР №13
СР №14
СР №15
СР №16
СР №17
СР №18
СР №19
СР №20
СР №21
СР №22
СР №23
СР №24
СР №25
СР №26
СР №27
СР №28
СР №29
СР №30
СР №31
СР №32
СР №33
СР №34
СР №35
СР №36
СР №37
СР №38
СР №39
СР №40
СР №41
СР №42
СР №43
СР №44
СР №45
СР №46
СР №47
СР №48
СР №49
СР №50
СР №51
СР №52
СР №53
СР №54
СР №55
СР №56
СР №57
Задания для школьных олимпиад
Итоговое повторение (под ред. Тиляковского)
Квадратные корни
Квадратные уравнения
Неравенства
Рациональные дроби
Степень с целым показателем
Итоговое повторение (под ред. Тихонового)
Квадратичная функция
Квадратные корни
Квадратные неравенства
Квадратные уравнения
Неравенства
Приближенные вычисления
Готовая домашняя работа с ответами по Алгебре за 8 класс Жохов, Макарычев, Миндюк Дидактические материалы Просвещение 2014 ФГОС - КР №10 вариант 1