Алгебра за 8 класс Мордкович Учебник Базовый уровень Мнемозина §19 16
Решебник / §19 / 16

§1. Основные понятия
§2. Основное свойство алгебраической дроби
§3. Сложение и вычитание алгебраических дробей с одинаковыми знаменателями
§4. Сложение и вычитание алгебраических дробей с разными знаменателями
§5. Умножение и деление алгебраических дробей.
§6. Преобразование рациональных выражений
§7. Первые представления о решении рациональных уравнений
§8. Степень с отрицательным целым показателем
§9. Комбинаторные и вероятностные задачи
§10. Рациональные числа
§11. Понятие квадратного корня из неотрицательного числа
§12. Иррациональные числа
§14. Функция y=√x, её свойства и график
§15. Свойства квадратных корней
§16. Преобразование выражений, содержащих операцию извлечения квадратного корня
§17. Модуль действительного числа
§18. Комбинаторные и вероятностные задачи. Правило умножения
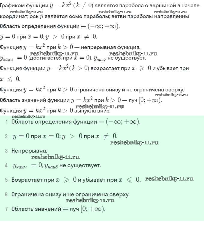
§19. Функция y=kx^2, её свойства и график
§20. Функция y=k/x, её свойства и график
§21. Как построить график функции y=f(x+l), если известен график функции y=f(x)
§22. Как построить график функции y=f(x)+m, если известен график функции y=f(x)
§23. Как построить график функции y=f(x+l)+m, если известен график функции y=f(x)
§24. Функция y=ax^2+bx+c, её свойства и график
§25. Графическое решение квадратных уравнений
§26. Комбинаторные и вероятностные задачи к главе 3
§27. Основные понятия
§28. Формулы корней квадратного уравнения
§29. Рациональные уравнения
§30. Рациональные уравнения как математические модели реальных ситуаций
§31. Ещё одна формула корней квадратного уравнения
§32. Теорема Виета и её применение
§33. Иррациональные уравнения
§35. Числовые неравенства
§36. Решение линейных неравенств
§37. Решение квадратных неравенств
§38. Приближённые значения действительных чисел
§39. Стандартный вид числа
§40. Комбинаторные и вероятностные задачи к главе 5
Готовая домашняя работа с ответами по Алгебре за 8 класс Мордкович Учебник Базовый уровень Мнемозина 2017 ФГОС - §19. Функция y=kx^2, её свойства и график 16