Алгебра за 8 класс Арефьева Учебник Народная асвета упражнение 2.241
Решебник №1 / глава 2 / упражнение / 2.241

Решебник №2 / глава 2 / упражнение / 2.241

Глава 1
Упражнения
1.1
1.2
1.3
1.4
1.5
1.6
1.7
1.8
1.9
1.10
1.11
1.12
1.13
1.14
1.15
1.16
1.17
1.18
1.19
1.20
1.21
1.22
1.23
1.24
1.25
1.26
1.27
1.28
1.29
1.30
1.31
1.32
1.33
1.34
1.35
1.36
1.37
1.38
1.39
1.40
1.41
1.42
1.43
1.44
1.45
1.46
1.47
1.48
1.49
1.50
1.51
1.52
1.53
1.54
1.55
1.56
1.57
1.58
1.59
1.60
1.61
1.62
1.63
1.64
1.65
1.66
1.67
1.68
1.69
1.70
1.71
1.72
1.73
1.74
1.75
1.76
1.77
1.78
1.79
1.80
1.81
1.82
1.83
1.84
1.85
1.86
1.87
1.88
1.89
1.90
1.91
1.93
1.94
1.95
1.96
1.97
1.98
1.99
1.100
1.101
1.102
1.103
1.104
1.105
1.106
1.107
1.108
1.109
1.110
1.111
1.112
1.113
1.114
1.115
1.116
1.117
1.118
1.119
1.120
1.121
1.122
1.123
1.124
1.125
1.126
1.127
1.128
1.129
1.130
1.131
1.132
1.133
1.134
1.135
1.136
1.137
1.138
1.139
1.140
1.141
1.142
1.143
1.144
1.145
1.146
1.147
1.148
1.149
1.150
1.151
1.152
1.153
1.154
1.155
1.156
1.157
1.158
1.159
1.160
1.161
1.162
1.163
1.164
1.165
1.166
1.167
1.168
1.169
1.170
1.171
1.172
1.173
1.174
1.175
1.176
1.177
1.178
1.179
1.180
1.181
1.182
1.183
1.184
1.185
1.186
1.187
1.188
1.189
1.190
1.191
1.192
1.193
1.194
1.195
1.196
1.197
1.198
1.199
1.200
1.201
1.202
1.203
1.204
1.205
1.206
1.207
1.208
1.209
1.210
1.211
1.212
1.213
1.214
1.215
1.216
1.217
1.218
1.219
1.220
1.221
1.222
1.223
1.224
1.225
1.226
1.227
1.228
1.229
1.230
1.231
1.232
1.233
1.234
1.235
1.236
1.237
1.238
1.239
1.240
1.241
1.242
1.243
1.244
1.245
1.246
1.247
1.248
1.249
1.250
1.251
1.252
1.253
1.254
1.255
1.256
1.257
1.258
1.259
1.260
1.261
1.262
1.263
1.264
1.265
1.266
1.267
1.268
1.269
1.270
1.271
1.272
1.273
1.274
1.275
1.276
1.277
1.278
1.279
1.280
1.281
1.282
1.283
1.284
1.285
1.286
1.287
1.288
1.289
1.290
1.291
1.292
1.293
1.294
1.295
1.296
1.297
1.298
1.299
1.300
1.301
1.302
1.303
1.304
1.305
1.306
1.307
1.308
1.309
1.310
1.311
1.312
1.313
1.314
1.315
1.316
1.317
1.318
1.319
1.320
1.321
1.322
1.323
1.324
1.325
1.326
1.327
1.328
1.329
1.330
1.331
1.332
1.333
1.334
1.335
1.336
1.337
1.338
1.339
1.340
1.341
1.342
1.343
1.344
1.345
1.346
1.347
1.348
1.349
1.350
1.351
1.352
1.353
1.354
1.355
1.356
1.357
1.358
1.359
1.360
1.361
1.362
1.363
1.364
1.365
1.366
1.367
1.368
1.369
1.370
1.371
1.372
1.373
1.374
1.375
1.376
1.377
1.378
1.379
1.380
1.381
1.382
1.383
1.384
1.385
1.386
1.387
1.388
1.389
1.390
1.391
1.392
1.393
1.394
1.395
1.396
1.397
1.398
1.399
1.400
1.401
1.402
Я проверяю свои знания
Практическая математика
Глава 2
Упражнения
2.1
2.2
2.3
2.4
2.5
2.6
2.7
2.8
2.9
2.10
2.11
2.12
2.13
2.14
2.15
2.16
2.17
2.18
2.19
2.20
2.21
2.22
2.23
2.24
2.25
2.26
2.27
2.28
2.29
2.30
2.31
2.32
2.33
2.34
2.35
2.36
2.37
2.38
2.39
2.40
2.41
2.42
2.43
2.44
2.45
2.46
2.47
2.48
2.49
2.50
2.51
2.52
2.53
2.54
2.55
2.56
2.57
2.58
2.59
2.60
2.61
2.62
2.63
2.64
2.65
2.66
2.67
2.68
2.69
2.70
2.71
2.72
2.73
2.74
2.75
2.76
2.77
2.78
2.79
2.80
2.81
2.82
2.83
2.84
2.85
2.86
2.87
2.88
2.89
2.90
2.91
2.92
2.93
2.94
2.95
2.96
2.97
2.98
2.99
2.100
2.101
2.102
2.104
2.105
2.106
2.107
2.108
2.109
2.110
2.111
2.112
2.113
2.114
2.115
2.116
2.117
2.118
2.119
2.120
2.121
2.122
2.123
2.124
2.125
2.126
2.127
2.128
2.129
2.130
2.131
2.132
2.133
2.134
2.135
2.136
2.137
2.138
2.139
2.140
2.141
2.142
2.143
2.144
2.145
2.146
2.147
2.148
2.149
2.150
2.151
2.152
2.153
2.154
2.155
2.156
2.157
2.158
2.159
2.160
2.161
2.162
2.163
2.164
2.165
2.166
2.167
2.168
2.169
2.170
2.171
2.172
2.173
2.174
2.175
2.176
2.177
2.178
2.179
2.180
2.181
2.182
2.183
2.184
2.185
2.186
2.187
2.188
2.189
2.190
2.191
2.192
2.193
2.194
2.195
2.196
2.197
2.198
2.199
2.200
2.201
2.202
2.203
2.204
2.205
2.206
2.207
2.208
2.209
2.210
2.211
2.212
2.213
2.214
2.215
2.216
2.217
2.218
2.219
2.220
2.221
2.222
2.223
2.224
2.225
2.226
2.227
2.228
2.229
2.230
2.231
2.232
2.233
2.234
2.235
2.236
2.237
2.238
2.239
2.240
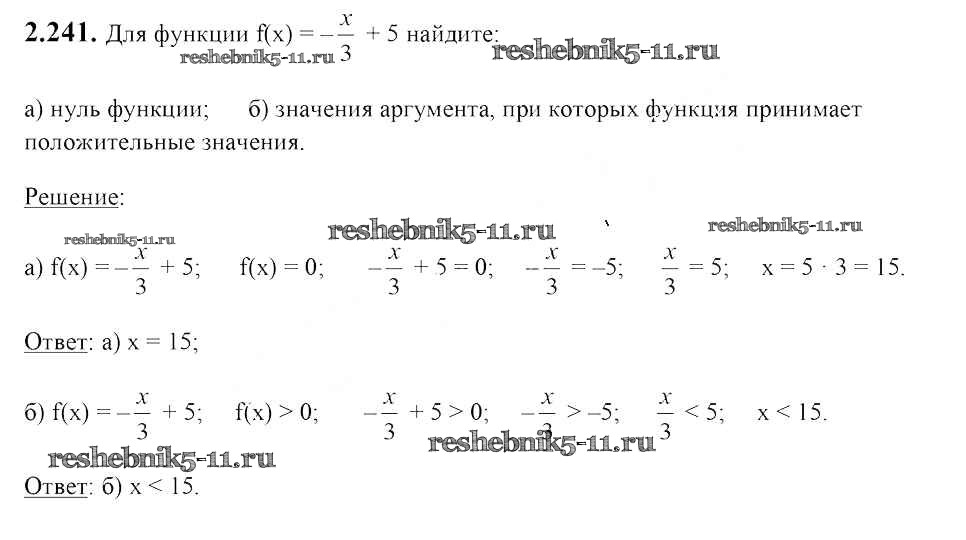
2.241
2.242
2.243
2.244
Я проверяю свои знания
Практическая математика
Исследовательское задание
Готовимся к олимпиаде
Глава 3
Упражнения
3.1
3.2
3.3
3.4
3.5
3.6
3.7
3.8
3.9
3.10
3.11
3.12
3.13
3.14
3.15
3.16
3.17
3.18
3.19
3.20
3.21
3.22
3.23
3.24
3.25
3.26
3.27
3.28
3.29
3.30
3.31
3.32
3.33
3.34
3.35
3.36
3.37
3.38
3.39
3.40
3.41
3.42
3.43
3.44
3.45
3.46
3.47
3.48
3.49
3.50
3.51
3.52
3.53
3.54
3.55
3.56
3.57
3.58
3.59
3.60
3.61
3.62
3.63
3.64
3.65
3.66
3.67
3.68
3.69
3.70
3.71
3.72
3.73
3.74
3.75
3.76
3.77
3.78
3.79
3.80
3.81
3.82
3.83
3.84
3.85
3.86
3.87
3.88
3.89
3.90
3.91
3.92
3.93
3.94
3.95
3.96
3.97
3.98
3.99
3.100
3.101
3.102
3.103
3.104
3.105
3.106
3.107
3.108
3.109
3.110
3.111
3.112
3.113
3.114
3.115
3.116
3.117
3.118
3.119
3.120
3.121
3.122
3.123
3.124
3.125
3.126
3.127
3.128
3.129
3.130
3.131
3.132
3.133
3.134
3.135
3.136
3.137
3.138
3.139
3.140
3.141
3.142
3.143
3.144
3.145
3.146
3.147
3.148
3.149
3.150
3.151
3.152
3.153
3.154
3.155
3.156
3.157
3.158
3.159
3.160
3.161
3.162
3.163
3.164
3.165
3.166
3.167
3.168
3.169
3.170
3.171
3.172
3.173
3.174
3.175
3.176
3.177
3.178
3.179
3.180
3.181
3.182
3.183
3.184
3.185
3.186
3.187
3.188
3.189
3.190
3.191
3.192
3.193
3.194
3.195
3.196
3.197
3.198
3.199
3.200
3.201
3.202
3.203
3.204
3.205
3.206
3.207
3.208
3.209
3.210
3.211
3.212
3.213
3.214
3.215
3.216
3.217
3.218
3.219
3.220
3.221
3.222
3.223
3.224
3.225
3.226
3.227
3.228
3.229
3.230
3.231
3.232
3.233
3.234
3.235
3.236
3.237
Я проверяю свои знания
Практическая математика
Глава 4
Упражнения
4.1
4.2
4.3
4.4
4.5
4.6
4.7
4.8
4.9
4.10
4.11
4.12
4.13
4.14
4.15
4.16
4.17
4.18
4.19
4.20
4.21
4.22
4.23
4.24
4.25
4.26
4.27
4.28
4.29
4.30
4.31
4.32
4.33
4.34
4.35
4.36
4.37
4.38
4.39
4.40
4.41
4.42
4.43
4.44
4.45
4.46
4.47
4.48
4.49
4.50
4.51
4.52
4.53
4.54
4.55
4.56
4.57
4.58
4.59
4.60
4.61
4.62
4.63
4.64
4.65
4.66
4.67
4.68
4.69
4.70
4.71
4.72
4.73
4.74
4.75
4.76
4.77
4.78
4.79
4.80
4.81
4.82
4.83
4.84
4.85
4.86
4.87
4.88
4.89
4.90
4.91
4.92
4.93
4.94
4.95
4.96
4.97
4.98
4.99
4.100
4.101
4.102
4.103
4.104
4.105
4.106
4.107
4.108
4.109
4.110
4.111
4.112
4.113
4.114
4.115
4.116
Я проверяю свои знания
Практическая математика
Повторение
1
2
3
4
5
6
7
8
9
10
11
12
13
14
15
16
17
19
20
21
22
23
24
25
26
27
28
29
30
31
32
33
34
35
36
37
38
39
40
41
42
43
44
45
46
47
48
49
50
51
52
53
54
55
56
57
58
59
60
61
62
63
64
65
66
67
68
69
70
71
72
73
74
75
76
77
78
79
80
81
82
83
84
85
86
87
88
89
90
91
92
93
94
95
96
97
98
99
100
101
102
103
104
105
106
107
108
109
110
111
112
Готовая домашняя работа с ответами по Алгебре за 8 класс Арефьева, Пирютко Учебник Народная асвета 2018 ФГОС - Упражнения 2.241