Алгебра за 8 класс Мерзляк Рабочая тетрадь Алгоритм успеха Вентана-граф §19 1
Решебник / §19 / 1

§1. Рациональные дроби
§2. Основное свойство рациональной дроби
§3. Сложение и вычитание рациональных дробей с одинаковыми знаменателями
§4. Сложение и вычитание рациональных дробей с разными знаменателями
§5. Умножение и деление рациональных дробей. Возведение рациональной дроби в степень
§6. Тождественные преобразования рациональных выражений
§7. Равносильные уравнения. Рациональные уравнения
§8. Степень с целым отрицательным показателем
§9. Свойства степени с целым показателем
§10. Функция y = kx и её график
§11. Функция y = x^2 и её график
§12. Квадратные корни. Арифметический квадратный корень
§13. Множество и его элементы
§14. Подмножество. Операции над множествами
§15. Числовые множества
§16. Свойства арифметического квадратного корня
§17. Тождественные преобразования выражений, содержащих арифметические квадратные корни
§18. Функция y = √x и её график
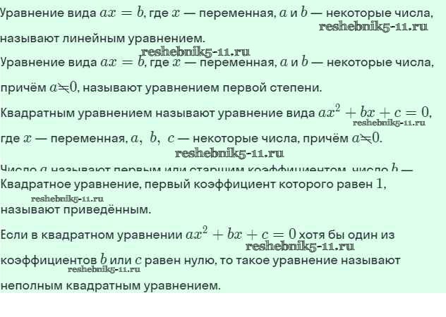
§19. Квадратные уравнения. Решение неполных квадратных уравнений
§20. Формула корней квадратного уравнения
§21. Теорема Виета
§22. Квадратный трёхчлен
§23. Решение уравнений, сводящихся к квадратным уравнениям
§24. Рациональные уравнения как математические модели реальных ситуаций
Готовая домашняя работа с ответами по Алгебре за 8 класс Мерзляк, Полонский, Якир Рабочая тетрадь Алгоритм успеха Часть 1, 2 Вентана-граф 2019 ФГОС - §19. Квадратные уравнения. Решение неполных квадратных уравнений 1