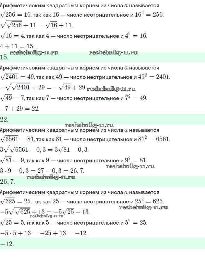
Алгебра за 8 класс Миндюк Рабочая тетрадь УМК Просвещение §11 10
Решебник №1 / §11 / 10

Решебник №2 / §11 / 10

§1. Рациональные выражения
§2. Основное свойство дроби. Сокращение дробей
§3. Сложение и вычитание дробей с одинаковыми знаменателями
§4. Сложение и вычитание дробей с разными знаменателями
§5. Умножение дробей. Возведение дроби в степень
§6. Деление дробей
§7. Преобразование рациональных выражений
§8. Функция y=k/x и её график
§9. Рациональные числа
§10. Иррациональные числа
§11. Арифметический квадратный корень
§12. Уравнение x^2=a
§13. Нахождение приближённых значений квадратного корня
§14. Функция y=√x и её график
§15. Квадратный корень из произведения и дроби
§16. Квадратный корень из степени
§17. Вынесение множителя за знак корня. Внесение множителя под знак корня
§18. Преобразование выражений, содержащих квадратные корни
§19. Неполные квадратные уравнения
§20. Формула корней квадратного уравнения
§21. Решение задач с помощью квадратных уравнений
§22. Теорема Виета
§23. Решение дробных рациональных уравнений
§24. Решение задач с помощью рациональных уравнений
§25. Числовые неравенства
§26. Свойства числовых неравенств
§27. Сложение и умножение числовых неравенств
§28. Погрешность и точность приближения
§29. Пересечение и объединение множеств
§30. Числовые промежутки
§31. Решение неравенств с одной переменной
§32. Решение систем неравенств с одной переменной
§33. Определение степени с целым отрицательным показателем
§34. Свойства степени с целым показателем
§35. Стандартный вид числа
§36. Сбор и группировка статистических данных
§37. Наглядное представление статистической информации
Готовая домашняя работа с ответами по Алгебре за 8 класс Миндюк, Шлыкова Рабочая тетрадь УМК Часть 1, 2 Просвещение 2016 ФГОС - §11. Арифметический квадратный корень 10