Физика за 8 класс Громов Учебник Просвещение задание 61
Решебник 1 / задание / 61

Решебник 2 / задание / 61

Задания
1
2
3
4
5
6
7
8
9
10
11
12
13
14
15
16
17
18
19
20
21
22
23
24
25
26
27
28
29
30
31
32
33
34
35
36
37
38
39
40
41
42
43
44
45
46
47
48
49
50
51
52
53
54
55
56
57
58
59
60
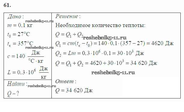
61
62
63
64
65
66
67
68
69
70
71
72
73
74
75
76
77
78
79
80
81
82
83
84
85
86
87
88
89
90
91
92
93
94
95
96
97
98
99
100
101
102
103
104
105
106
107
108
109
110
111
112
113
114
115
116
117
118
119
120
121
122
123
124
125
126
127
128
129
130
131
132
133
134
135
136
137
138
139
140
141
142
143
144
145
146
147
148
149
150
151
152
153
154
155
156
157
158
159
160
161
162
163
164
165
166
167
168
169
170
171
172
173
174
175
176
177
178
179
180
181
182
183
184
185
186
187
188
189
190
191
Лабораторные работы
ЛР №1. Сравнение количеств теплоты при смешивании воды разной температуры
ЛР №2. Измерение удельной теплоемкости твердого тела
ЛР №3. Наблюдение за охлаждением воды при ее испарении и определение влажности воздуха
ЛР №4. Сборка электрической цепи и измерение силы тока на различных участках цепи
ЛР №5. Измерение напряжения на различных участках электрической цепи
ЛР №6. Регулирование силы тока реостатом
ЛР №7. Измерение работы и мощности электрического тока
ЛР №8. Наблюдение действия магнитного поля на ток
ЛР №9. Изучение электромагнита
ЛР №10. Изучение модели электродвигателя
ЛР №11. Проверка закона отражения света
ЛР №12. Исследование явления преломления света
ЛР №13. Измерение фокусного расстояния и оптической силы линзы
ЛР №14. Получение изображения при помощи линзы
Параграфы
§ 1. Температура
§ 2. Внутренняя энергия
§ 3. Способы изменения внутренней энергии
§ 4. Виды теплопередачи
§ 5. Примеры теплопередачи в природе и технике
§ 6. Расчет изменения внутренней энергии
§ 7. Удельная теплоемкость
§ 8. Расчет количества теплоты, необходимого для нагревания тела и выделяемого им при охлаждении
§ 9. Закон сохранения внутренней энергии и уравнение теплового баланса
§ 10. Агрегатные состояния вещества
§ 11. Плавание и отвердевание кристаллических тел
§ 12. Количество теплоты, необходимое для плавления тела и выделяющееся при его кристаллизации
§ 13. Испарение и конденсация. Насыщенный пар
§ 14. Кипение
§ 15. Количество теплоты, необходимое для парообразования и выделяющееся при конденсации
§ 16. Влажность воздуха
§ 17. Количество теплоты, выделяющееся при сгорании топлива
§ 18. Тепловые двигатели
§ 19. Изобретение автомобиля и паровоза
§ 20. Двигатель внутреннего сгорания
§ 21. Паровая турбина
§ 22. Реактивный двигатель. Холодильные машины
§ 23. Тепловые машины и экология
§ 24. Электризация тел и электрический заряд
§ 25. Электроскоп. Делимость электрического заряда
§ 26. Строение атома
§ 27. Объяснение электризации. Закон сохранения заряда
§ 28. Электрическое поле
§ 29. Электрические явления в природе и технике
§ 30. Электрический ток. Источники электрического тока
§ 31. Гальванические элементы. Аккумуляторы
§ 32. Электрический ток в различных средах
§ 33. Действия электрического тока
§ 34. Электрическая цепь. Направление электрического тока
§ 35. Сила тока
§ 36. Электрическое напряжение
§ 37. Электрическое сопротивление
§ 38. Резисторы
§ 39. Закон Ома
§ 40. Действие электрического тока на человека
§ 41. Последовательное соединение проводников
§ 42. Параллельное соединение проводников
§ 43. Работа и мощность тока
§ 44. Тепловое действие тока
§ 45. Лампа накаливания
§ 46. Постоянные магниты
§ 47. Магнитное поле тока
§ 48. Электромагниты
§ 49. Телеграфная связь
§ 50. Действие магнитного поля на движущийся заряд
§ 51. Действие магнитного поля на проводник с током
§ 52. Действие магнитного поля на рамку с током
§ 53. Свет
§ 54. Распространение света в однородной среде
§ 55. Отражение света
§ 56. Построение изображений в плоском зеркале
§ 57. Преломление света
§ 58. Линзы
§ 59. Построение изображений, даваемых линзой
§ 60. Фотоаппарат
§ 61. Глаз и зрение
§ 62. Близорукость и дальнозоркость. Очки
§ 63. Другие оптические приборы
Готовая домашняя работа с ответами по Физике за 8 класс Громов, Родина, Белага Учебник Просвещение 2018 ФГОС - Задания 61