Физика за 8 класс Марон Дидактические материалы Вертикаль Дрофа ср №3. вариант 7
Решебник 1 / самостоятельная работа / ср №3. вариант / 7

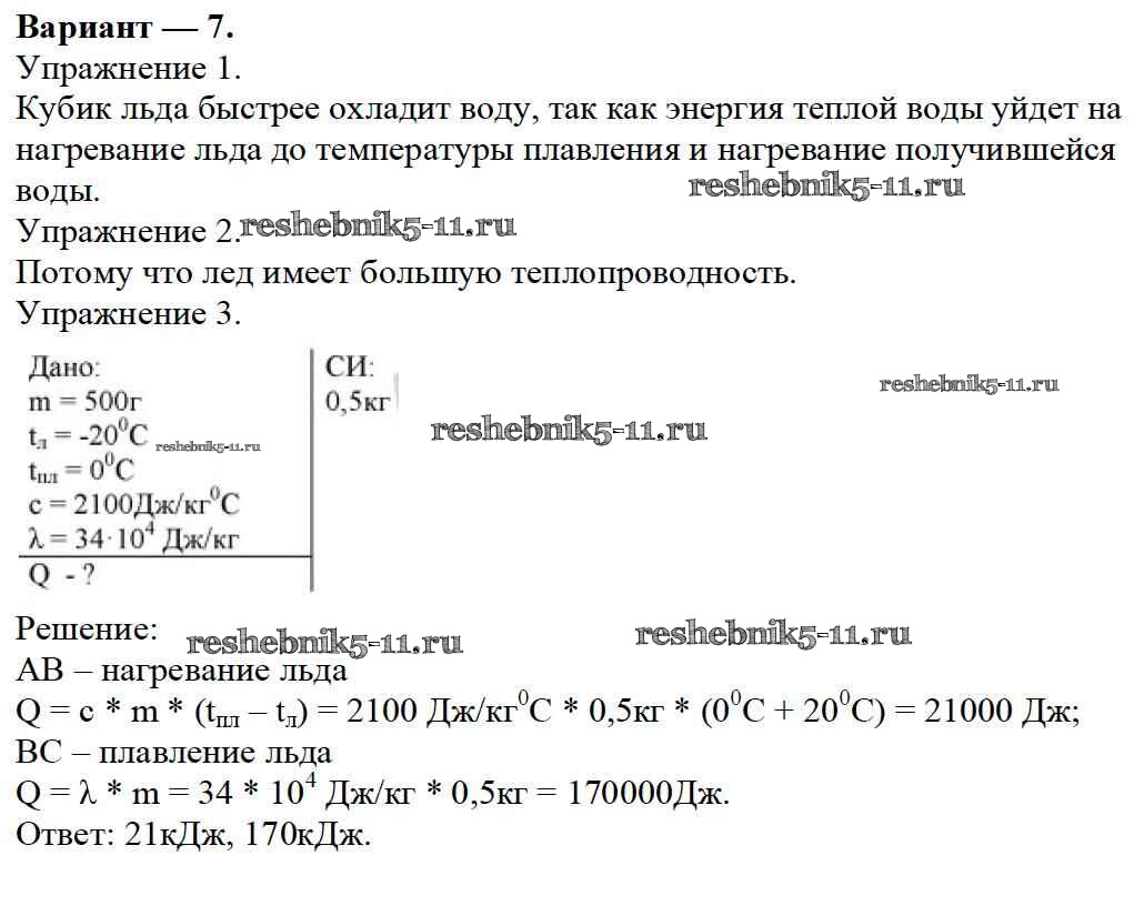
Решебник 2 / самостоятельная работа / ср №3. вариант / 7

Контрольные работы
КР №1. Расчет количества теплоты. Варианты
КР №2. Изменение агрегатных состояний вещества. Варианты
КР №3. Электрический ток. Варианты
КР №4. Работа и мощность тока. Варианты
Самостоятельные работы
СР №1. Внутренняя энергия. Варианты
СР №2. Виды теплопередачи. Варианты
СР №3. Количество теплоты. Энергия топлива. Варианты
СР №4. Плавление и отвердение. Варианты
СР №5. Испарение и конденсация. Варианты
СР №6. Электризация тел. Электрическое поле. Строение атома. Варианты
СР №7. Электрический ток. Варианты
СР №8. Сила тока. Напряжение. Закон Ома для участка цепи Варианты
СР №9. Соединение проводников. Варианты
СР №10. Работа и мощность тока. Варианты
СР №11. Электромагнитные явления. Варианты
СР №12. Отражение света. Плоское зеркало. Варианты
СР №13. Преломление света. Линзы. Варианты
Тесты для самоконтроля
Тест №1. Виды теплопередачи. Варианты
Тест №2. Количество теплоты. Энергия топлива. Варианты
Тест №3. Плавление и отвердевание. Варианты
Тест №4. Испарение и конденсация. Варианты
Тест №5. Электризация тел. Электрическое поле. Строение атома. Варианты
Тест №6.Сила тока. Напряжение. Сопротивление. Закон Ома для участка цепи. Варианты
Тест №7. Соединение проводников. Варианты
Тест №8. Работа и мощность тока. Варианты
Тест №9. Электромагнитные явления. Варианты
Тест №10. Оптические явления. Варианты
Тренировочные задания
1. Внутренняя энергия
2. Виды теплопередачи
3. Количество теплоты
4. Энергия топлива
5. Закон сохранения и превращения энергии
6. Плавление и отвердевание
7. Испарение и конденсация
8. Электризация тел. Электрическое поле. Строение атомов
9. Электрический ток
10. Сила тока. Напряжение. Сопротивление. Закон Ома для участка цепи
11. Соединение проводников
12. Работа и мощность тока
13. Электромагнитные явления
14. Оптические явления
Готовая домашняя работа с ответами по Физике за 8 класс Марон Дидактические материалы Вертикаль Дрофа 2016 ФГОС - СР №3. Количество теплоты. Энергия топлива. Варианты 7