Физика за 8 класс Исаченкова Учебник Народная асвета упражнение 13 5
Решебник / упражнение 13 / 5

Упражнение 1
Упражнение 2
Упражнение 3
Упражнение 4
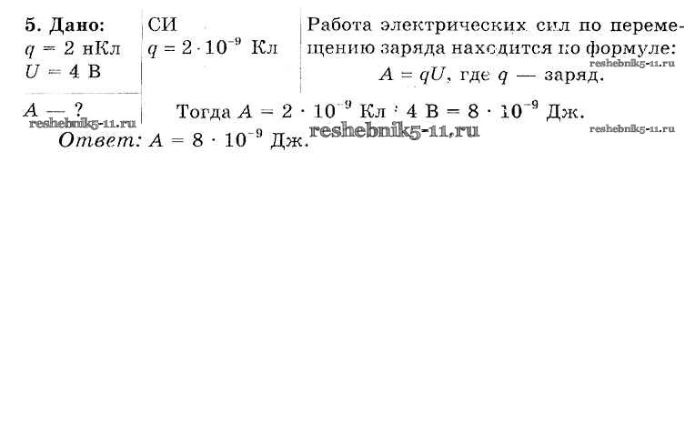
Упражнение 5
Упражнение 6
Упражнение 7
Упражнение 8
Упражнение 9
Упражнение 10
Упражнение 11
Упражнение 12
Упражнение 13
Упражнение 14
Упражнение 15
Упражнение 16
Упражнение 17
Упражнение 18
Упражнение 19
Упражнение 20
Упражнение 21
Упражнение 22
Упражнение 23
Упражнение 24
Упражнение 25
Упражнение 26
Готовая домашняя работа с ответами по Физике за 8 класс Исаченкова, Лещинский Учебник Народная асвета 2018 - Упражнение 13 5