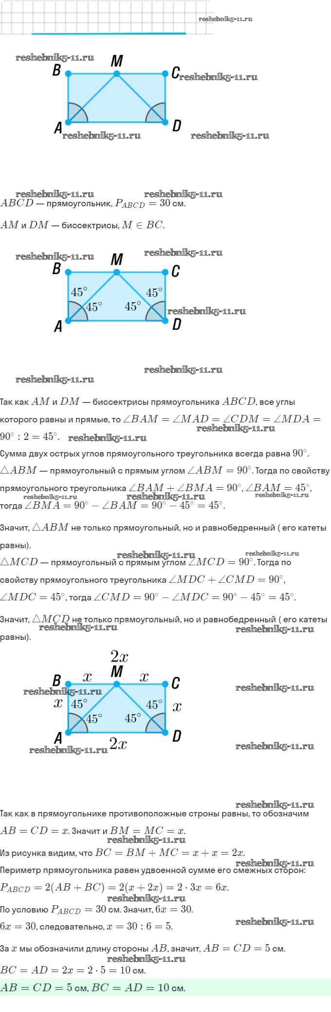
Геометрия за 8 класс Мерзляк Учебник Алгоритм успеха Вентана-граф § 4 120
Решебник №1 / глава 1 / § 4 / 120

Решебник №2 / глава 1 / § 4 / 120

Глава 1. Четырехугольники
§ 1. Четырёхугольник и его элементы
§ 2. Параллелограмм. Свойства параллелограмма
§ 3. Признаки параллелограмма
§ 4. Прямоугольник
§ 5. Ромб
§ 6. Квадрат
§ 7. Средняя линия треугольника
§ 8. Трапеция
§ 9. Центральные и вписанные углы
§ 10. Описанная и вписанная окружности четырехугольника
Проверь себя
Глава 2. Подобие треугольников
§ 11. Теорема Фалеса. Теорема о пропорциональных отрезках
§ 12. Подобные треугольники. Лемма о подобных треугольниках
§ 13. Первый признак подобия треугольника. Свойство пересекающихся хорд. Свойство касательной и секущей. Теорема Менелая. Теорема Птолемея.
§ 14. Второй и третий признак подобия треугольника
Проверь себя
Глава 3. Решение прямоугольных треугольников
§ 15. Метрические соотношения в прямоугольном треугольнике
§ 16. Теорема Пифагора
§ 17. Тригонометрические функции острого угла прямоугольного треугольника
§ 18. Решение прямоугольных треугольников
Проверь себя
Глава 4. Многоугольники. Площадь многоугольника
§ 19. Многоугольники
§ 20. Понятие площади многоугольника. Площадь прямоугольника
§ 21. Площадь параллелограмма
§ 22. Площадь треугольника
§ 23. Площадь трапеции
Проверь себя
Повторение
Прямая Эйлера
Теорема Менелая
Теорема Птолемея
Готовая домашняя работа с ответами по Геометрии за 8 класс Мерзляк, Полонский, Якир Учебник Алгоритм успеха Вентана-граф 2015 ФГОС - § 4. Прямоугольник 120