Геометрия за 8 класс Зив Дидактические материалы Просвещение кр-7 Вариант 1
Решебник №2 / контрольная работа / кр-7 / вариант 1

Математические диктанты
МД №1
Вариант №1
Вариант №2
МД №2
Вариант №1
Вариант №2
МД №3
Вариант №1
Вариант №2
МД №4
Вариант №1
Вариант №2
МД №5
Вариант №1
Вариант №2
Самостоятельные работы
СР №1. Многоугольник, четырехугольник
СР №2. Параллелограмм и его свойства
СР №3. Признаки параллелограмма
СР №4. Трапеция
СР №5. Задачи на построение параллелограмма и трапеции
СР №6. Прямоугольник
СР №7. Ромб и квадрат
СР №9. Свойства площадей многоугольников, квадрата и прямоугольника
СР №10. Площадь параллелограмма
СР №11. Площадь треугольника
СР №12. Площадь трапеции
СР №13. Теорема Пифагора
СР №14. Площади многоугольников
СР №15. Пропорциональные отрезки
СР №16. Определение подобных треугольников
СР №17. Первый признак подобия треугольников
СР №18. Второй и третий признак подобия треугольников
СР №19. Средняя линия треугольника. Свойства медиан
СР №20. Пропорциональные отрезки в прямоугольном треугольнике
СР №22. Синус, косинус и тангенс острого угла треугольника
СР №23. Решение прямоугольных треугольников
СР №24. Подобие треугольников
СР №25. Взаимное расположение прямой и окружности
СР №26. Теорема о вписанном угле
СР №27. Теорема о произведении отрезков хорд
СР №28. Окружность
СР №29. Четыре замечательные точки треугольника
СР №30. Вписанная окружность
СР №31. Описанная окружность
СР №32. Понятие вектора
СР №33. Сложение векторов
СР №34. Вычитание векторов
СР №35. Умножение вектора на число
СР №36. Применение векторов к решению задач
СР №37. Средняя линия трапеции
СР №38. Итоговое повторение
СР №39. Итоговое повторение (окружность)
Контрольные работы
КР-1
КР-2
КР-3
КР-4
КР-5
КР-6
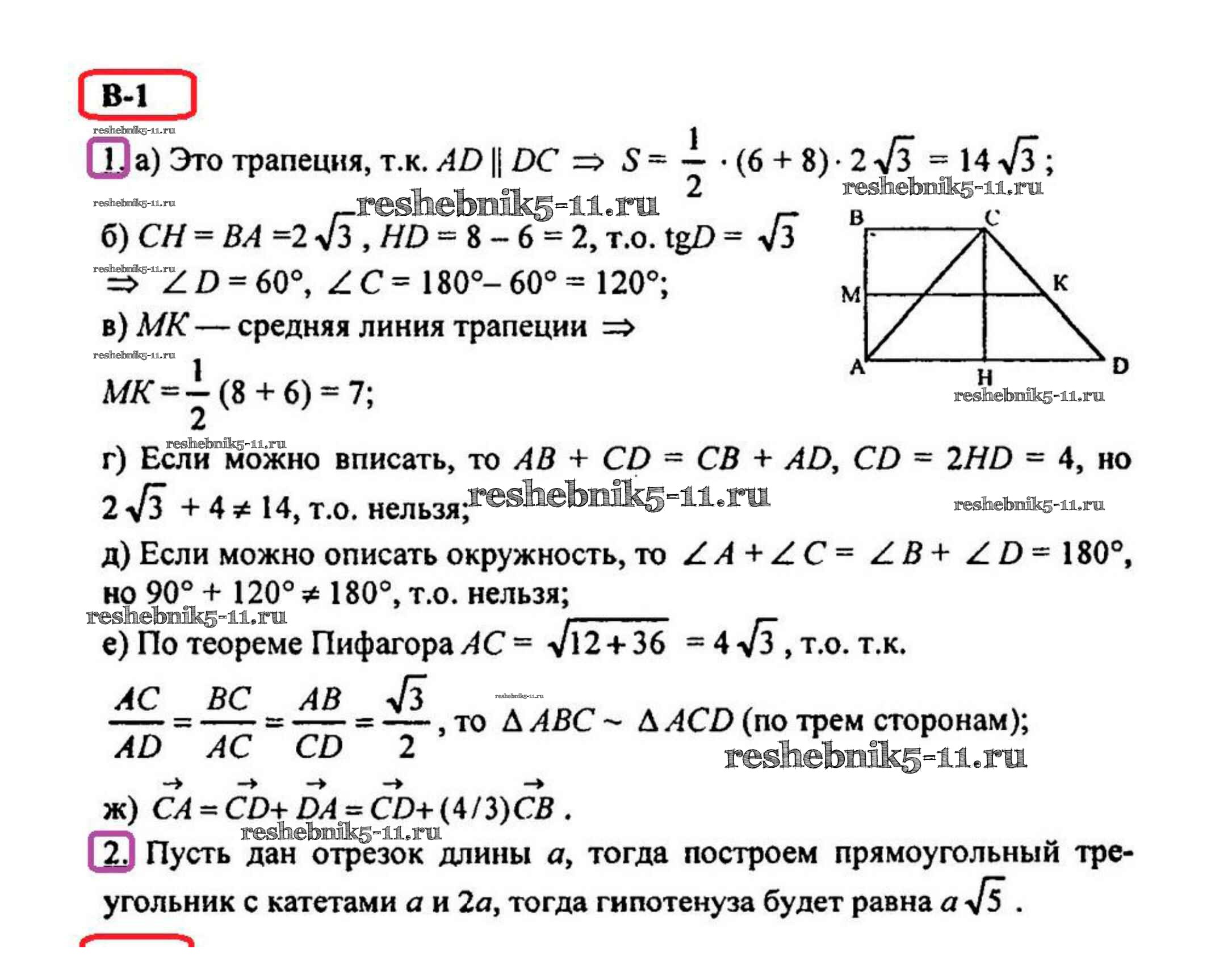
КР-7
Готовая домашняя работа с ответами по Геометрии за 8 класс Зив, Мейлер Дидактические материалы Просвещение 2016 ФГОС - КР-7 Вариант 1