Химия за 8 класс Габриелян Контрольные работы УМК Дрофа пр-24. вариант 1
Решебник / проверочная работа / пр-24. вариант / 1

Проверочные работы
ПР-1. Варианты
ПР-2. Варианты
ПР-3. Варианты
ПР-4. Варианты
ПР-5. Варианты
ПР-6. Варианты
ПР-7. Варианты
ПР-8. Варианты
ПР-9. Варианты
ПР-10. Варианты
ПР-11. Варианты
ПР-12. Варианты
ПР-13. Варианты
ПР-14. Варианты
ПР-15. Варианты
ПР-16. Варианты
ПР-17. Варианты
ПР-18. Варианты
ПР-19. Варианты
ПР-20. Варианты
ПР-21. Варианты
ПР-22. Варианты
ПР-23. Варианты
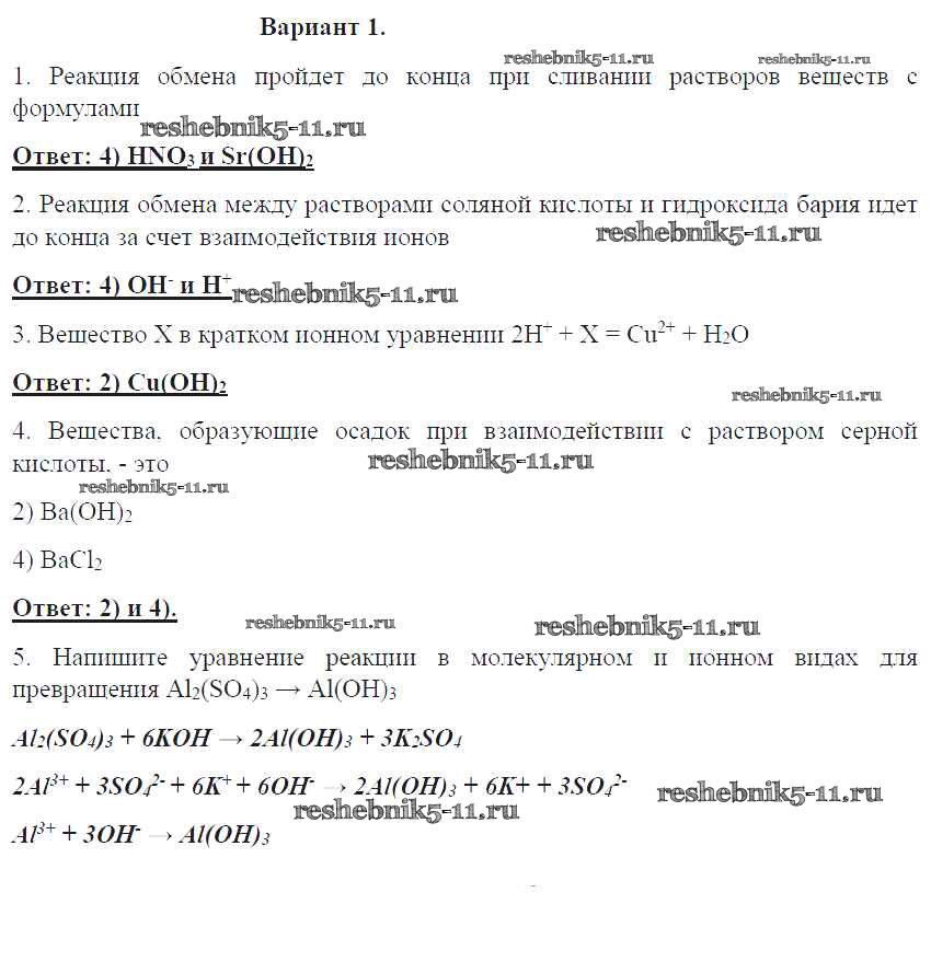
ПР-24. Варианты
ПР-25. Варианты
ПР-26. Варианты
ПР-27. Варианты
ПР-28. Варианты
ПР-29. Варианты
ПР-30. Варианты
Контрольные работы
КР-1. Варианты
КР-2. Варианты
КР-3. Варианты
КР-4. Варианты
Готовая домашняя работа с ответами по Химии за 8 класс Габриелян, Краснова Контрольные работы УМК Дрофа 2017 ФГОС - ПР-24. Варианты 1