Химия за 8 класс Габриелян Учебник Вертикаль Дрофа §31 8
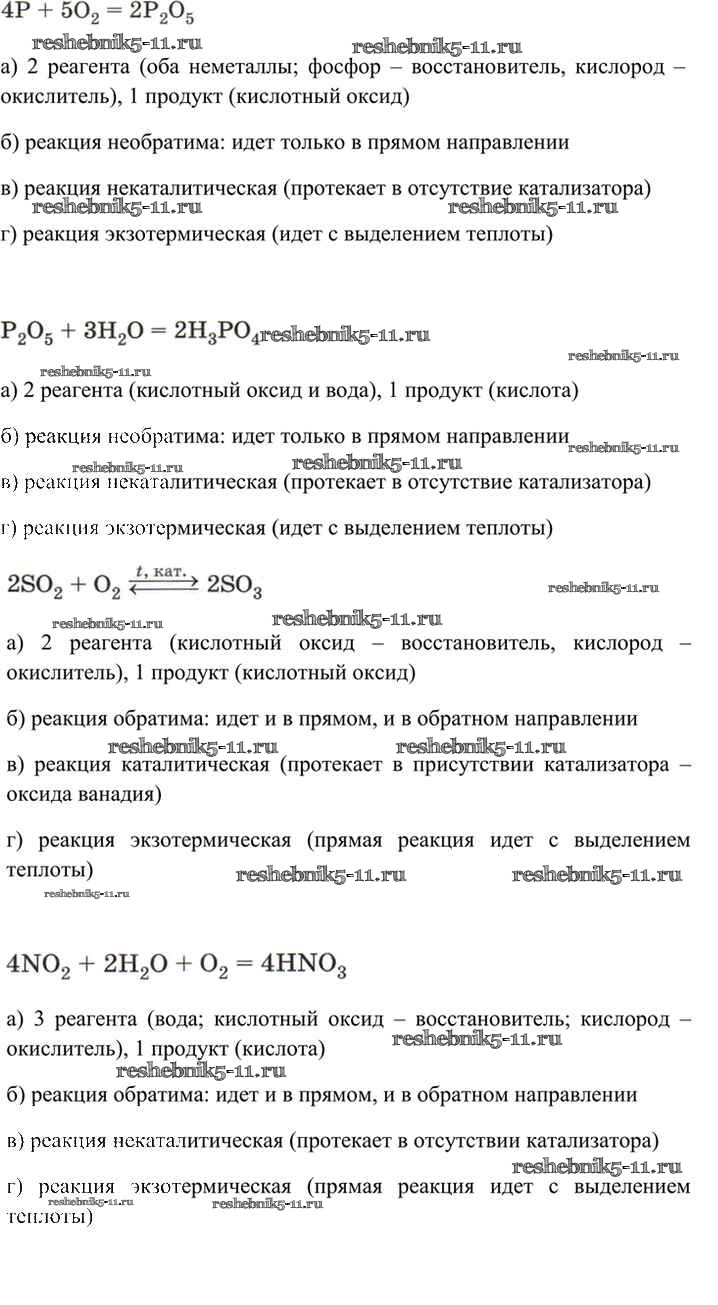
Решебник №1 / §31 / 8

Решебник №2 / §31 / 8

Решебник №3 / §31 / 8

§1. Химия — часть естествознания
§2. Предмет химии. Вещества
§3. Превращения веществ. Роль химии в жизни человека
§4. Краткий очерк истории развития химии
§5. Периодическая система химических элементов Д. И. Менделеева. Знаки химических элементов
§6. Химические формулы. Относительная атомная и молекулярная массы
§7. Основные сведения о строении атомов
§8. Изменения в составе ядер атомов химических элементов. Изотопы
§9. Строение электронных оболочек атомов
§10. Изменение числа электронов на внешнем энергетическом уровне атомов химических элементов
§11. Взаимодействие атомов элементов-неметаллов между собой
§12. Ковалентная полярная химическая связь
§13. Металлическая химическая связь
§14. Простые вещества — металлы
§15. Простые вещества — неметаллы
§16. Количество вещества
§17. Молярный объём газов
§18. Степень окисления
§19. Важнейшие классы бинарных соединений — оксиды и летучие водородные соединения
§20. Основания
§21. Кислоты
§22. Соли
§23. Кристаллические решётки
§24. Чистые вещества и смеси
§25. Массовая и объёмная доли компонентов смеси (раствора)
§26. Физические явления в химии
§27. Химические реакции
§28. Химические уравнения
§29. Расчёты по химическим уравнениям
§30. Реакции разложения
§31. Реакции соединения
§32. Реакции замещения
§33. Реакции обмена
§34. Типы химических реакций на примере свойств воды
§35. Растворение. Растворимость веществ в воде
§36.Электролитическая диссоциация
§37. Основные положения теории электролитической диссоциации
§38. Ионные уравнения
§39. Кислоты, их классификация и свойства
§40. Основания, их классификация и свойства
§41. Оксиды, их классификация и свойства
§42. Соли, их классификация и свойства
§43. Генетическая связь между классами веществ
§44. Окислительно-восстановительные реакции
Практические работы
Пр-2
Пр-3
Пр-4
Пр-5
Пр-6
Пр-7
Пр-8
Вариант 1
Вариант 2
Пр-9
Лабораторные работы
Готовая домашняя работа с ответами по Химии за 8 класс Габриелян Учебник Вертикаль Дрофа 2019 ФГОС - §31. Реакции соединения 8