Химия за 8 класс Шиманович Учебник Народная асвета §18 Готовимся к олимпиадам
Решебник / §18 / готовимся к олимпиадам

§1. Атомы. Химические элементы. Относительная атомная масса
§2. Молекулы. Простые и сложные вещества. Химические формулы. Относительная молекулярная масса
§3. Химическое количество вещества
§4. Моль — единица химического количества вещества. Постоянная Авогадро
§5. Молярная масса. Молярный объем газов
§6. Вычисление химического количества вещества по его массе и массы вещества по его химическому количеству
§7. Вычисление химического количества газа по его объему и объема газа по его химическому количеству
§8. Химические реакции
§9. Количественные расчеты по уравнениям химических реакций
§10. Оксиды. Состав и классификация оксидов
§11. Химические свойства оксидов
§12. Получение и применение оксидов
§13. Кислоты. Состав и классификация кислот
§14. Химические свойства кислот
§15. Получение и применение кислот
§16. Основания
§17. Химические свойства оснований
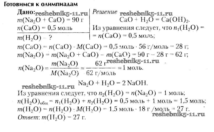
§18. Получение и применение оснований
§19. Соли. Состав и классификация солей
§20. Химические свойства солей
§21. Получение и применение солей
§22. Взаимосвязь между основными классами неорганических веществ
§23. Решение расчетных задач по теме «Основные классы неорганических соединений»
§24. Систематизация химических элементов
§25. Понятие об амфотерности
§26. Естественные семейства элементов
§27. Периодический закон Д. И. Менделеева
§28. Периодическая система химических элементов
§29. Строение атома. Атомный номер химического элемента
§30. Массовое число атома. Нуклиды
§31. Изотопы. Явление радиоактивности
§32. Состояние электронов в атоме. Электронное облако. Атомная орбиталь
§33. Строение электронных оболочек атомов
§34. Периодичность изменения свойств атомов химических элементов
§35. Характеристика химического элемента по его положению в периодической системе
§36. Природа химической связи
§37. Ковалентная связь
§38. Неполярная и полярная ковалентная связь. Электроотрицательность
§39. Ионная связь
§40. Металлическая связь. Межмолекулярное взаимодействие
§41. Кристаллическое состояние вещества
§42. Степень окисления
§43. Процессы окисления и восстановления
§44. Окислительно-восстановительные реакции
§45. Окислительно-восстановительные реакции вокруг нас
§46. Смеси веществ
§47. Растворение веществ в воде
§48. Характеристики растворимости веществ
§49. Качественные характеристики состава растворов
§50. Количественные характеристики состава растворов. Массовая доля растворенного вещества
§51. Молярная концентрация растворенных веществ
§52. Вода и растворы в жизни и деятельности человека
Лабораторные опыты
Практические работы
Готовая домашняя работа с ответами по Химии за 8 класс Шиманович, Красицкий, Сечко, Хвалюк Учебник Народная асвета 2018 - §18. Получение и применение оснований Готовимся к олимпиадам