Химия за 8 класс Кузнецова Учебник Алгоритм успеха Вентана-граф §16 2
Решебник / §16 / 2

§1. Предмет и задачи химии
§2. О понятиях и теориях химии
§3. Понятие «вещество» в физике и химии
§4. Описание физических свойств веществ
§5. Атомы. Молекулы. Химические элементы
§6. Формы существования химических элементов
§8. Атомно-молекулярное учение в химии
§9. Масса атома. Атомная.единица массы
§10. Относительная молекулярная масса веществ
§11. Что показывают химический знак и химическая формула
§12. Система химических элементов Д.И. Менделеева
§13. Валентность химических элементов. Определение валентности в бинарных соединениях
§14. Составление формул по валентности
§15. Количество вещества. Моль — единица количества вещества
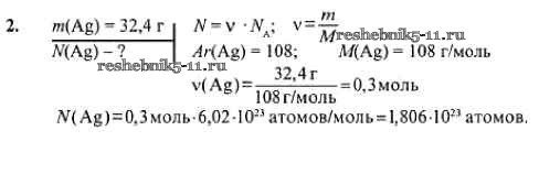
§16. Молярная масса
§17. Сущность, признаки и условия протекания химических реакций
§18. Законы сохранения массы и энергии
§19. Законы сохранения массы и энергии
§20. Типы химических реакций
§21. Методы науки химии
§22. Химический язык как средство . и метод познания химии
§23. Чистые вещества и смеси
§24. Растворы. Растворимость веществ
§25. Массовая доля растворённого вещества
§26. Законы Гей-Люссака и Авогадро
§27. Воздух — смесь газов. Относительная плотность газов
§28. Кислород — химический элемент и простое вещество
§29. Химические свойства и применение кислорода
§30. Оксиды
§31. Основания — гидроксиды основных оксидов
§32. Кислоты
§33. Соли: состав и номенклатура
§34. Химические свойства оксидов
§35. Химические свойства кислот
§36. Щёлочи, их свойства и способы получения
§37. Нерастворимые основания, их получение и свойства. Амфотерность
§38. Химические свойства солей. Генетическая связь неорганических соединений
§39. Состав и важнейшие характеристики атома. Изотопы. Химические элементы
§40. Строение электронных оболочек атомов
§41. Периодические изменения свойств химических элементов
§42. Периодическая система в свете теории строения атома
§43. Характеристика химического элемента и его свойств на основе положения в периодической системе Д.И. Менделеева и теории строения атома
§44. Ковалентная связь атомов при образовании молекул простых веществ
§45. Виды ковалентной связи и её свойства
§46. Ионная связь и её свойства
§47. Степень окисления
§48. Кристаллическое состояние веществ
§49. Окислительно-восстановительные реакции
§50. Составление уравнений окислительно-восстановительных реакций
§51. Сущность и классификация химических реакций в свете электронной теории
§52. Водород — химический элемент и простое вещество
§53. Вода — оксид водорода. Пероксид водорода
§54. Строение атомов галогенов
§55. Хлороводород, соляная кислота и их свойства
Практические работы
Готовая домашняя работа с ответами по Химии за 8 класс Кузнецова, Титова, Гара Учебник Алгоритм успеха Вентана-граф 2015 ФГОС - §16. Молярная масса 2