Химия за 8 класс Габриелян Учебник Просвещение §35 7
Решебник / §35 / 7

§1. Предмет химии. Роль химии в жизни человека
§2. Методы изучения химии
§3. Агрегатные состояния веществ
§4. Физические явления — основа разделения смесей в химии
§5. Атомно-молекулярное учение. Химические элементы
§6. Знаки химических элементов. Периодическая таблица Д. И. Менделеева
§7. Химические формулы
§8. Валентность
§9. Химические реакции
§10. Химические уравнения
§11. Типы химических реакций
§12. Воздух и его состав
§13. Кислород
§14. Оксиды
§15. Водород
§16. Кислоты
§17. Соли
§18. Количество вещества
§19. Молярный объём газов
§20. Расчёты по химическим уравнениям
§21. Вода. Основания
§22. Растворы. Массовая доля растворённого вещества
Домашний эксперимент
§23. Оксиды, их классификация и химические свойства
§24. Основания, их классификация и химические свойства
§25. Кислоты, их классификация и химические свойства
§26. Соли, их классификация и химические свойства
§27. Генетическая связь между классами неорганических соединений
§28. Естественные семейства химических элементов. Амфотерность
§29. Открытие периодического закона Д. И. Менделеевым
§30. Основные сведения о строении атома
§31. Строение электронных оболочек атомов
§32. Периодическая система химических элементов Д.И.Менделеева
§33. Характеристика элемента по его положению в периодической системе
§34. Ионная химическая связь
§35. Ковалентная химическая связь
§36. Ковалентная неполярная и полярная химическая связь
§37. Металлическая химическая связь
§38. Степень окисления
§39. Окислительно-восстановительные реакции
Практические работы
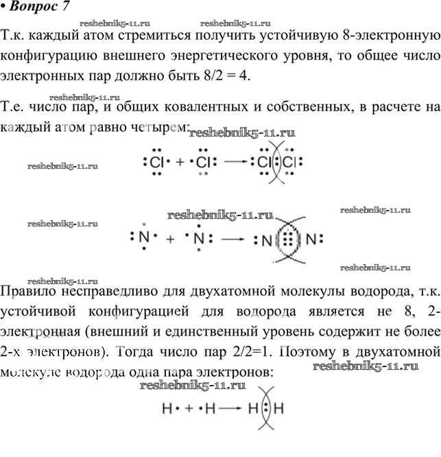
Готовая домашняя работа с ответами по Химии за 8 класс Габриелян, Остроумов, Сладков Учебник Просвещение 2021 ФГОС - §35. Ковалентная химическая связь 7