Алгебра за 10 класс Никольский Учебник МГУ - школе Базовый и углубленный уровень Просвещение §3 71
Решебник / глава 1 / §3 / 71
 
                                Глава 1. Корни, степени, логарифмы
§1. Действительные числа
                                    
                        1
                    
                                    
                        2
                    
                                    
                        3
                    
                                    
                        4
                    
                                    
                        5
                    
                                    
                        6
                    
                                    
                        7
                    
                                    
                        8
                    
                                    
                        9
                    
                                    
                        10
                    
                                    
                        11
                    
                                    
                        12
                    
                                    
                        13
                    
                                    
                        14
                    
                                    
                        15
                    
                                    
                        16
                    
                                    
                        17
                    
                                    
                        18
                    
                                    
                        19
                    
                                    
                        20
                    
                                    
                        21
                    
                                    
                        22
                    
                                    
                        23
                    
                                    
                        24
                    
                                    
                        25
                    
                                    
                        26
                    
                                    
                        27
                    
                                    
                        28
                    
                                    
                        29
                    
                                    
                        30
                    
                                    
                        31
                    
                                    
                        32
                    
                                    
                        33
                    
                                    
                        34
                    
                                    
                        35
                    
                                    
                        36
                    
                                    
                        37
                    
                                    
                        38
                    
                                    
                        39
                    
                                    
                        40
                    
                                    
                        41
                    
                                    
                        42
                    
                                    
                        43
                    
                                    
                        44
                    
                                    
                        45
                    
                                    
                        46
                    
                                    
                        47
                    
                                    
                        48
                    
                                    
                        49
                    
                                    
                        50
                    
                                    
                        51
                    
                                    
                        52
                    
                                    
                        53
                    
                                    
                        54
                    
                                    
                        55
                    
                                    
                        56
                    
                                    
                        57
                    
                                    
                        58
                    
                                    
                        59
                    
                                    
                        60
                    
                                    
                        61
                    
                                    
                        62
                    
                                    
                        63
                    
                                    
                        64
                    
                                    
                        65
                    
                                    
                        66
                    
                                    
                        67
                    
                                    
                        68
                    
                                    
                        69
                    
                                    
                        70
                    
                                    
                        71
                    
                                    
                        72
                    
                                    
                        73
                    
                                    
                        74
                    
                                    
                        75
                    
                                    
                        76
                    
                                    
                        77
                    
                                    
                        78
                    
                                    
                        79
                    
                                    
                        80
                    
                                    
                        81
                    
                                    
                        82
                    
                                    
                        83
                    
                                    
                        84
                    
                                    
                        85
                    
                                    
                        86
                    
                                    
                        87
                    
                                    
                        88
                    
                                    
                        89
                    
                                    
                        90
                    
                                    
                        91
                    
                                    
                        92
                    
                                    
                        93
                    
                                    
                        94
                    
                                    
                        95
                    
                                    
                        96
                    
                                    
                        97
                    
                                    
                        98
                    
                                    
                        99
                    
                                    
                        100
                    
                                    
                        101
                    
                                    
                        102
                    
                                    
                        103
                    
                                    
                        104
                    
                                    
                        105
                    
                                    
                        106
                    
                                    
                        107
                    
                                    
                        108
                    
                            
                    §2. Рациональные уравнения и неравенства
                                    
                        1
                    
                                    
                        2
                    
                                    
                        3
                    
                                    
                        4
                    
                                    
                        5
                    
                                    
                        6
                    
                                    
                        7
                    
                                    
                        8
                    
                                    
                        9
                    
                                    
                        10
                    
                                    
                        11
                    
                                    
                        12
                    
                                    
                        13
                    
                                    
                        14
                    
                                    
                        15
                    
                                    
                        16
                    
                                    
                        17
                    
                                    
                        18
                    
                                    
                        19
                    
                                    
                        20
                    
                                    
                        21
                    
                                    
                        22
                    
                                    
                        23
                    
                                    
                        24
                    
                                    
                        25
                    
                                    
                        26
                    
                                    
                        27
                    
                                    
                        28
                    
                                    
                        29
                    
                                    
                        30
                    
                                    
                        31
                    
                                    
                        32
                    
                                    
                        33
                    
                                    
                        34
                    
                                    
                        35
                    
                                    
                        36
                    
                                    
                        37
                    
                                    
                        38
                    
                                    
                        39
                    
                                    
                        40
                    
                                    
                        41
                    
                                    
                        42
                    
                                    
                        43
                    
                                    
                        44
                    
                                    
                        45
                    
                                    
                        46
                    
                                    
                        47
                    
                                    
                        48
                    
                                    
                        49
                    
                                    
                        50
                    
                                    
                        51
                    
                                    
                        52
                    
                                    
                        53
                    
                                    
                        54
                    
                                    
                        55
                    
                                    
                        56
                    
                                    
                        57
                    
                                    
                        58
                    
                                    
                        59
                    
                                    
                        60
                    
                                    
                        61
                    
                                    
                        62
                    
                                    
                        63
                    
                                    
                        64
                    
                                    
                        65
                    
                                    
                        66
                    
                                    
                        67
                    
                                    
                        68
                    
                                    
                        69
                    
                                    
                        70
                    
                                    
                        71
                    
                                    
                        72
                    
                                    
                        73
                    
                                    
                        74
                    
                                    
                        75
                    
                                    
                        76
                    
                                    
                        77
                    
                                    
                        78
                    
                                    
                        79
                    
                                    
                        80
                    
                                    
                        81
                    
                                    
                        82
                    
                                    
                        83
                    
                                    
                        84
                    
                                    
                        85
                    
                                    
                        86
                    
                                    
                        87
                    
                                    
                        88
                    
                                    
                        89
                    
                                    
                        90
                    
                                    
                        91
                    
                                    
                        92
                    
                                    
                        93
                    
                                    
                        94
                    
                                    
                        95
                    
                                    
                        96
                    
                                    
                        97
                    
                                    
                        98
                    
                                    
                        99
                    
                                    
                        100
                    
                                    
                        101
                    
                                    
                        102
                    
                                    
                        103
                    
                                    
                        104
                    
                                    
                        105
                    
                                    
                        106
                    
                                    
                        107
                    
                            
                    §3. Корень степени n
                                    
                        1
                    
                                    
                        2
                    
                                    
                        3
                    
                                    
                        4
                    
                                    
                        5
                    
                                    
                        6
                    
                                    
                        7
                    
                                    
                        8
                    
                                    
                        9
                    
                                    
                        10
                    
                                    
                        11
                    
                                    
                        12
                    
                                    
                        13
                    
                                    
                        14
                    
                                    
                        15
                    
                                    
                        16
                    
                                    
                        17
                    
                                    
                        18
                    
                                    
                        19
                    
                                    
                        20
                    
                                    
                        21
                    
                                    
                        22
                    
                                    
                        23
                    
                                    
                        24
                    
                                    
                        25
                    
                                    
                        26
                    
                                    
                        27
                    
                                    
                        28
                    
                                    
                        29
                    
                                    
                        30
                    
                                    
                        31
                    
                                    
                        32
                    
                                    
                        33
                    
                                    
                        34
                    
                                    
                        35
                    
                                    
                        36
                    
                                    
                        37
                    
                                    
                        38
                    
                                    
                        39
                    
                                    
                        40
                    
                                    
                        41
                    
                                    
                        42
                    
                                    
                        43
                    
                                    
                        44
                    
                                    
                        45
                    
                                    
                        46
                    
                                    
                        47
                    
                                    
                        48
                    
                                    
                        49
                    
                                    
                        50
                    
                                    
                        51
                    
                                    
                        52
                    
                                    
                        53
                    
                                    
                        54
                    
                                    
                        55
                    
                                    
                        56
                    
                                    
                        57
                    
                                    
                        58
                    
                                    
                        59
                    
                                    
                        60
                    
                                    
                        61
                    
                                    
                        62
                    
                                    
                        63
                    
                                    
                        64
                    
                                    
                        65
                    
                                    
                        66
                    
                                    
                        67
                    
                                    
                        68
                    
                                    
                        69
                    
                                    
                        70
                    
                                    
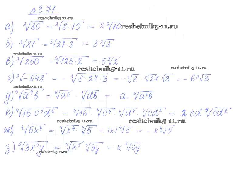
                        71
                    
                                    
                        72
                    
                                    
                        73
                    
                                    
                        74
                    
                                    
                        75
                    
                                    
                        76
                    
                                    
                        77
                    
                                    
                        78
                    
                                    
                        79
                    
                                    
                        80
                    
                                    
                        81
                    
                                    
                        82
                    
                                    
                        83
                    
                                    
                        84
                    
                                    
                        85
                    
                                    
                        86
                    
                                    
                        87
                    
                                    
                        88
                    
                                    
                        89
                    
                                    
                        90
                    
                                    
                        91
                    
                                    
                        92
                    
                                    
                        93
                    
                                    
                        94
                    
                                    
                        95
                    
                                    
                        96
                    
                                    
                        97
                    
                                    
                        98
                    
                                    
                        99
                    
                                    
                        100
                    
                                    
                        101
                    
                                    
                        102
                    
                                    
                        103
                    
                                    
                        104
                    
                                    
                        105
                    
                                    
                        106
                    
                                    
                        107
                    
                                    
                        108
                    
                                    
                        109
                    
                                    
                        110
                    
                                    
                        111
                    
                            
                    §4. Степень положительного числа
§5. Логарифмы
§6. Показательные и логарифмические уравнения и неравенства
Глава 2. Тригонометрические формулы. Тригонометрические функции
§7. Синус и косинус угла
                                    
                        1
                    
                                    
                        2
                    
                                    
                        3
                    
                                    
                        4
                    
                                    
                        5
                    
                                    
                        6
                    
                                    
                        7
                    
                                    
                        8
                    
                                    
                        9
                    
                                    
                        10
                    
                                    
                        11
                    
                                    
                        12
                    
                                    
                        13
                    
                                    
                        14
                    
                                    
                        15
                    
                                    
                        16
                    
                                    
                        17
                    
                                    
                        18
                    
                                    
                        19
                    
                                    
                        20
                    
                                    
                        21
                    
                                    
                        22
                    
                                    
                        23
                    
                                    
                        24
                    
                                    
                        25
                    
                                    
                        26
                    
                                    
                        27
                    
                                    
                        28
                    
                                    
                        29
                    
                                    
                        30
                    
                                    
                        31
                    
                                    
                        32
                    
                                    
                        33
                    
                                    
                        34
                    
                                    
                        35
                    
                                    
                        36
                    
                                    
                        37
                    
                                    
                        38
                    
                                    
                        39
                    
                                    
                        40
                    
                                    
                        41
                    
                                    
                        42
                    
                                    
                        43
                    
                                    
                        44
                    
                                    
                        45
                    
                                    
                        46
                    
                                    
                        47
                    
                                    
                        48
                    
                                    
                        49
                    
                                    
                        50
                    
                                    
                        51
                    
                                    
                        52
                    
                                    
                        53
                    
                                    
                        54
                    
                                    
                        55
                    
                                    
                        56
                    
                                    
                        57
                    
                                    
                        58
                    
                                    
                        59
                    
                                    
                        60
                    
                                    
                        61
                    
                                    
                        62
                    
                                    
                        63
                    
                                    
                        64
                    
                                    
                        65
                    
                                    
                        66
                    
                                    
                        67
                    
                                    
                        68
                    
                                    
                        69
                    
                                    
                        70
                    
                                    
                        71
                    
                                    
                        72
                    
                                    
                        73
                    
                                    
                        74
                    
                                    
                        75
                    
                                    
                        76
                    
                                    
                        77
                    
                                    
                        78
                    
                                    
                        79
                    
                                    
                        80
                    
                                    
                        81
                    
                                    
                        82
                    
                                    
                        83
                    
                                    
                        84
                    
                                    
                        85
                    
                                    
                        86
                    
                                    
                        87
                    
                                    
                        88
                    
                                    
                        89
                    
                                    
                        90
                    
                                    
                        91
                    
                                    
                        92
                    
                                    
                        93
                    
                                    
                        94
                    
                                    
                        95
                    
                                    
                        96
                    
                                    
                        97
                    
                                    
                        98
                    
                                    
                        99
                    
                                    
                        100
                    
                                    
                        101
                    
                                    
                        102
                    
                                    
                        103
                    
                                    
                        104
                    
                            
                    §8. Тангес и катангес угла
§9. Формулы сложения
§10. Тригонометрические функции числового аргумента
§11. Тригонометрические уравнения и неравенства
Глава 3. Элементы теории вероятностей
§12. Вероятность события
§13. Частота. Условная вероятность
§14. Математическое ожидание. Закон больших чисел
Задания для повторения
                                    
                        1
                    
                                    
                        2
                    
                                    
                        3
                    
                                    
                        4
                    
                                    
                        5
                    
                                    
                        6
                    
                                    
                        7
                    
                                    
                        8
                    
                                    
                        9
                    
                                    
                        10
                    
                                    
                        11
                    
                                    
                        12
                    
                                    
                        13
                    
                                    
                        14
                    
                                    
                        15
                    
                                    
                        16
                    
                                    
                        17
                    
                                    
                        18
                    
                                    
                        19
                    
                                    
                        20
                    
                                    
                        21
                    
                                    
                        22
                    
                                    
                        23
                    
                                    
                        24
                    
                                    
                        25
                    
                                    
                        26
                    
                                    
                        27
                    
                                    
                        28
                    
                                    
                        29
                    
                                    
                        30
                    
                                    
                        31
                    
                                    
                        32
                    
                                    
                        33
                    
                                    
                        34
                    
                                    
                        35
                    
                                    
                        36
                    
                                    
                        37
                    
                                    
                        38
                    
                                    
                        39
                    
                                    
                        40
                    
                                    
                        41
                    
                                    
                        42
                    
                                    
                        43
                    
                                    
                        44
                    
                                    
                        45
                    
                                    
                        46
                    
                                    
                        47
                    
                                    
                        48
                    
                                    
                        49
                    
                                    
                        50
                    
                                    
                        51
                    
                                    
                        52
                    
                                    
                        53
                    
                                    
                        54
                    
                                    
                        55
                    
                                    
                        56
                    
                                    
                        57
                    
                                    
                        58
                    
                                    
                        59
                    
                                    
                        60
                    
                                    
                        61
                    
                                    
                        62
                    
                                    
                        63
                    
                                    
                        64
                    
                                    
                        65
                    
                                    
                        66
                    
                                    
                        67
                    
                                    
                        68
                    
                                    
                        69
                    
                                    
                        70
                    
                                    
                        71
                    
                                    
                        72
                    
                                    
                        73
                    
                                    
                        74
                    
                                    
                        75
                    
                                    
                        76
                    
                                    
                        77
                    
                                    
                        78
                    
                                    
                        79
                    
                                    
                        80
                    
                                    
                        81
                    
                                    
                        82
                    
                                    
                        83
                    
                                    
                        84
                    
                                    
                        85
                    
                                    
                        86
                    
                                    
                        87
                    
                                    
                        88
                    
                                    
                        89
                    
                                    
                        90
                    
                                    
                        91
                    
                                    
                        92
                    
                                    
                        93
                    
                                    
                        94
                    
                                    
                        95
                    
                                    
                        96
                    
                                    
                        97
                    
                                    
                        98
                    
                                    
                        99
                    
                                    
                        100
                    
                                    
                        101
                    
                                    
                        102
                    
                                    
                        103
                    
                                    
                        104
                    
                                    
                        105
                    
                                    
                        106
                    
                                    
                        107
                    
                                    
                        108
                    
                                    
                        109
                    
                                    
                        110
                    
                                    
                        111
                    
                                    
                        112
                    
                                    
                        113
                    
                                    
                        114
                    
                                    
                        115
                    
                                    
                        116
                    
                                    
                        117
                    
                                    
                        118
                    
                                    
                        119
                    
                                    
                        120
                    
                                    
                        121
                    
                                    
                        122
                    
                                    
                        123
                    
                                    
                        124
                    
                                    
                        125
                    
                                    
                        126
                    
                                    
                        127
                    
                                    
                        128
                    
                                    
                        129
                    
                                    
                        130
                    
                                    
                        131
                    
                                    
                        132
                    
                                    
                        133
                    
                                    
                        134
                    
                                    
                        135
                    
                                    
                        136
                    
                                    
                        137
                    
                                    
                        138
                    
                                    
                        139
                    
                                    
                        140
                    
                                    
                        141
                    
                                    
                        142
                    
                                    
                        143
                    
                                    
                        144
                    
                                    
                        145
                    
                                    
                        146
                    
                                    
                        147
                    
                                    
                        148
                    
                                    
                        149
                    
                                    
                        150
                    
                                    
                        151
                    
                                    
                        152
                    
                                    
                        153
                    
                                    
                        154
                    
                                    
                        155
                    
                                    
                        156
                    
                                    
                        157
                    
                                    
                        158
                    
                                    
                        159
                    
                                    
                        160
                    
                                    
                        161
                    
                                    
                        162
                    
                                    
                        163
                    
                                    
                        164
                    
                                    
                        165
                    
                                    
                        166
                    
                                    
                        167
                    
                                    
                        168
                    
                                    
                        169
                    
                                    
                        170
                    
                                    
                        171
                    
                                    
                        172
                    
                                    
                        173
                    
                                    
                        174
                    
                                    
                        175
                    
                                    
                        176
                    
                                    
                        177
                    
                                    
                        178
                    
                                    
                        179
                    
                                    
                        180
                    
                                    
                        181
                    
                                    
                        182
                    
                                    
                        183
                    
                                    
                        184
                    
                                    
                        185
                    
                                    
                        186
                    
                                    
                        187
                    
                                    
                        188
                    
                                    
                        189
                    
                                    
                        190
                    
                                    
                        191
                    
                                    
                        192
                    
                                    
                        193
                    
                                    
                        194
                    
                                    
                        195
                    
                                    
                        196
                    
                                    
                        197
                    
                                    
                        198
                    
                                    
                        199
                    
                                    
                        200
                    
                                    
                        201
                    
                                    
                        202
                    
                                    
                        203
                    
                                    
                        204
                    
                                    
                        205
                    
                                    
                        206
                    
                                    
                        207
                    
                                    
                        208
                    
                                    
                        209
                    
                                    
                        210
                    
                                    
                        211
                    
                                    
                        212
                    
                                    
                        213
                    
                                    
                        214
                    
                                    
                        215
                    
                                    
                        216
                    
                                    
                        217
                    
                                    
                        218
                    
                                    
                        219
                    
                                    
                        220
                    
                                    
                        221
                    
                                    
                        222
                    
                                    
                        223
                    
                                    
                        224
                    
                                    
                        225
                    
                                    
                        226
                    
                                    
                        227
                    
                                    
                        228
                    
                                    
                        229
                    
                                    
                        230
                    
                                    
                        231
                    
                                    
                        232
                    
                                    
                        233
                    
                                    
                        234
                    
                                    
                        235
                    
                                    
                        236
                    
                                    
                        237
                    
                                    
                        238
                    
                                    
                        239
                    
                                    
                        240
                    
                                    
                        241
                    
                                    
                        242
                    
                                    
                        243
                    
                                    
                        244
                    
                                    
                        245
                    
                                    
                        246
                    
                                    
                        247
                    
                                    
                        248
                    
                                    
                        249
                    
                                    
                        250
                    
                                    
                        251
                    
                                    
                        252
                    
                                    
                        253
                    
                                    
                        254
                    
                                    
                        255
                    
                                    
                        256
                    
                                    
                        257
                    
                                    
                        258
                    
                                    
                        259
                    
                                    
                        260
                    
                                    
                        261
                    
                                    
                        262
                    
                                    
                        263
                    
                                    
                        264
                    
                                    
                        265
                    
                                    
                        266
                    
                                    
                        267
                    
                                    
                        268
                    
                                    
                        269
                    
                                    
                        270
                    
                                    
                        271
                    
                                    
                        272
                    
                                    
                        273
                    
                                    
                        274
                    
                                    
                        275
                    
                                    
                        276
                    
                                    
                        277
                    
                                    
                        278
                    
                                    
                        279
                    
                                    
                        280
                    
                                    
                        281
                    
                                    
                        282
                    
                                    
                        283
                    
                                    
                        284
                    
                                    
                        285
                    
                                    
                        286
                    
                                    
                        287
                    
                                    
                        288
                    
                                    
                        289
                    
                                    
                        290
                    
                                    
                        291
                    
                                    
                        292
                    
                                    
                        293
                    
                                    
                        294
                    
                                    
                        295
                    
                                    
                        296
                    
                                    
                        297
                    
                                    
                        298
                    
                                    
                        299
                    
                                    
                        300
                    
                                    
                        301
                    
                                    
                        302
                    
                                    
                        303
                    
                                    
                        304
                    
                                    
                        305
                    
                                    
                        306
                    
                                    
                        307
                    
                                    
                        308
                    
                                    
                        309
                    
                                    
                        310
                    
                                    
                        311
                    
                                    
                        312
                    
                                    
                        313
                    
                                    
                        314
                    
                                    
                        315
                    
                                    
                        316
                    
                                    
                        317
                    
                                    
                        318
                    
                                    
                        319
                    
                                    
                        320
                    
                                    
                        321
                    
                                    
                        322
                    
                                    
                        323
                    
                                    
                        324
                    
                                    
                        325
                    
                                    
                        326
                    
                                    
                        327
                    
                                    
                        328
                    
                                    
                        329
                    
                                    
                        330
                    
                                    
                        331
                    
                                    
                        332
                    
                                    
                        333
                    
                                    
                        334
                    
                                    
                        335
                    
                                    
                        336
                    
                                    
                        337
                    
                                    
                        338
                    
                                    
                        339
                    
                                    
                        340
                    
                                    
                        341
                    
                                    
                        342
                    
                                    
                        343
                    
                                    
                        344
                    
                                    
                        345
                    
                                    
                        346
                    
                                    
                        347
                    
                            
                    Готовая домашняя работа с ответами по Алгебре за 10 класс Никольский, Потапов, Решетников, Шевкин Учебник МГУ - школе Базовый и углубленный уровень Просвещение 2015 ФГОС - §3. Корень степени n 71