Алгебра за 10 класс Мордкович Учебник Базовый и углубленный уровень Мнемозина §41 2
Решебник / §41 / 2
 
                                §1. Натуральные и целые числа
§2. Рациональные числа
§3. Иррациональные числа
§4. Множество действительных чисел
§5. Модуль действительного числа
§6. Метод математической индукции
§7. Определение числовой функции и способы её задания
§8. Свойства функций
§9. Периодические функции
§10. Обратная функция
§11. Числовая окружность
§12. Числовая окружность на координатной плоскости
§13. Синус и косинус. Тангенс и котангенс
§14. Тригонометрические функции числового аргумента
§15. Тригонометрические функции числового аргумента
§16. Функции у = sin х, у = cos х, их свойства и графики
§17. Построение графика функции у=mf(x)
§18. Построение графика функции у=f(kx)
§19. График гармонического колебания
§20. Функции у = tg х, у = ctg х, их свойства и графики
§21. Обратные тригонометрические функции
§22. Простейшие тригонометрические уравнения и неравенства
§23. Методы решения тригонометрических уравнений
§24. Синус и косинус суммы и разности аргументов
§25. Тангенс суммы и разности аргументов
§26. Формулы приведения
§27. Формулы двойного аргумента. Формулы понижения степени
§28. Преобразование суммы тригонометрических функций в произведение
§29. Преобразование произведения тригонометрических функций в сумму
§31. Методы решения тригонометрических уравнений
§32. Комплексные числа и арифметические операции над ними
§33. Комплексные числа и координатная плоскость
§34. Тригонометрическая форма записи комплексного числа
§37. Числовые последовательности
§38. Предел числовой последовательности
§39. Предел функции на бесконечности
§40. Определение производной
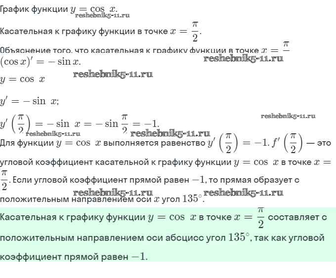
§41. Вычисление производных
§43. Уравнение касательной к графику функции
§44. Применение производной для исследования функций на монотонность и экстремумы
§46. Нахождение наибольших и наименьших значений функции
§47. Правило умножения. Перестановки и факториалы
§48. Выбор нескольких элементов. Биномиальные коэффициенты
§49. Случайные события и их вероятности
Готовая домашняя работа с ответами по Алгебре за 10 класс Мордкович, Семёнов Учебник Базовый и углубленный уровень Мнемозина 2017 ФГОС - §41. Вычисление производных 2