Алгебра за 10 класс Мордкович Задачник Базовый и углубленный уровень Мнемозина §44 44.41
Решебник / §44 / 44.41
 
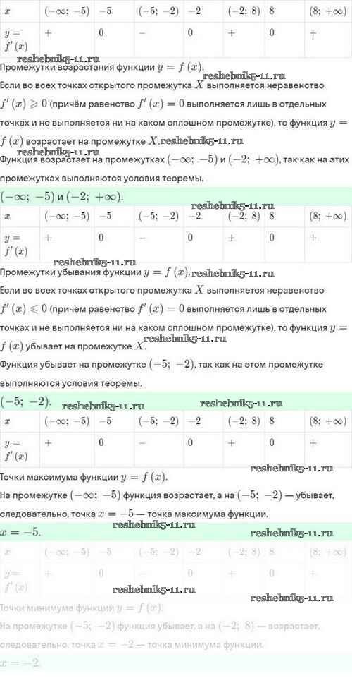
                                Повторение курса алгебры основной школы
                                    
                        1
                    
                                    
                        2
                    
                                    
                        3
                    
                                    
                        4
                    
                                    
                        5
                    
                                    
                        6
                    
                                    
                        7
                    
                                    
                        8
                    
                                    
                        9
                    
                                    
                        10
                    
                                    
                        11
                    
                                    
                        12
                    
                                    
                        13
                    
                                    
                        14
                    
                                    
                        15
                    
                                    
                        16
                    
                                    
                        17
                    
                                    
                        18
                    
                                    
                        19
                    
                                    
                        20
                    
                                    
                        21
                    
                                    
                        22
                    
                                    
                        23
                    
                                    
                        24
                    
                                    
                        25
                    
                                    
                        26
                    
                                    
                        27
                    
                                    
                        28
                    
                                    
                        29
                    
                                    
                        30
                    
                                    
                        31
                    
                                    
                        32
                    
                                    
                        33
                    
                                    
                        34
                    
                                    
                        35
                    
                                    
                        36
                    
                                    
                        37
                    
                                    
                        38
                    
                                    
                        39
                    
                                    
                        40
                    
                                    
                        41
                    
                                    
                        42
                    
                                    
                        43
                    
                                    
                        44
                    
                                    
                        45
                    
                                    
                        46
                    
                                    
                        47
                    
                                    
                        48
                    
                                    
                        49
                    
                                    
                        50
                    
                                    
                        51
                    
                                    
                        52
                    
                                    
                        53
                    
                                    
                        54
                    
                                    
                        55
                    
                                    
                        56
                    
                                    
                        57
                    
                                    
                        58
                    
                                    
                        59
                    
                                    
                        60
                    
                                    
                        61
                    
                                    
                        62
                    
                                    
                        63
                    
                                    
                        64
                    
                                    
                        65
                    
                                    
                        66
                    
                                    
                        67
                    
                                    
                        68
                    
                                    
                        69
                    
                                    
                        70
                    
                                    
                        71
                    
                                    
                        72
                    
                                    
                        73
                    
                                    
                        74
                    
                                    
                        75
                    
                                    
                        76
                    
                                    
                        77
                    
                                    
                        78
                    
                                    
                        79
                    
                                    
                        80
                    
                                    
                        81
                    
                                    
                        82
                    
                                    
                        83
                    
                                    
                        84
                    
                                    
                        85
                    
                                    
                        86
                    
                                    
                        87
                    
                                    
                        88
                    
                                    
                        89
                    
                                    
                        90
                    
                                    
                        91
                    
                                    
                        92
                    
                                    
                        93
                    
                                    
                        94
                    
                                    
                        95
                    
                                    
                        96
                    
                                    
                        97
                    
                                    
                        98
                    
                                    
                        99
                    
                                    
                        100
                    
                                    
                        101
                    
                                    
                        102
                    
                                    
                        103
                    
                                    
                        104
                    
                                    
                        105
                    
                                    
                        106
                    
                                    
                        107
                    
                                    
                        108
                    
                                    
                        109
                    
                                    
                        110
                    
                                    
                        111
                    
                                    
                        112
                    
                                    
                        113
                    
                                    
                        114
                    
                                    
                        115
                    
                                    
                        116
                    
                                    
                        117
                    
                                    
                        118
                    
                                    
                        119
                    
                                    
                        120
                    
                                    
                        121
                    
                                    
                        122
                    
                                    
                        123
                    
                            
                    §1. Натуральные и целые числа
§2. Рациональные числа
§3. Иррациональные числа
§4. Множество действительных чисел
§5. Модуль действительного числа
§6. Метод математической индукции
§7. Определение числовой функции и способы её задания
                                    
                        7.1
                    
                                    
                        7.2
                    
                                    
                        7.3
                    
                                    
                        7.4
                    
                                    
                        7.5
                    
                                    
                        7.6
                    
                                    
                        7.7
                    
                                    
                        7.8
                    
                                    
                        7.9
                    
                                    
                        7.10
                    
                                    
                        7.11
                    
                                    
                        7.12
                    
                                    
                        7.13
                    
                                    
                        7.14
                    
                                    
                        7.15
                    
                                    
                        7.16
                    
                                    
                        7.17
                    
                                    
                        7.18
                    
                                    
                        7.19
                    
                                    
                        7.20
                    
                                    
                        7.21
                    
                                    
                        7.22
                    
                                    
                        7.23
                    
                                    
                        7.24
                    
                                    
                        7.25
                    
                                    
                        7.26
                    
                                    
                        7.27
                    
                                    
                        7.28
                    
                                    
                        7.29
                    
                                    
                        7.30
                    
                                    
                        7.31
                    
                                    
                        7.32
                    
                                    
                        7.33
                    
                                    
                        7.34
                    
                                    
                        7.35
                    
                                    
                        7.36
                    
                                    
                        7.37
                    
                                    
                        7.38
                    
                                    
                        7.39
                    
                                    
                        7.40
                    
                                    
                        7.41
                    
                                    
                        7.42
                    
                                    
                        7.43
                    
                                    
                        7.44
                    
                                    
                        7.45
                    
                                    
                        7.46
                    
                                    
                        7.47
                    
                                    
                        7.48
                    
                                    
                        7.49
                    
                                    
                        7.50
                    
                                    
                        7.51
                    
                                    
                        7.52
                    
                                    
                        7.53
                    
                                    
                        7.54
                    
                                    
                        7.55
                    
                                    
                        7.56
                    
                                    
                        7.57
                    
                                    
                        7.58
                    
                                    
                        7.59
                    
                                    
                        7.60
                    
                                    
                        7.61
                    
                                    
                        7.62
                    
                                    
                        7.63
                    
                                    
                        7.64
                    
                                    
                        7.65
                    
                                    
                        7.66
                    
                                    
                        7.67
                    
                                    
                        7.68
                    
                                    
                        7.69
                    
                                    
                        7.70
                    
                                    
                        7.71
                    
                                    
                        7.72
                    
                                    
                        7.73
                    
                                    
                        7.74
                    
                            
                    §8. Свойства функций
§9. Периодические функции
§10. Обратная функция
§11. Числовая окружность
§12. Числовая окружность на координатной плоскости
§13. Синус и косинус. Тангенс и котангенс
§14. Тригонометрические функции числового аргумента
§15. Тригонометрические функции углового аргумента
§16. Функции y=sinx, y=cosx, их свойства и графики
                                    
                        16.1
                    
                                    
                        16.2
                    
                                    
                        16.3
                    
                                    
                        16.4
                    
                                    
                        16.5
                    
                                    
                        16.6
                    
                                    
                        16.8
                    
                                    
                        16.9
                    
                                    
                        16.10
                    
                                    
                        16.11
                    
                                    
                        16.12
                    
                                    
                        16.13
                    
                                    
                        16.14
                    
                                    
                        16.15
                    
                                    
                        16.16
                    
                                    
                        16.17
                    
                                    
                        16.18
                    
                                    
                        16.19
                    
                                    
                        16.20
                    
                                    
                        16.21
                    
                                    
                        16.22
                    
                                    
                        16.23
                    
                                    
                        16.24
                    
                                    
                        16.25
                    
                                    
                        16.26
                    
                                    
                        16.27
                    
                                    
                        16.28
                    
                                    
                        16.29
                    
                                    
                        16.30
                    
                                    
                        16.31
                    
                                    
                        16.32
                    
                                    
                        16.33
                    
                                    
                        16.34
                    
                                    
                        16.35
                    
                                    
                        16.36
                    
                                    
                        16.37
                    
                                    
                        16.38
                    
                                    
                        16.39
                    
                                    
                        16.40
                    
                                    
                        16.41
                    
                                    
                        16.42
                    
                                    
                        16.43
                    
                                    
                        16.44
                    
                                    
                        16.45
                    
                                    
                        16.46
                    
                                    
                        16.47
                    
                                    
                        16.48
                    
                                    
                        16.49
                    
                                    
                        16.50
                    
                                    
                        16.51
                    
                                    
                        16.52
                    
                                    
                        16.53
                    
                                    
                        16.54
                    
                                    
                        16.55
                    
                                    
                        16.56
                    
                                    
                        16.57
                    
                                    
                        16.58
                    
                                    
                        16.59
                    
                                    
                        16.60
                    
                                    
                        16.61
                    
                                    
                        16.62
                    
                                    
                        16.63
                    
                                    
                        16.64
                    
                                    
                        16.65
                    
                                    
                        16.66
                    
                                    
                        16.67
                    
                                    
                        16.68
                    
                            
                    §17. Построение графика функции y=mf(x)
§18. Построение графика функции y=f(kx)
§19. График гармонического колебания
§20. Функции y=tgx, y=ctgx, их свойства и графики
§21. Обратные тригонометрические функции
                                    
                        21.1
                    
                                    
                        21.2
                    
                                    
                        21.3
                    
                                    
                        21.4
                    
                                    
                        21.5
                    
                                    
                        21.6
                    
                                    
                        21.7
                    
                                    
                        21.8
                    
                                    
                        21.9
                    
                                    
                        21.10
                    
                                    
                        21.11
                    
                                    
                        21.12
                    
                                    
                        21.13
                    
                                    
                        21.14
                    
                                    
                        21.15
                    
                                    
                        21.16
                    
                                    
                        21.17
                    
                                    
                        21.18
                    
                                    
                        21.19
                    
                                    
                        21.20
                    
                                    
                        21.21
                    
                                    
                        21.22
                    
                                    
                        21.23
                    
                                    
                        21.24
                    
                                    
                        21.25
                    
                                    
                        21.26
                    
                                    
                        21.27
                    
                                    
                        21.28
                    
                                    
                        21.29
                    
                                    
                        21.30
                    
                                    
                        21.31
                    
                                    
                        21.32
                    
                                    
                        21.33
                    
                                    
                        21.34
                    
                                    
                        21.35
                    
                                    
                        21.36
                    
                                    
                        21.37
                    
                                    
                        21.38
                    
                                    
                        21.39
                    
                                    
                        21.40
                    
                                    
                        21.41
                    
                                    
                        21.42
                    
                                    
                        21.43
                    
                                    
                        21.44
                    
                                    
                        21.45
                    
                                    
                        21.46
                    
                                    
                        21.47
                    
                                    
                        21.48
                    
                                    
                        21.49
                    
                                    
                        21.50
                    
                                    
                        21.51
                    
                                    
                        21.52
                    
                                    
                        21.53
                    
                                    
                        21.54
                    
                                    
                        21.55
                    
                                    
                        21.56
                    
                                    
                        21.57
                    
                                    
                        21.58
                    
                                    
                        21.59
                    
                                    
                        21.60
                    
                                    
                        21.61
                    
                                    
                        21.62
                    
                                    
                        21.63
                    
                                    
                        21.64
                    
                                    
                        21.65
                    
                            
                    §22. Простейшие тригонометрические уравнения и неравенства
                                    
                        22.1
                    
                                    
                        22.2
                    
                                    
                        22.3
                    
                                    
                        22.4
                    
                                    
                        22.5
                    
                                    
                        22.6
                    
                                    
                        22.7
                    
                                    
                        22.8
                    
                                    
                        22.9
                    
                                    
                        22.10
                    
                                    
                        22.11
                    
                                    
                        22.12
                    
                                    
                        22.13
                    
                                    
                        22.14
                    
                                    
                        22.15
                    
                                    
                        22.16
                    
                                    
                        22.17
                    
                                    
                        22.18
                    
                                    
                        22.19
                    
                                    
                        22.20
                    
                                    
                        22.21
                    
                                    
                        22.22
                    
                                    
                        22.23
                    
                                    
                        22.24
                    
                                    
                        22.25
                    
                                    
                        22.26
                    
                                    
                        22.27
                    
                                    
                        22.28
                    
                                    
                        22.29
                    
                                    
                        22.30
                    
                                    
                        22.31
                    
                                    
                        22.32
                    
                                    
                        22.33
                    
                                    
                        22.34
                    
                                    
                        22.35
                    
                                    
                        22.36
                    
                                    
                        22.37
                    
                                    
                        22.38
                    
                                    
                        22.39
                    
                                    
                        22.40
                    
                                    
                        22.41
                    
                                    
                        22.42
                    
                                    
                        22.43
                    
                                    
                        22.44
                    
                                    
                        22.45
                    
                                    
                        22.46
                    
                                    
                        22.47
                    
                                    
                        22.48
                    
                                    
                        22.49
                    
                                    
                        22.50
                    
                                    
                        22.51
                    
                                    
                        22.52
                    
                                    
                        22.53
                    
                                    
                        22.54
                    
                                    
                        22.55
                    
                                    
                        22.56
                    
                                    
                        22.57
                    
                                    
                        22.58
                    
                                    
                        22.59
                    
                                    
                        22.60
                    
                                    
                        22.61
                    
                                    
                        22.62
                    
                                    
                        22.63
                    
                                    
                        22.64
                    
                                    
                        22.65
                    
                                    
                        22.66
                    
                                    
                        22.67
                    
                                    
                        22.68
                    
                                    
                        22.69
                    
                            
                    §23. Методы решения тригонометрических уравнений
§24. Синус и косинус суммы и разности аргументов
                                    
                        24.1
                    
                                    
                        24.2
                    
                                    
                        24.3
                    
                                    
                        24.4
                    
                                    
                        24.5
                    
                                    
                        24.6
                    
                                    
                        24.7
                    
                                    
                        24.8
                    
                                    
                        24.9
                    
                                    
                        24.10
                    
                                    
                        24.11
                    
                                    
                        24.12
                    
                                    
                        24.13
                    
                                    
                        24.14
                    
                                    
                        24.15
                    
                                    
                        24.16
                    
                                    
                        24.17
                    
                                    
                        24.18
                    
                                    
                        24.19
                    
                                    
                        24.20
                    
                                    
                        24.21
                    
                                    
                        24.22
                    
                                    
                        24.23
                    
                                    
                        24.24
                    
                                    
                        24.25
                    
                                    
                        24.26
                    
                                    
                        24.27
                    
                                    
                        24.28
                    
                                    
                        24.29
                    
                                    
                        24.30
                    
                                    
                        24.31
                    
                                    
                        24.32
                    
                                    
                        24.33
                    
                                    
                        24.34
                    
                                    
                        24.35
                    
                                    
                        24.36
                    
                                    
                        24.37
                    
                                    
                        24.38
                    
                                    
                        24.39
                    
                                    
                        24.40
                    
                                    
                        24.41
                    
                                    
                        24.42
                    
                                    
                        24.43
                    
                                    
                        24.44
                    
                                    
                        24.45
                    
                                    
                        24.46
                    
                                    
                        24.47
                    
                                    
                        24.48
                    
                                    
                        24.49
                    
                                    
                        24.50
                    
                                    
                        24.51
                    
                                    
                        24.52
                    
                                    
                        24.53
                    
                            
                    §25. Тангенс суммы и разности аргументов
§26. Формулы приведения
§27. Формулы двойного аргумента. Формулы понижения степени
                                    
                        27.1
                    
                                    
                        27.2
                    
                                    
                        27.3
                    
                                    
                        27.4
                    
                                    
                        27.5
                    
                                    
                        27.6
                    
                                    
                        27.7
                    
                                    
                        27.8
                    
                                    
                        27.9
                    
                                    
                        27.10
                    
                                    
                        27.11
                    
                                    
                        27.12
                    
                                    
                        27.13
                    
                                    
                        27.14
                    
                                    
                        27.15
                    
                                    
                        27.16
                    
                                    
                        27.17
                    
                                    
                        27.18
                    
                                    
                        27.19
                    
                                    
                        27.20
                    
                                    
                        27.21
                    
                                    
                        27.22
                    
                                    
                        27.23
                    
                                    
                        27.24
                    
                                    
                        27.25
                    
                                    
                        27.26
                    
                                    
                        27.27
                    
                                    
                        27.28
                    
                                    
                        27.29
                    
                                    
                        27.30
                    
                                    
                        27.31
                    
                                    
                        27.32
                    
                                    
                        27.33
                    
                                    
                        27.34
                    
                                    
                        27.35
                    
                                    
                        27.36
                    
                                    
                        27.37
                    
                                    
                        27.38
                    
                                    
                        27.39
                    
                                    
                        27.40
                    
                                    
                        27.41
                    
                                    
                        27.42
                    
                                    
                        27.43
                    
                                    
                        27.44
                    
                                    
                        27.45
                    
                                    
                        27.46
                    
                                    
                        27.47
                    
                                    
                        27.48
                    
                                    
                        27.49
                    
                                    
                        27.50
                    
                                    
                        27.51
                    
                                    
                        27.52
                    
                                    
                        27.53
                    
                                    
                        27.54
                    
                                    
                        27.55
                    
                                    
                        27.56
                    
                                    
                        27.57
                    
                                    
                        27.58
                    
                                    
                        27.59
                    
                                    
                        27.60
                    
                                    
                        27.61
                    
                                    
                        27.62
                    
                                    
                        27.63
                    
                                    
                        27.64
                    
                                    
                        27.65
                    
                                    
                        27.66
                    
                                    
                        27.67
                    
                                    
                        27.68
                    
                                    
                        27.69
                    
                                    
                        27.70
                    
                                    
                        27.71
                    
                                    
                        27.72
                    
                                    
                        27.73
                    
                            
                    §28. Преобразование суммы тригонометрических функций в произведение
§29. Преобразование произведения тригонометрических функций в сумму
§30. Преобразование выражения Asinx+Bcosx к виду Csin(x+t)
§31. Методы решения тригонометрических уравнений
§32. Комплексные числа и арифметические операции над ними
§33. Комплексные числа и координатная плоскость
§34. Тригонометрическая формула записи комплексного числа
§35. Комплексные числа и квадратные уравнения
§36. Возведение комплексного числа в степень, извлечение кубического корня из комплексного числа
§37. Числовые последовательности
                                    
                        37.1
                    
                                    
                        37.2
                    
                                    
                        37.3
                    
                                    
                        37.4
                    
                                    
                        37.5
                    
                                    
                        37.6
                    
                                    
                        37.7
                    
                                    
                        37.8
                    
                                    
                        37.9
                    
                                    
                        37.10
                    
                                    
                        37.11
                    
                                    
                        37.12
                    
                                    
                        37.13
                    
                                    
                        37.14
                    
                                    
                        37.15
                    
                                    
                        37.16
                    
                                    
                        37.17
                    
                                    
                        37.18
                    
                                    
                        37.19
                    
                                    
                        37.20
                    
                                    
                        37.21
                    
                                    
                        37.22
                    
                                    
                        37.23
                    
                                    
                        37.24
                    
                                    
                        37.25
                    
                                    
                        37.26
                    
                                    
                        37.27
                    
                                    
                        37.28
                    
                                    
                        37.29
                    
                                    
                        37.30
                    
                                    
                        37.31
                    
                                    
                        37.32
                    
                                    
                        37.33
                    
                                    
                        37.34
                    
                                    
                        37.35
                    
                                    
                        37.36
                    
                                    
                        37.37
                    
                                    
                        37.38
                    
                                    
                        37.39
                    
                                    
                        37.40
                    
                                    
                        37.41
                    
                                    
                        37.42
                    
                                    
                        37.43
                    
                                    
                        37.44
                    
                                    
                        37.45
                    
                                    
                        37.46
                    
                                    
                        37.47
                    
                                    
                        37.48
                    
                                    
                        37.49
                    
                                    
                        37.50
                    
                                    
                        37.51
                    
                                    
                        37.52
                    
                                    
                        37.53
                    
                                    
                        37.54
                    
                                    
                        37.55
                    
                                    
                        37.56
                    
                                    
                        37.57
                    
                                    
                        37.58
                    
                                    
                        37.59
                    
                                    
                        37.60
                    
                            
                    §38. Предел числовой последовательности
§39. Предел функции
§40. Определение производной
§41. Вычисление производных
                                    
                        41.1
                    
                                    
                        41.2
                    
                                    
                        41.3
                    
                                    
                        41.4
                    
                                    
                        41.5
                    
                                    
                        41.6
                    
                                    
                        41.7
                    
                                    
                        41.8
                    
                                    
                        41.9
                    
                                    
                        41.10
                    
                                    
                        41.11
                    
                                    
                        41.12
                    
                                    
                        41.13
                    
                                    
                        41.14
                    
                                    
                        41.15
                    
                                    
                        41.16
                    
                                    
                        41.17
                    
                                    
                        41.18
                    
                                    
                        41.19
                    
                                    
                        41.20
                    
                                    
                        41.21
                    
                                    
                        41.22
                    
                                    
                        41.23
                    
                                    
                        41.24
                    
                                    
                        41.25
                    
                                    
                        41.26
                    
                                    
                        41.27
                    
                                    
                        41.28
                    
                                    
                        41.29
                    
                                    
                        41.30
                    
                                    
                        41.31
                    
                                    
                        41.32
                    
                                    
                        41.33
                    
                                    
                        41.34
                    
                                    
                        41.35
                    
                                    
                        41.36
                    
                                    
                        41.37
                    
                                    
                        41.38
                    
                                    
                        41.39
                    
                                    
                        41.40
                    
                                    
                        41.41
                    
                                    
                        41.42
                    
                                    
                        41.43
                    
                                    
                        41.44
                    
                                    
                        41.45
                    
                                    
                        41.46
                    
                                    
                        41.47
                    
                                    
                        41.48
                    
                                    
                        41.49
                    
                                    
                        41.50
                    
                                    
                        41.51
                    
                                    
                        41.52
                    
                                    
                        41.53
                    
                                    
                        41.54
                    
                                    
                        41.55
                    
                                    
                        41.56
                    
                                    
                        41.57
                    
                                    
                        41.58
                    
                                    
                        41.59
                    
                                    
                        41.60
                    
                                    
                        41.61
                    
                                    
                        41.62
                    
                                    
                        41.63
                    
                                    
                        41.64
                    
                                    
                        41.65
                    
                                    
                        41.66
                    
                                    
                        41.67
                    
                                    
                        41.68
                    
                                    
                        41.69
                    
                                    
                        41.70
                    
                            
                    §42. Дифференцирование сложной функции. Дифференцирование обратной функции
§43. Уравнение касательной к графику функции
                                    
                        43.1
                    
                                    
                        43.2
                    
                                    
                        43.3
                    
                                    
                        43.4
                    
                                    
                        43.5
                    
                                    
                        43.6
                    
                                    
                        43.7
                    
                                    
                        43.8
                    
                                    
                        43.9
                    
                                    
                        43.10
                    
                                    
                        43.11
                    
                                    
                        43.12
                    
                                    
                        43.13
                    
                                    
                        43.14
                    
                                    
                        43.15
                    
                                    
                        43.16
                    
                                    
                        43.17
                    
                                    
                        43.18
                    
                                    
                        43.19
                    
                                    
                        43.20
                    
                                    
                        43.21
                    
                                    
                        43.22
                    
                                    
                        43.23
                    
                                    
                        43.24
                    
                                    
                        43.25
                    
                                    
                        43.26
                    
                                    
                        43.27
                    
                                    
                        43.28
                    
                                    
                        43.29
                    
                                    
                        43.30
                    
                                    
                        43.31
                    
                                    
                        43.32
                    
                                    
                        43.33
                    
                                    
                        43.34
                    
                                    
                        43.35
                    
                                    
                        43.36
                    
                                    
                        43.37
                    
                                    
                        43.38
                    
                                    
                        43.39
                    
                                    
                        43.40
                    
                                    
                        43.41
                    
                                    
                        43.42
                    
                                    
                        43.43
                    
                                    
                        43.44
                    
                                    
                        43.45
                    
                                    
                        43.46
                    
                                    
                        43.47
                    
                                    
                        43.48
                    
                                    
                        43.49
                    
                                    
                        43.50
                    
                                    
                        43.51
                    
                                    
                        43.52
                    
                                    
                        43.53
                    
                                    
                        43.54
                    
                                    
                        43.55
                    
                                    
                        43.56
                    
                                    
                        43.57
                    
                                    
                        43.58
                    
                                    
                        43.59
                    
                                    
                        43.60
                    
                                    
                        43.61
                    
                                    
                        43.62
                    
                                    
                        43.63
                    
                                    
                        43.64
                    
                                    
                        43.65
                    
                                    
                        43.66
                    
                                    
                        43.67
                    
                                    
                        43.68
                    
                                    
                        43.69
                    
                                    
                        43.70
                    
                            
                    §44. Применение производной для исследования функций на монотонность и экстремумы
                                    
                        44.1
                    
                                    
                        44.2
                    
                                    
                        44.3
                    
                                    
                        44.4
                    
                                    
                        44.5
                    
                                    
                        44.6
                    
                                    
                        44.7
                    
                                    
                        44.8
                    
                                    
                        44.9
                    
                                    
                        44.10
                    
                                    
                        44.11
                    
                                    
                        44.12
                    
                                    
                        44.13
                    
                                    
                        44.14
                    
                                    
                        44.15
                    
                                    
                        44.16
                    
                                    
                        44.17
                    
                                    
                        44.18
                    
                                    
                        44.19
                    
                                    
                        44.20
                    
                                    
                        44.21
                    
                                    
                        44.22
                    
                                    
                        44.23
                    
                                    
                        44.24
                    
                                    
                        44.25
                    
                                    
                        44.26
                    
                                    
                        44.27
                    
                                    
                        44.28
                    
                                    
                        44.29
                    
                                    
                        44.30
                    
                                    
                        44.31
                    
                                    
                        44.32
                    
                                    
                        44.33
                    
                                    
                        44.34
                    
                                    
                        44.35
                    
                                    
                        44.36
                    
                                    
                        44.37
                    
                                    
                        44.38
                    
                                    
                        44.39
                    
                                    
                        44.40
                    
                                    
                        44.41
                    
                                    
                        44.42
                    
                                    
                        44.43
                    
                                    
                        44.44
                    
                                    
                        44.45
                    
                                    
                        44.46
                    
                                    
                        44.47
                    
                                    
                        44.48
                    
                                    
                        44.49
                    
                                    
                        44.50
                    
                                    
                        44.51
                    
                                    
                        44.52
                    
                                    
                        44.53
                    
                                    
                        44.54
                    
                                    
                        44.55
                    
                                    
                        44.56
                    
                                    
                        44.57
                    
                                    
                        44.58
                    
                                    
                        44.59
                    
                                    
                        44.60
                    
                                    
                        44.61
                    
                                    
                        44.62
                    
                                    
                        44.63
                    
                                    
                        44.64
                    
                                    
                        44.65
                    
                                    
                        44.66
                    
                                    
                        44.67
                    
                                    
                        44.68
                    
                                    
                        44.69
                    
                                    
                        44.70
                    
                                    
                        44.71
                    
                                    
                        44.72
                    
                                    
                        44.73
                    
                                    
                        44.74
                    
                                    
                        44.75
                    
                                    
                        44.76
                    
                            
                    §45. Построение графиков функций
§46. Нахождение наибольших и наименьших значений функции
                                    
                        46.1
                    
                                    
                        46.2
                    
                                    
                        46.3
                    
                                    
                        46.4
                    
                                    
                        46.5
                    
                                    
                        46.6
                    
                                    
                        46.7
                    
                                    
                        46.8
                    
                                    
                        46.9
                    
                                    
                        46.10
                    
                                    
                        46.11
                    
                                    
                        46.12
                    
                                    
                        46.13
                    
                                    
                        46.14
                    
                                    
                        46.15
                    
                                    
                        46.16
                    
                                    
                        46.17
                    
                                    
                        46.18
                    
                                    
                        46.19
                    
                                    
                        46.20
                    
                                    
                        46.21
                    
                                    
                        46.22
                    
                                    
                        46.23
                    
                                    
                        46.24
                    
                                    
                        46.25
                    
                                    
                        46.26
                    
                                    
                        46.27
                    
                                    
                        46.28
                    
                                    
                        46.29
                    
                                    
                        46.30
                    
                                    
                        46.31
                    
                                    
                        46.32
                    
                                    
                        46.33
                    
                                    
                        46.34
                    
                                    
                        46.35
                    
                                    
                        46.36
                    
                                    
                        46.37
                    
                                    
                        46.38
                    
                                    
                        46.39
                    
                                    
                        46.40
                    
                                    
                        46.41
                    
                                    
                        46.42
                    
                                    
                        46.43
                    
                                    
                        46.44
                    
                                    
                        46.45
                    
                                    
                        46.46
                    
                                    
                        46.47
                    
                                    
                        46.48
                    
                                    
                        46.49
                    
                                    
                        46.50
                    
                                    
                        46.51
                    
                                    
                        46.52
                    
                                    
                        46.53
                    
                                    
                        46.54
                    
                                    
                        46.55
                    
                                    
                        46.56
                    
                                    
                        46.57
                    
                                    
                        46.58
                    
                                    
                        46.59
                    
                                    
                        46.60
                    
                                    
                        46.61
                    
                                    
                        46.62
                    
                                    
                        46.63
                    
                                    
                        46.64
                    
                                    
                        46.65
                    
                                    
                        46.66
                    
                                    
                        46.67
                    
                            
                    §47. Правило умножения. Перестановки и факториалы
§48. Выбор нескольких элементов. Биноминальные коэффициенты
§49. Случайные события и их вероятности
Готовая домашняя работа с ответами по Алгебре за 10 класс Мордкович, Семёнов, Звавич, Корешкова, Мишустина Задачник Базовый и углубленный уровень Мнемозина 2017 ФГОС - §44. Применение производной для исследования функций на монотонность и экстремумы 44.41