Физика за 10 класс Касьянов Учебник Дрофа 11 4
Решение / вопросы / глава 2 / 11 / 4

Вопросы
1. Физика в познании вещества, поля, пространства и времени
1. Что изучает физика
2. Органы чувств как источник информации об окружающем мире
3. Эксперимент. Закон. Теория
4. Физические модели
5. Симметрия и физические законы
6. Идея атомизма
7. Фундаментальные взаимодействия
8. Базовые физические величины в механике, их единицы
2. Кинематика материальной точки
9. Траектория. Закон движения
10. Перемещение
11. Скорость
12. Равномерное прямолинейное движение
13. Ускорение
14. Прямолинейное движение с постоянным ускорением
15. Свободное падение тел
16. Графики зависимости пути, перемещения
17. Баллистическое движение
18. Кинематика периодического движения
19. Принцип относительности Галилея
3. Динамика материальной точки
20. Первый закон Ньютона
21. Второй закон Ньютона
22. Третий закон Ньютона
23. Гравитационная сила. Закон всемирного тяготени
24. Сила тяжести
25. Сила упругости. Вес тела
26. Сила трения
27. Применение законов Ньютона
4. Законы сохранения
28. Импульс материальной точки
29. Закон сохранения импульса
30. Работа силы
31. Потенциальная энергия
32. Потенциальная энергия тела при гравитационном и упругом взаимодействиях
33. Кинетическая энергия
34. Мощность
35. Закон сохранения механической энергии
36. Абсолютно неупругое и абсолютно упругое столкновения
5. Динамика периодического движения
37. Движение тел в гравитационном поле
38. Динамика свободных колебаний
39. Колебательная система под действием внешних сил
40. Вынужденные колебания. Резонанс
6. Релятивистская механика
41. Постулаты специальной теории относительности
42. Относительность времени
43. Замедление времени
44. Релятивистский закон сложения скоростей
45. Взаимосвязь массы и энергии
7. Молекулярная структура вещества
46. Масса атомов. Молярная масса
47. Агрегатные состояния вещества
8. Молекулярно-кинетическая теория идеального газа
48. Распределение молекул идеального газа в пространстве
49. Распределение молекул идеального газа по скоростям
50. Температура
51. Основное уравнение молекулярно-кинетической теории
52. Уравнение Клапейрона-Менделеева
53. Изопроцессы
9. Термодинамика
54. Внутренняя энергия
55. Работа газа при изопроцессах
56. Первый закон термодинамики
57. Адиабатный процесс
58. Тепловые двигатели
59. Второй закон термодинамики
10. Жидкость и пар
60. Фазовый переход пар — жидкость
61. Испарение. Конденсация
62. Давление насыщенного пара
63. Кипение жидкости
64. Поверхностное натяжение
65. Смачивание. Капиллярность
66. Кристаллизация и плавление твердых тел
67. Структура твердых тел
68. Кристаллическая решетка
69. Механические свойства твердых тел
12. Механические волны. Акустика
70. Распространение волн в упругой среде
71. Периодические волны
72. Стоячие волны
73. Звуковые волны
74. Высота, тембр и громкость звука
13. Силы электромагнитного взаимодействия неподвижных зарядов
75. Электрический заряд. Квантование заряда
76. Электризация тел. Закон сохранения заряда
77. Закон Кулона
78. Равновесие статистических зарядов
79. Напряженность электростатического поля
80. Линии напряженности электростатического поля
81. Принцип суперпозиции электростатических полей
14. Энергия электромагнитного взаимодействия неподвижных зарядов
82. Работа сил электростатического поля
83. Потенциал электростатического поля
84. Электрическое поле в веществе
85. Диэлектрики в электростатическом поле
86. Проводники в электростатическом поле
87. Распределение зарядов по поверхности проводника
88. Электроемкость уединенного проводника
89. Электроемкость конденсатора
90. Энергия электростатического поля
Задачи
2. Кинематика материальной точки
11. Скорость
12. Равномерное прямолинейное движение
14. Прямолинейное движение с постоянным ускорением
16. Графики зависимости пути, перемещения
17. Баллистическое движение
18. Кинематика периодического движения
3. Динамика материальной точки
21. Второй закон Ньютона
25. Сила упругости. Вес тела
26. Сила трения
27. Применение законов Ньютона
4. Законы сохранения
28. Импульс материальной точки
29. Закон сохранения импульса
30. Работа силы
31. Потенциальная энергия
32. Потенциальная энергия тела при гравитационном и упругом взаимодействиях
33. Кинетическая энергия
34. Мощность
35. Закон сохранения механической энергии
36. Абсолютно неупругое и абсолютно упругое столкновения
5. Динамика периодического движения
37. Движение тел в гравитационном поле
38. Динамика свободных колебаний
39. Колебательная система под действием внешних сил
40. Вынужденные колебания. Резонанс
6. Релятивистская механика
43. Замедление времени
44. Релятивистский закон сложения скоростей
45. Взаимосвязь массы и энергии
8. Молекулярно-кинетическая теория идеального газа
48. Распределение молекул идеального газа в пространстве
49. Распределение молекул идеального газа по скоростям
50. Температура
51. Основное уравнение молекулярно-кинетической теории
52. Уравнение Клапейрона-Менделеева
53. Изопроцессы
9. Термодинамика
54. Внутренняя энергия
55. Работа газа при изопроцессах
56. Первый закон термодинамики
57. Адиабатный процесс
58. Тепловые двигатели
10. Жидкость и пар
61. Испарение. Конденсация
62. Давление насыщенного пара
64. Поверхностное натяжение
65. Смачивание. Капиллярность
66. Кристаллизация и плавление твердых тел
69. Механические свойства твердых тел
11. Механические волны. Акустика
71. Периодические волны
72. Стоячие волны
73. Звуковые волны
74. Высота, тембр и громкость звука
12 Силы электромагнитного взаимодействия неподвижных заря
76. Электризация тел. Закон сохранения заряда
77. Закон Кулона
78. Равновесие статистических зарядов
79. Напряженность электростатического поля
81. Принцип суперпозиции электростатических полей
14. Энергия электромагнитного взаимодействия неподвижных зарядов
82. Работа сил электростатического поля
83. Потенциал электростатического поля
85. Диэлектрики в электростатическом поле
87. Распределение зарядов по поверхности проводника
89. Электроемкость конденсатора
90. Энергия электростатического поля
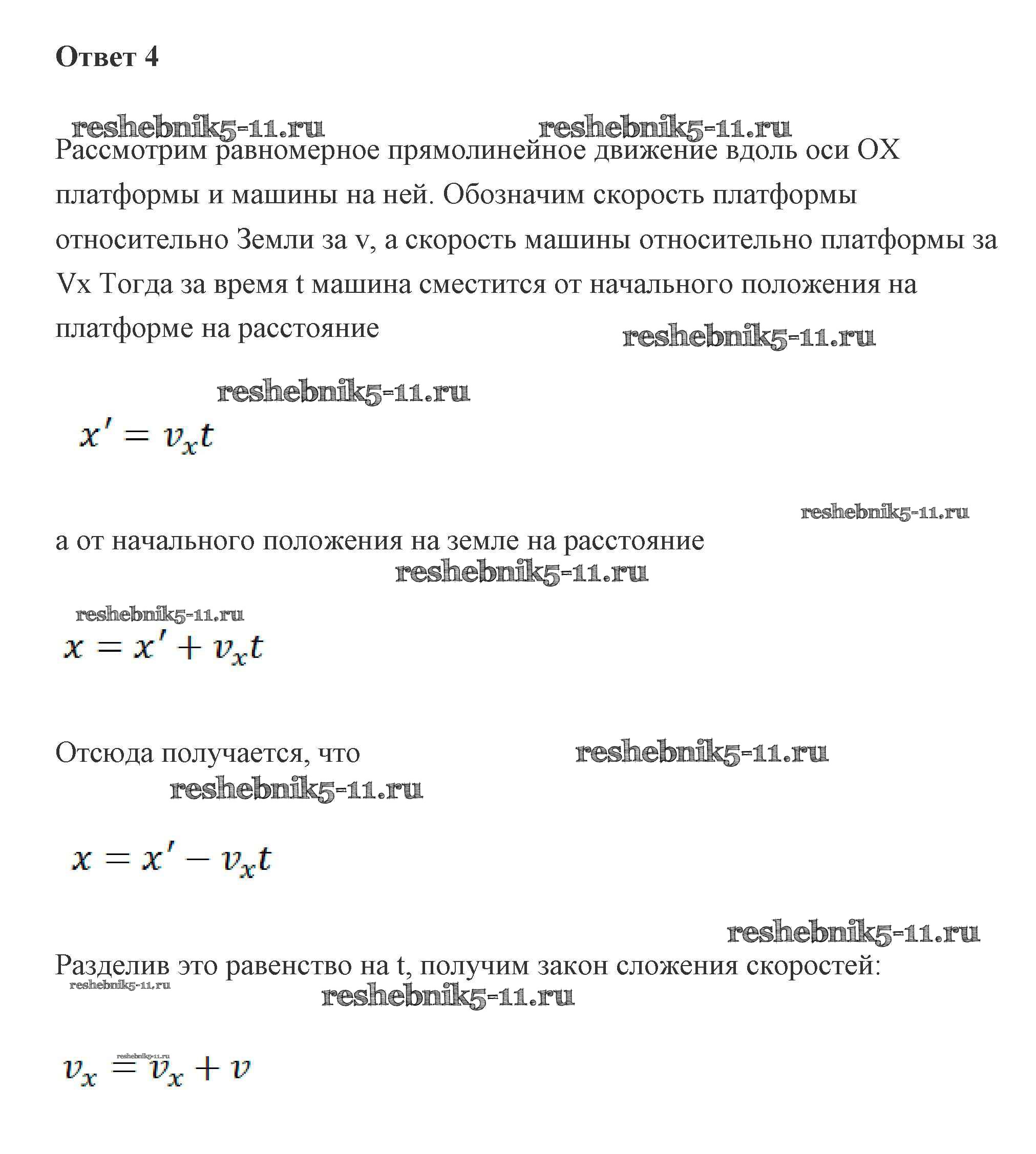
Готовая домашняя работа с ответами по Физике за 10 класс Касьянов Учебник Дрофа 2018 ФГОС - 19. Принцип относительности Галилея 4