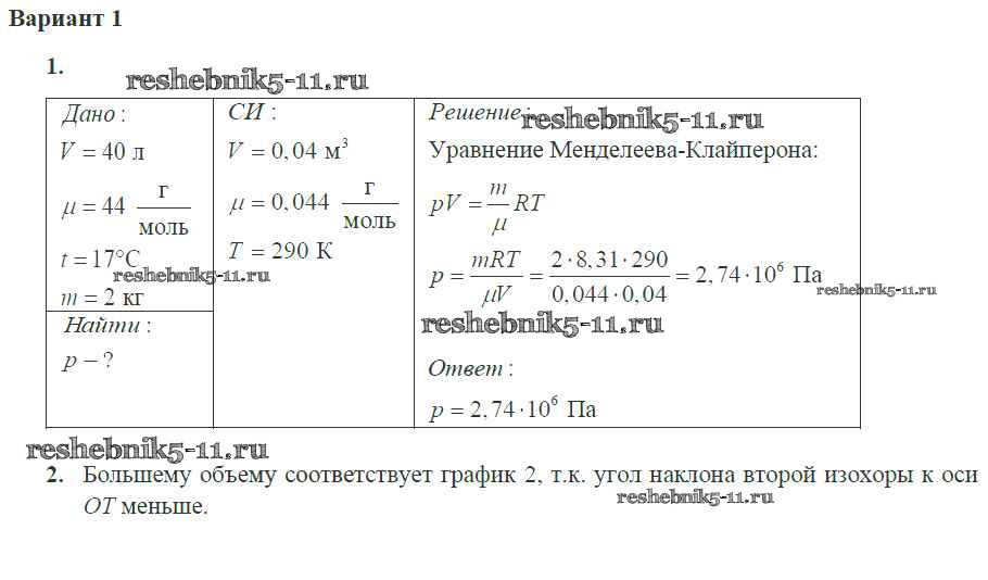
Физика за 10 класс Ерюткин Самостоятельные и контрольные работы Базовый и углубленный уровень Просвещение ср №4 1
Решебник 1 / основы мкт / ср №4 / 1

Кинематика
КР
СР №1
СР №2
СР №3
СР №4
СР №5
СР №6
СР №7
СР №8
СР №9
СР №10
Динамика
КР
СР №1
СР №2
СР №3
СР №4
СР №5
СР №6
СР №7
СР №8
СР №9
СР №10
СР №11
Законы сохранения в механике
КР
СР №1
СР №2
СР №3
СР №4
СР №5
СР №6
СР №7
СР №8
Статистика и гидромеханика
СР №1
СР №2
СР №3
Основы мкт
СР №1
СР №2
СР №3
СР №4
СР №5
СР №6
Основы термодинамики
КР
СР №1
СР №2
СР №3
Электростатика
СР №1
СР №2
СР №3
СР №4
Постоянный электрический ток
КР
СР №1
СР №2
СР №3
СР №4
Электрический ток в разных средах
СР №1
Готовая домашняя работа с ответами по Физике за 10 класс Ерюткин, Ерюткина Самостоятельные и контрольные работы Базовый и углубленный уровень Просвещение 2018 ФГОС - СР №4 1