Химия за 10 класс Колевич Учебник Образование и воспитание §42 1

§1. Строение атома. Состояние электрона в атоме. Атомная орбиталь

§2. Строение электронных оболочек атомов

§3. Типы химической связи

§4. Ковалентная связь

§5. Предмет органической химии. Теория строения органических веществ

§6. Структурные формулы простейших углеводородов. Алканы. Изомерия алканов

§7. Пространственное строение молекул алканов. sp^3-Гибридизация

§8. Гомологический ряд и физические свойства алканов

§9. Номенклатура алканов

§10. Химические свойства, получение и применение алканов

§11. Установление формулы органического вещества

§12. Алкены. Строение молекул

§13. Алкены. Структурная изомерия и номенклатура

§14. Пространственная изомерия алкенов

§15. Физические и химические свойства алкенов

§16. Получение и применение алкенов

§17. Алкадиены

§18. Алкины

§19. Ароматические углеводороды. Бензол, строение молекулы

§20. Химические свойства, получение и применение бензола

§21. Природные источники углеводородов и их использование

§22. Насыщенные одноатомные спирты. Изомерия, номенклатура, классификация

§23. Физические свойства спиртов. Водородная связь и её влияние на свойства спиртов

§24. Химические свойства, получение и применение спиртов

§25. Многоатомные спирты

§26. Взаимосвязь между углеводородами и спиртами

§27. Фенолы

§28. Химические свойства, получение и применение фенола

§29. Альдегиды. Номенклатура. Изомерия. Физические свойства

§30. Химические свойства, получение и применение альдегидов

§31. Карбоновые кислоты. Классификация

§32. Насыщенные одноосновные карбоновые кислоты. Номенклатура. Изомерия. Физические свойства

§33. Химические свойства насыщенных одноосновных карбоновых кислот

§34. Получение и применение насыщенных одноосновных карбоновых кислот

§35. Ненасыщенные одноосновные карбоновые кислоты

§36. Вычисления по уравнениям реакций, протекающих в растворах

§37. Взаимосвязь между углеводородами, спиртами, альдегидами, карбоновыми кислотами

§38. Сложные эфиры

§39. Жиры

§40. Углеводы. Глюкоза

§41. Химические свойства глюкозы

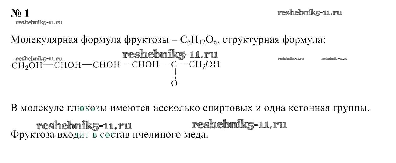
§42. Фруктоза. Сахароза

§43. Крахмал

§44. Целлюлоза

§45. Строение и физические свойства аминов

§46. Химические свойства, получение и применение аминов

§47. Аминокислоты

§48. Белки

Практические работы

Лабораторные опыты

Готовая домашняя работа с ответами по Химии за 10 класс Колевич, Матулис, Варакса Учебник Образование и воспитание 2019 - §42. Фруктоза. Сахароза 1