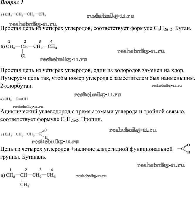
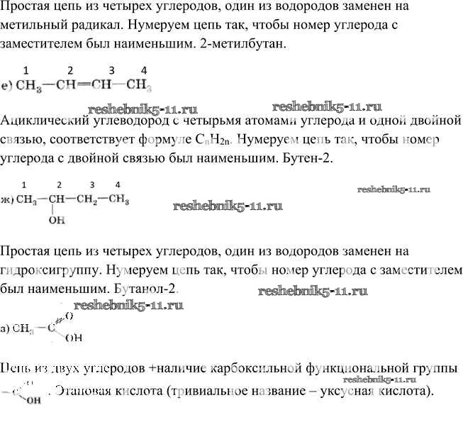
Химия за 10 класс Габриелян Учебник Вертикаль Углубленный уровень Дрофа §6 1
Решебник / §6 / 1


§1. Предмет органической химии. Органические вещества
§2. Теория строения органических соединений А.М.Бутлерова
§3. Строение атома углерода
§4. Валентные состояния атома углерода
§5. Классификация органических соединений
§6. Основы номенклатуры органических соединений
§7. Изомерия и её виды
§8. Типы химических реакций в органической химии
§9. Типы реакционноспособных частиц и механизмы реакций в органической химии
§10. Алканы
§11. Алкены
§12. Алкины
§13. Алкадиены
§14. Циклоалканы
§15. Ароматические углеводороды
§16. Природные источники углеводородов
§17. Спирты
§18. Фенолы
§19. Альдегиды и кетоны
§20. Карбоновые кислоты
§21. Сложные эфиры. Жиры
§22. Углеводы, их классификация и значение
§23. Моносахариды. Гексозы. Глюкоза. Фруктоза
§24. Дисахариды. Сахароза. Полисахариды
§25. Амины
§26. Аминокислоты
§27. Белки
§28. Нуклеиновые кислоты
§29. Витамины
§30. Ферменты
§31. Гормоны
§32. Лекарства
Практические работы
Готовая домашняя работа с ответами по Химии за 10 класс Габриелян, Остроумов, Пономарев Учебник Вертикаль Углубленный уровень Дрофа 2017 ФГОС - §6. Основы номенклатуры органических соединений 1