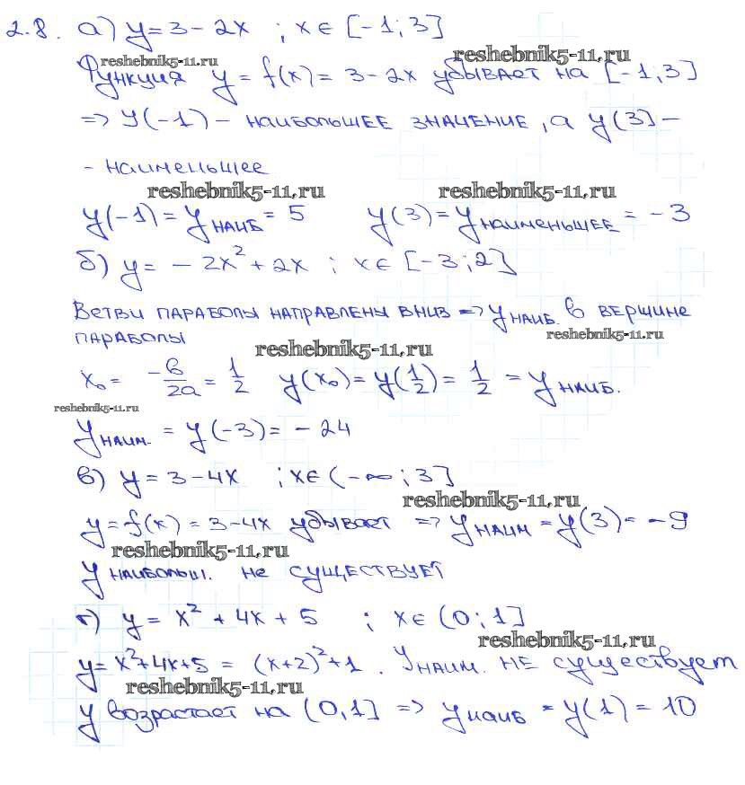
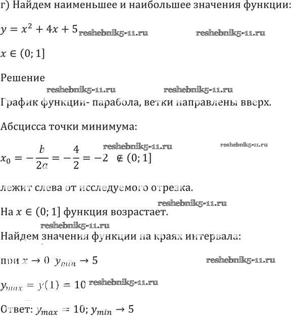
Алгебра за 10-11 класс Мордкович Задачник Базовый уровень Мнемозина §2 2. 8
Решебник №1 / глава 1 / §2 / 2. 8

Решебник №2 / глава 1 / §2 / 2. 8

Решебник №3 / глава 1 / §2 / 2. 8


Глава 1
§1. Определение числовой функции и способы ее задания
§2. Свойства функций
§3. Обратная функция
Глава 2
§4. Числовая окружность
§5. Числовая окружность на координатной плоскости
§6. Синус и косинус. Тангенс и катангенс
§7. Тригонометрические функции числового аргумента
§8. Тригонометрические функции углового аргумента
§9. Формулы приведения
§10. Функция y = sin x, ее свойства и график
§11. Функция y = cos x, ее свойства и график
§12. Периодичность функций y = sin x, y = cos x
§13. Преобразование графиков тригонометрических функций
§14. Функция y = tg x, y = ctg x, их свойства и график
Глава 3
§15. Арккосинус. Решение уравнения cos t = a
§16. Арксинус. Решение уравнения sin t = a
§17. Арктангенс и арккотангенс
§18. Тригонометрические уравнения
Глава 4
§19. Синус и косинус суммы и разности аргументов
§20. Тангенс суммы и разности аргументов
§21. Формулы двойного аргумента
21. 1
21. 2
21. 3
21. 4
21. 5
21. 6
21. 7
21. 8
21. 9
21. 10
21. 11
21. 12
21. 13
21. 14
21. 15
21. 16
21. 17
21. 18
21. 19
21. 20
21. 21
21. 22
21. 23
21. 24
21. 25
21. 26
21. 27
21. 28
21. 29
21. 30
21. 31
21. 32
21. 33
21. 34
21. 35
21. 36
21. 37
21. 38
21.39
21.40
21.41
21.42
21.43
21.44
21.45
21.46
21.47
21.48
21.49
21.51
§22. Преобразование суммы тригонометрических функций в произведения
§23. Преобразование произведений тригонометрических функций в суммы
Глава 5
§24. Предел последовательности
§25. Сумма бесконечной геометрической прогрессии
§26. Предел функции
§27. Определение производной
§28. Вычисление производных
28. 1
28. 2
28. 3
28. 4
28. 5
28. 6
28. 7
28. 8
28. 9
28. 10
28. 11
28. 12
28. 13
28. 14
28. 15
28. 16
28. 17
28. 18
28. 19
28. 20
28. 21
28. 22
28. 23
28. 24
28. 25
28. 26
28. 27
28. 28
28. 29
28. 30
28. 31
28. 32
28. 33
28. 34
28. 35
28. 36
28. 37
28. 38
28. 39
28. 40
28. 41
28. 42
28. 43
28. 44
28. 45
28. 46
28.47
28.48
28.49
28.50
28.51
28.52
§29. Уравнение касательной к графику функции
§30. Применение производной для исследования функций на монотонность и экстремумы
§31. Построение графиков функций
§32. Применение производной для нахождения наибольших и наименьших значений величин
Глава 6
§33. Понятие корня n-й степени из действительного числа
§34. Функции y = ⁿ√x, их свойства и графики
§35. Свойства корня n-й степени
§36. Преобразование выражений, содержащих радикалы
§37. Обобщение понятия о показателе степени
§38. Степенные функции, их свойства и графики
Глава 7
§39. Показательная функция, ее свойства и график
39. 1
39. 2
39. 3
39. 4
39. 5
39. 6
39. 7
39. 8
39. 9
39. 10
39. 11
39. 12
39. 13
39. 14
39. 15
39. 16
39. 17
39. 18
39. 19
39. 20
39. 21
39. 22
39. 23
39. 24
39. 25
39. 26
39. 27
39. 28
39. 29
39. 30
39. 31
39. 32
39. 33
39. 34
39. 35
39. 36
39. 37
39. 38
39. 39
39. 40
39. 41
39. 42
39.43
39.44
39.45
39.46
39.47
39.48
39.49
§40. Показательные уравнения и неравенства
40. 1
40. 2
40. 3
40. 4
40. 5
40. 6
40. 7
40. 8
40. 9
40. 10
40. 11
40. 12
40. 13
40. 14
40. 15
40. 16
40. 17
40. 18
40. 19
40. 20
40. 21
40. 22
40. 23
40. 24
40. 25
40. 26
40. 27
40. 28
40. 29
40. 30
40. 31
40. 32
40. 33
40. 34
40. 35
40. 36
40. 37
40. 38
40. 39
40. 40
40. 41
40. 42
40. 43
40. 44
40. 45
40. 46
40. 47
40. 48
40. 49
40. 50
40. 51
40. 52
40. 53
40. 54
40. 55
40. 56
40. 57
40. 58
40. 59
40. 60
40. 61
40. 62
40. 63
40. 64
40. 65
40. 66
40. 67
§41. Понятие логарифма
§42. Функция y = loga x, ее свойства и график
§43. Свойства логарифмов
§44. Логарифмические уравнения
§45. Логарифмические неравенства
§46. Переход к новому основанию логарифма
§47. Дифференцирование показательной и логарифмической функций
Глава 8
§48. Первообразная
§49. Определенный интеграл
Глава 9
§50. Статистическая обработка данных
§51. Простейшие вероятностные задачи
§52. Сочетания и размещения
§53. Формула бинома Ньютона
§54. Случайные события и их вероятности
Глава 10
§55. Равносильность уравнений
§56. Общие методы решения уравнений
§57. Решение неравенств с одной переменной
§58. Уравнения и неравенства с двумя переменным
§59. Системы уравнений
§60. Задачи с параметрами
Готовая домашняя работа с ответами по Алгебре за 10, 11 класс Мордкович, Денищева, Корешкова, Мишустина, Семёнов, Тульчинская Задачник Базовый уровень Часть 2 Мнемозина 2015 ФГОС - §2. Свойства функций 2. 8