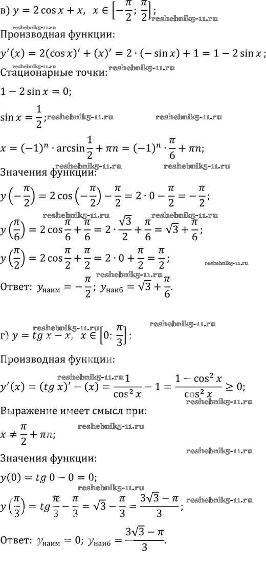
Алгебра за 10-11 класс Мордкович Задачник Базовый уровень Мнемозина §32 32. 13
Решебник №1 / глава 5 / §32 / 32. 13
 
                                Решебник №2 / глава 5 / §32 / 32. 13
 
                                Решебник №3 / глава 5 / §32 / 32. 13
 
                                 
                                Глава 1
§1. Определение числовой функции и способы ее задания
§2. Свойства функций
§3. Обратная функция
Глава 2
§4. Числовая окружность
§5. Числовая окружность на координатной плоскости
§6. Синус и косинус. Тангенс и катангенс
§7. Тригонометрические функции числового аргумента
§8. Тригонометрические функции углового аргумента
§9. Формулы приведения
§10. Функция y = sin x, ее свойства и график
§11. Функция y = cos x, ее свойства и график
§12. Периодичность функций y = sin x, y = cos x
§13. Преобразование графиков тригонометрических функций
§14. Функция y = tg x, y = ctg x, их свойства и график
Глава 3
§15. Арккосинус. Решение уравнения cos t = a
§16. Арксинус. Решение уравнения sin t = a
§17. Арктангенс и арккотангенс
§18. Тригонометрические уравнения
Глава 4
§19. Синус и косинус суммы и разности аргументов
§20. Тангенс суммы и разности аргументов
§21. Формулы двойного аргумента
                                    
                        21. 1
                    
                                    
                        21. 2
                    
                                    
                        21. 3
                    
                                    
                        21. 4
                    
                                    
                        21. 5
                    
                                    
                        21. 6
                    
                                    
                        21. 7
                    
                                    
                        21. 8
                    
                                    
                        21. 9
                    
                                    
                        21. 10
                    
                                    
                        21. 11
                    
                                    
                        21. 12
                    
                                    
                        21. 13
                    
                                    
                        21. 14
                    
                                    
                        21. 15
                    
                                    
                        21. 16
                    
                                    
                        21. 17
                    
                                    
                        21. 18
                    
                                    
                        21. 19
                    
                                    
                        21. 20
                    
                                    
                        21. 21
                    
                                    
                        21. 22
                    
                                    
                        21. 23
                    
                                    
                        21. 24
                    
                                    
                        21. 25
                    
                                    
                        21. 26
                    
                                    
                        21. 27
                    
                                    
                        21. 28
                    
                                    
                        21. 29
                    
                                    
                        21. 30
                    
                                    
                        21. 31
                    
                                    
                        21. 32
                    
                                    
                        21. 33
                    
                                    
                        21. 34
                    
                                    
                        21. 35
                    
                                    
                        21. 36
                    
                                    
                        21. 37
                    
                                    
                        21. 38
                    
                                    
                        21.39
                    
                                    
                        21.40
                    
                                    
                        21.41
                    
                                    
                        21.42
                    
                                    
                        21.43
                    
                                    
                        21.44
                    
                                    
                        21.45
                    
                                    
                        21.46
                    
                                    
                        21.47
                    
                                    
                        21.48
                    
                                    
                        21.49
                    
                                    
                        21.51
                    
                            
                    §22. Преобразование суммы тригонометрических функций в произведения
§23. Преобразование произведений тригонометрических функций в суммы
Глава 5
§24. Предел последовательности
§25. Сумма бесконечной геометрической прогрессии
§26. Предел функции
§27. Определение производной
§28. Вычисление производных
                                    
                        28. 1
                    
                                    
                        28. 2
                    
                                    
                        28. 3
                    
                                    
                        28. 4
                    
                                    
                        28. 5
                    
                                    
                        28. 6
                    
                                    
                        28. 7
                    
                                    
                        28. 8
                    
                                    
                        28. 9
                    
                                    
                        28. 10
                    
                                    
                        28. 11
                    
                                    
                        28. 12
                    
                                    
                        28. 13
                    
                                    
                        28. 14
                    
                                    
                        28. 15
                    
                                    
                        28. 16
                    
                                    
                        28. 17
                    
                                    
                        28. 18
                    
                                    
                        28. 19
                    
                                    
                        28. 20
                    
                                    
                        28. 21
                    
                                    
                        28. 22
                    
                                    
                        28. 23
                    
                                    
                        28. 24
                    
                                    
                        28. 25
                    
                                    
                        28. 26
                    
                                    
                        28. 27
                    
                                    
                        28. 28
                    
                                    
                        28. 29
                    
                                    
                        28. 30
                    
                                    
                        28. 31
                    
                                    
                        28. 32
                    
                                    
                        28. 33
                    
                                    
                        28. 34
                    
                                    
                        28. 35
                    
                                    
                        28. 36
                    
                                    
                        28. 37
                    
                                    
                        28. 38
                    
                                    
                        28. 39
                    
                                    
                        28. 40
                    
                                    
                        28. 41
                    
                                    
                        28. 42
                    
                                    
                        28. 43
                    
                                    
                        28. 44
                    
                                    
                        28. 45
                    
                                    
                        28. 46
                    
                                    
                        28.47
                    
                                    
                        28.48
                    
                                    
                        28.49
                    
                                    
                        28.50
                    
                                    
                        28.51
                    
                                    
                        28.52
                    
                            
                    §29. Уравнение касательной к графику функции
§30. Применение производной для исследования функций на монотонность и экстремумы
§31. Построение графиков функций
§32. Применение производной для нахождения наибольших и наименьших значений величин
Глава 6
§33. Понятие корня n-й степени из действительного числа
§34. Функции y = ⁿ√x, их свойства и графики
§35. Свойства корня n-й степени
§36. Преобразование выражений, содержащих радикалы
§37. Обобщение понятия о показателе степени
§38. Степенные функции, их свойства и графики
Глава 7
§39. Показательная функция, ее свойства и график
                                    
                        39. 1
                    
                                    
                        39. 2
                    
                                    
                        39. 3
                    
                                    
                        39. 4
                    
                                    
                        39. 5
                    
                                    
                        39. 6
                    
                                    
                        39. 7
                    
                                    
                        39. 8
                    
                                    
                        39. 9
                    
                                    
                        39. 10
                    
                                    
                        39. 11
                    
                                    
                        39. 12
                    
                                    
                        39. 13
                    
                                    
                        39. 14
                    
                                    
                        39. 15
                    
                                    
                        39. 16
                    
                                    
                        39. 17
                    
                                    
                        39. 18
                    
                                    
                        39. 19
                    
                                    
                        39. 20
                    
                                    
                        39. 21
                    
                                    
                        39. 22
                    
                                    
                        39. 23
                    
                                    
                        39. 24
                    
                                    
                        39. 25
                    
                                    
                        39. 26
                    
                                    
                        39. 27
                    
                                    
                        39. 28
                    
                                    
                        39. 29
                    
                                    
                        39. 30
                    
                                    
                        39. 31
                    
                                    
                        39. 32
                    
                                    
                        39. 33
                    
                                    
                        39. 34
                    
                                    
                        39. 35
                    
                                    
                        39. 36
                    
                                    
                        39. 37
                    
                                    
                        39. 38
                    
                                    
                        39. 39
                    
                                    
                        39. 40
                    
                                    
                        39. 41
                    
                                    
                        39. 42
                    
                                    
                        39.43
                    
                                    
                        39.44
                    
                                    
                        39.45
                    
                                    
                        39.46
                    
                                    
                        39.47
                    
                                    
                        39.48
                    
                                    
                        39.49
                    
                            
                    §40. Показательные уравнения и неравенства
                                    
                        40. 1
                    
                                    
                        40. 2
                    
                                    
                        40. 3
                    
                                    
                        40. 4
                    
                                    
                        40. 5
                    
                                    
                        40. 6
                    
                                    
                        40. 7
                    
                                    
                        40. 8
                    
                                    
                        40. 9
                    
                                    
                        40. 10
                    
                                    
                        40. 11
                    
                                    
                        40. 12
                    
                                    
                        40. 13
                    
                                    
                        40. 14
                    
                                    
                        40. 15
                    
                                    
                        40. 16
                    
                                    
                        40. 17
                    
                                    
                        40. 18
                    
                                    
                        40. 19
                    
                                    
                        40. 20
                    
                                    
                        40. 21
                    
                                    
                        40. 22
                    
                                    
                        40. 23
                    
                                    
                        40. 24
                    
                                    
                        40. 25
                    
                                    
                        40. 26
                    
                                    
                        40. 27
                    
                                    
                        40. 28
                    
                                    
                        40. 29
                    
                                    
                        40. 30
                    
                                    
                        40. 31
                    
                                    
                        40. 32
                    
                                    
                        40. 33
                    
                                    
                        40. 34
                    
                                    
                        40. 35
                    
                                    
                        40. 36
                    
                                    
                        40. 37
                    
                                    
                        40. 38
                    
                                    
                        40. 39
                    
                                    
                        40. 40
                    
                                    
                        40. 41
                    
                                    
                        40. 42
                    
                                    
                        40. 43
                    
                                    
                        40. 44
                    
                                    
                        40. 45
                    
                                    
                        40. 46
                    
                                    
                        40. 47
                    
                                    
                        40. 48
                    
                                    
                        40. 49
                    
                                    
                        40. 50
                    
                                    
                        40. 51
                    
                                    
                        40. 52
                    
                                    
                        40. 53
                    
                                    
                        40. 54
                    
                                    
                        40. 55
                    
                                    
                        40. 56
                    
                                    
                        40. 57
                    
                                    
                        40. 58
                    
                                    
                        40. 59
                    
                                    
                        40. 60
                    
                                    
                        40. 61
                    
                                    
                        40. 62
                    
                                    
                        40. 63
                    
                                    
                        40. 64
                    
                                    
                        40. 65
                    
                                    
                        40. 66
                    
                                    
                        40. 67
                    
                            
                    §41. Понятие логарифма
§42. Функция y = loga x, ее свойства и график
§43. Свойства логарифмов
§44. Логарифмические уравнения
§45. Логарифмические неравенства
§46. Переход к новому основанию логарифма
§47. Дифференцирование показательной и логарифмической функций
Глава 8
§48. Первообразная
§49. Определенный интеграл
Глава 9
§50. Статистическая обработка данных
§51. Простейшие вероятностные задачи
§52. Сочетания и размещения
§53. Формула бинома Ньютона
§54. Случайные события и их вероятности
Глава 10
§55. Равносильность уравнений
§56. Общие методы решения уравнений
§57. Решение неравенств с одной переменной
§58. Уравнения и неравенства с двумя переменным
§59. Системы уравнений
§60. Задачи с параметрами
Готовая домашняя работа с ответами по Алгебре за 10, 11 класс Мордкович, Денищева, Корешкова, Мишустина, Семёнов, Тульчинская Задачник Базовый уровень Часть 2 Мнемозина 2015 ФГОС - §32. Применение производной для нахождения наибольших и наименьших значений величин 32. 13