Физика за 11 класс Мякишев Учебник Базовый уровень Просвещение задача для самостоятельного решения 2
Решебник / § 5 / задача для самостоятельного решения / 2

§1. Магнитное поле. Индукция магнитного поля
Вопросы к параграфу
Задания ЕГЭ
§2. Сила ампера
Вопросы к параграфу
Задания ЕГЭ
§3. Примеры решения задач по теме «Сила ампера»
Задания ЕГЭ
Задачи для самостоятельного решения
§4. Действие магнитного поля на движущуюся заряженную частицу. Сила лоренца
Вопросы к параграфу
Задания ЕГЭ
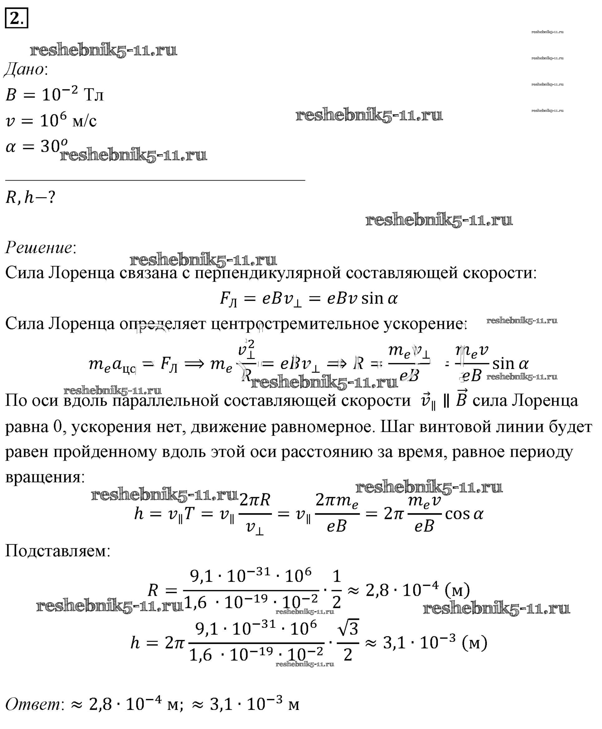
§5. Примеры решения задач по теме «Сила лоренца»
Задания ЕГЭ
Задачи для самостоятельного решения
§6. Магнитные свойства вещества
Вопросы к параграфу
§7. Электромагнитная индукция. Магнитный поток
Вопросы к параграфу
Задания ЕГЭ
§8. Правило ленца. Закон электромагнитной индукции
Вопросы к параграфу
Задания ЕГЭ
§9. Эдс индукции в движущихся проводниках
Вопросы к параграфу
Задания ЕГЭ
§10. Примеры решения задач по теме «Закон электромагнитной индукции»
Задания ЕГЭ
Задачи для самостоятельного решения
§11. Явление самоиндукции. Индуктивность. Энергия магнитного поля тока
Вопросы к параграфу
§12. Примеры решения задач по теме «Самоиндукция. Энергия магнитного поля»
Задачи для самостоятельного решения
§13. Свободные колебания
Вопросы к параграфу
Задания ЕГЭ
§14. Гармонические колебания
Вопросы к параграфу
Задания ЕГЭ
§15. Примеры решения задач по теме «Гармонические колебания»
Задачи для самостоятельного решения
§16. Затухающие и вынужденные колебания. Резонанс.
Вопросы к параграфу
§17. Свободные электромагнитные колебания
Вопросы к параграфу
Задания ЕГЭ
§18. Аналогия между механическими и электромагнитными колебаниями
Вопросы к параграфу
§19. Гармонические электромагнитные колебания в колебательном контуре. Формула томсона
Вопросы к параграфу
Задания ЕГЭ
§20. Примеры решения задач по теме «Гармонические электромагнитные колебания»
Задания ЕГЭ
Задачи для самостоятельного решения
§21. Переменный электрический ток. Резистор в цепи переменного тока
Вопросы к параграфу
Задания ЕГЭ
§22. Конденсатор и катушка индуктивности в цепи переменного тока
Вопросы к параграфу
Задания ЕГЭ
§23. Резонанс в электрической цепи
Вопросы к параграфу
§24. Примеры решения задач по теме «Переменный электрический ток»
Задания ЕГЭ
Задачи для самостоятельного решения
§25. Автоколебания
Вопросы к параграфу
§26. Генератор переменного тока. Трансформатор
Вопросы к параграфу
§27. Производство, передача и потребление электрической энергии
§28. Примеры решения задач по теме «Трансформатор. Передача электроэнергии»
Задачи для самостоятельного решения
§29. Волновые явления. Характеристики волны
Вопросы к параграфу
§31. Звуковые волны
Вопросы к параграфу
§32. Примеры решения задач по теме «Механические волны»
Задания ЕГЭ
Задачи для самостоятельного решения
§33. Интерференция, дифракция и поляризация механических волн
Вопросы к параграфу
§34. Примеры решения задач по теме «Интерференция и дифракция механических волн»
Задачи для самостоятельного решения
§35. Электромагнитное поле. Электромагнитная волна
Вопросы к параграфу
Задания ЕГЭ
§36. Экспериментальное обнаружение электромагнитных волн. Плотность потока электромагнитного излучения
Вопросы к параграфу
Задания ЕГЭ
§37. Изобретение радио А.С. Поповым. Принципы радиосвязи
Вопросы к параграфу
Задания ЕГЭ
§38. Модуляция и детектирование
Вопросы к параграфу
§39. Свойства электромагнитных волн
Вопросы к параграфу
Задания ЕГЭ
§40. Распространение радиоволн. Радиолокация
Вопросы к параграфу
Задания ЕГЭ
§43. Примеры решения задач по теме «Электромагнитные волны»
Задачи для самостоятельного решения
§44. Скорость света
Вопросы к параграфу
§45. Принцип Гюйгенса. Закон отражения света
Вопросы к параграфу
Задания ЕГЭ
§46. Примеры решения задач по теме «Закон прямолинейного распространения света. Законы отражения света»
Задачи для самостоятельного решения
§47. Законы преломления света
Вопросы к параграфу
Задания ЕГЭ
§48. Полное отражение света
Вопросы к параграфу
Задания ЕГЭ
§49. Примеры решения задач по теме «Закон преломления света. Полное отражение света»
Задания ЕГЭ
Задачи для самостоятельного решения
§50. Линзы. Построение изображений в линзе
Задания ЕГЭ
§51. Формула тонкой линзы. Увеличение линзы
Вопросы к параграфу
§52. Примеры решения задач по теме «Линзы»
Задания ЕГЭ
Задачи для самостоятельного решения
§53. Дисперсия света
Вопросы к параграфу
Задания ЕГЭ
§54. Интерференция света
Вопросы к параграфу
Задания ЕГЭ
§56. Дифракция света
Вопросы к параграфу
§57. Границы применимости геометрической оптики
Вопросы к параграфу
§58. Дифракционная решётка
Вопросы к параграфу
Задания ЕГЭ
§59. Примеры решения задач по теме «Интерференция и дифракция света»
Задания ЕГЭ
Задачи для самостоятельного решения
§60. Поперечность световых волн. Поляризация света
§61. Законы электродинамики и принцип относительности
Вопросы к параграфу
§62. Постулаты теории относительности
Вопросы к параграфу
Задания ЕГЭ
§63. Основные следствия из постулатов теории относительности
Вопросы к параграфу
Задания ЕГЭ
§64. Элементы релятивистской динамики
Вопросы к параграфу
§65. Примеры решения задач по теме «Элементы специальной теории относительности»
Задания ЕГЭ
Задачи для самостоятельного решения
§66. Виды излучений. Источники света
Вопросы к параграфу
§67. Спектры и спектральный анализ
Вопросы к параграфу
§68. Шкала электромагнитных волн
Вопросы к параграфу
§69. Фотоэффект
Вопросы к параграфу
§71. Фотоны. Корпускулярно-волновой дуализм
Вопросы к параграфу
Задания ЕГЭ
§72. Давление света. Химическое действие света
Вопросы к параграфу
§73. Примеры решения задач по теме «световые кванты. Фотоэффект»
Задания ЕГЭ
Задачи для самостоятельного решения
§74. Строение атома. Опыты резерфорда
Вопросы к параграфу
§75. Квантовые постулаты бора. Модель атома водорода по бору
Вопросы к параграфу
Задания ЕГЭ
§76. Лазеры
Вопросы к параграфу
Задания ЕГЭ
§77. Примеры решения задач по теме «Атомная физика»
Задания ЕГЭ
Задачи для самостоятельного решения
§78. Строение атомного ядра. Ядерные силы
Вопросы к параграфу
Задания ЕГЭ
§79. Обменная модель ядерного взаимодействия
Вопросы к параграфу
§80. Энергия связи атомных ядер
Вопросы к параграфу
Задания ЕГЭ
§81. Примеры решения задач по теме «Энергия связи атомных ядер»
Задания ЕГЭ
Задачи для самостоятельного решения
§82. Радиоактивность
Вопросы к параграфу
§83. Виды радиоактивного излучения
Вопросы к параграфу
Задания ЕГЭ
§84. Закон радиоактивного распада. Период полураспада
Вопросы к параграфу
Задания ЕГЭ
§85. Примеры решения задач по теме «Закон радиоактивного распада»
Задания ЕГЭ
Задачи для самостоятельного решения
§86. Методы наблюдения и регистрации элементарных частиц
Вопросы к параграфу
§87. Искусственная радиоактивность. Ядерные реакции
Вопросы к параграфу
Задания ЕГЭ
§88. Деление ядер урана. Цепная реакция деления
Вопросы к параграфу
Задания ЕГЭ
§89. Ядерный реактор
Вопросы к параграфу
Задания ЕГЭ
§90. Термоядерные реакции
Вопросы к параграфу
§91. Примеры решения задач по теме «Ядерные реакции»
Задания ЕГЭ
Задачи для самостоятельного решения
§92. Применение ядерной энергии
Вопросы к параграфу
§93. Изотопы. Получение и применение радиоактивных изотопов
Вопросы к параграфу
§94. Биологическое действие радиоактивных излучении
Вопросы к параграфу
§95. Три этапа в развитии физики элементарных частиц
Вопросы к параграфу
§96. Открытие позитрона. Античастицы
Вопросы к параграфу
§97. Лептоны
Вопросы к параграфу
§98. Адроны. Кварки
Вопросы к параграфу
§99. Видимые движения небесных тел. законы Кеплера
Вопросы к параграфу
§100. Система земля - луна
Вопросы к параграфу
§101. Физическая природа планет и малых тел солнечной системы
Вопросы к параграфу
Задания ЕГЭ
§102. Солнце
Вопросы к параграфу
§103. Основные характеристики звезд
Вопросы к параграфу
Задания ЕГЭ
§104. Внутреннее строение солнца и звезд
Вопросы к параграфу
Задания ЕГЭ
§105. Эволюция звёзд: рождение, жизнь и смерть звёзд
Вопросы к параграфу
§106. Млечный путь — наша галактика
Вопросы к параграфу
Задания ЕГЭ
§107. Галактики
Вопросы к параграфу
Задания ЕГЭ
§108. Строение и эволюция вселенной
Вопросы к параграфу
Задания ЕГЭ
§109. Примеры решения задач по теме «астрономия»
Задачи для самостоятельного решения
Лабораторные работы
Готовая домашняя работа с ответами по Физике за 11 класс Мякишев, Буховцев, Чаругин, Николаева, Парфеньтьева Учебник Базовый уровень Просвещение 2018 ФГОС - Задачи для самостоятельного решения 2