Физика за 11 класс Мякишев Учебник Базовый уровень Просвещение задача для самостоятельного решения 3

Решебник / § 20 / задача для самостоятельного решения / 3

§1. Магнитное поле. Индукция магнитного поля

Вопросы к параграфу

Задания ЕГЭ

§2. Сила ампера

Вопросы к параграфу

Задания ЕГЭ

§3. Примеры решения задач по теме «Сила ампера»

Задания ЕГЭ

Задачи для самостоятельного решения

§4. Действие магнитного поля на движущуюся заряженную частицу. Сила лоренца

Вопросы к параграфу

Задания ЕГЭ

§5. Примеры решения задач по теме «Сила лоренца»

Задания ЕГЭ

Задачи для самостоятельного решения

§6. Магнитные свойства вещества

Вопросы к параграфу

§7. Электромагнитная индукция. Магнитный поток

Вопросы к параграфу

Задания ЕГЭ

§8. Правило ленца. Закон электромагнитной индукции

Вопросы к параграфу

Задания ЕГЭ

§9. Эдс индукции в движущихся проводниках

Вопросы к параграфу

Задания ЕГЭ

§10. Примеры решения задач по теме «Закон электромагнитной индукции»

Задания ЕГЭ

Задачи для самостоятельного решения

§11. Явление самоиндукции. Индуктивность. Энергия магнитного поля тока

Вопросы к параграфу

§12. Примеры решения задач по теме «Самоиндукция. Энергия магнитного поля»

Задачи для самостоятельного решения

§13. Свободные колебания

Вопросы к параграфу

Задания ЕГЭ

§14. Гармонические колебания

Вопросы к параграфу

Задания ЕГЭ

§15. Примеры решения задач по теме «Гармонические колебания»

Задачи для самостоятельного решения

§16. Затухающие и вынужденные колебания. Резонанс.

Вопросы к параграфу

§17. Свободные электромагнитные колебания

Вопросы к параграфу

Задания ЕГЭ

§18. Аналогия между механическими и электромагнитными колебаниями

Вопросы к параграфу

§19. Гармонические электромагнитные колебания в колебательном контуре. Формула томсона

Вопросы к параграфу

Задания ЕГЭ

§20. Примеры решения задач по теме «Гармонические электромагнитные колебания»

Задания ЕГЭ

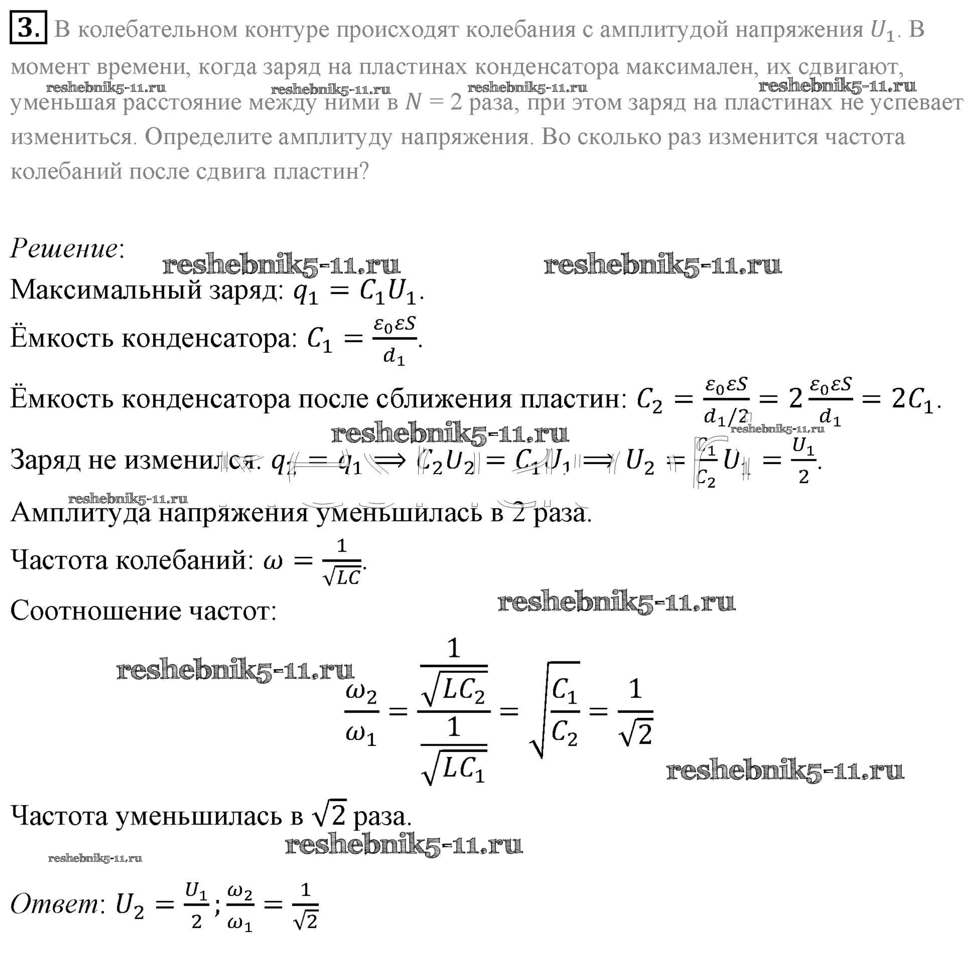
Задачи для самостоятельного решения

§21. Переменный электрический ток. Резистор в цепи переменного тока

Вопросы к параграфу

Задания ЕГЭ

§22. Конденсатор и катушка индуктивности в цепи переменного тока

Вопросы к параграфу

Задания ЕГЭ

§23. Резонанс в электрической цепи

Вопросы к параграфу

§24. Примеры решения задач по теме «Переменный электрический ток»

Задания ЕГЭ

Задачи для самостоятельного решения

§25. Автоколебания

Вопросы к параграфу

§26. Генератор переменного тока. Трансформатор

Вопросы к параграфу

§27. Производство, передача и потребление электрической энергии

§28. Примеры решения задач по теме «Трансформатор. Передача электроэнергии»

Задачи для самостоятельного решения

§29. Волновые явления. Характеристики волны

Вопросы к параграфу

§31. Звуковые волны

Вопросы к параграфу

§32. Примеры решения задач по теме «Механические волны»

Задания ЕГЭ

Задачи для самостоятельного решения

§33. Интерференция, дифракция и поляризация механических волн

Вопросы к параграфу

§34. Примеры решения задач по теме «Интерференция и дифракция механических волн»

Задачи для самостоятельного решения

§35. Электромагнитное поле. Электромагнитная волна

Вопросы к параграфу

Задания ЕГЭ

§36. Экспериментальное обнаружение электромагнитных волн. Плотность потока электромагнитного излучения

Вопросы к параграфу

Задания ЕГЭ

§37. Изобретение радио А.С. Поповым. Принципы радиосвязи

Вопросы к параграфу

Задания ЕГЭ

§38. Модуляция и детектирование

Вопросы к параграфу

§39. Свойства электромагнитных волн

Вопросы к параграфу

Задания ЕГЭ

§40. Распространение радиоволн. Радиолокация

Вопросы к параграфу

Задания ЕГЭ

§43. Примеры решения задач по теме «Электромагнитные волны»

Задачи для самостоятельного решения

§44. Скорость света

Вопросы к параграфу

§45. Принцип Гюйгенса. Закон отражения света

Вопросы к параграфу

Задания ЕГЭ

§46. Примеры решения задач по теме «Закон прямолинейного распространения света. Законы отражения света»

Задачи для самостоятельного решения

§47. Законы преломления света

Вопросы к параграфу

Задания ЕГЭ

§48. Полное отражение света

Вопросы к параграфу

Задания ЕГЭ

§49. Примеры решения задач по теме «Закон преломления света. Полное отражение света»

Задания ЕГЭ

Задачи для самостоятельного решения

§50. Линзы. Построение изображений в линзе

Задания ЕГЭ

§51. Формула тонкой линзы. Увеличение линзы

Вопросы к параграфу

§52. Примеры решения задач по теме «Линзы»

Задания ЕГЭ

Задачи для самостоятельного решения

§53. Дисперсия света

Вопросы к параграфу

Задания ЕГЭ

§54. Интерференция света

Вопросы к параграфу

Задания ЕГЭ

§56. Дифракция света

Вопросы к параграфу

§57. Границы применимости геометрической оптики

Вопросы к параграфу

§58. Дифракционная решётка

Вопросы к параграфу

Задания ЕГЭ

§59. Примеры решения задач по теме «Интерференция и дифракция света»

Задания ЕГЭ

Задачи для самостоятельного решения

§60. Поперечность световых волн. Поляризация света

§61. Законы электродинамики и принцип относительности

Вопросы к параграфу

§62. Постулаты теории относительности

Вопросы к параграфу

Задания ЕГЭ

§63. Основные следствия из постулатов теории относительности

Вопросы к параграфу

Задания ЕГЭ

§64. Элементы релятивистской динамики

Вопросы к параграфу

§65. Примеры решения задач по теме «Элементы специальной теории относительности»

Задания ЕГЭ

Задачи для самостоятельного решения

§66. Виды излучений. Источники света

Вопросы к параграфу

§67. Спектры и спектральный анализ

Вопросы к параграфу

§68. Шкала электромагнитных волн

Вопросы к параграфу

§69. Фотоэффект

Вопросы к параграфу

§71. Фотоны. Корпускулярно-волновой дуализм

Вопросы к параграфу

Задания ЕГЭ

§72. Давление света. Химическое действие света

Вопросы к параграфу

§73. Примеры решения задач по теме «световые кванты. Фотоэффект»

Задания ЕГЭ

Задачи для самостоятельного решения

§74. Строение атома. Опыты резерфорда

Вопросы к параграфу

§75. Квантовые постулаты бора. Модель атома водорода по бору

Вопросы к параграфу

Задания ЕГЭ

§76. Лазеры

Вопросы к параграфу

Задания ЕГЭ

§77. Примеры решения задач по теме «Атомная физика»

Задания ЕГЭ

Задачи для самостоятельного решения

§78. Строение атомного ядра. Ядерные силы

Вопросы к параграфу

Задания ЕГЭ

§79. Обменная модель ядерного взаимодействия

Вопросы к параграфу

§80. Энергия связи атомных ядер

Вопросы к параграфу

Задания ЕГЭ

§81. Примеры решения задач по теме «Энергия связи атомных ядер»

Задания ЕГЭ

Задачи для самостоятельного решения

§82. Радиоактивность

Вопросы к параграфу

§83. Виды радиоактивного излучения

Вопросы к параграфу

Задания ЕГЭ

§84. Закон радиоактивного распада. Период полураспада

Вопросы к параграфу

Задания ЕГЭ

§85. Примеры решения задач по теме «Закон радиоактивного распада»

Задания ЕГЭ

Задачи для самостоятельного решения

§86. Методы наблюдения и регистрации элементарных частиц

Вопросы к параграфу

§87. Искусственная радиоактивность. Ядерные реакции

Вопросы к параграфу

Задания ЕГЭ

§88. Деление ядер урана. Цепная реакция деления

Вопросы к параграфу

Задания ЕГЭ

§89. Ядерный реактор

Вопросы к параграфу

Задания ЕГЭ

§90. Термоядерные реакции

Вопросы к параграфу

§91. Примеры решения задач по теме «Ядерные реакции»

Задания ЕГЭ

Задачи для самостоятельного решения

§92. Применение ядерной энергии

Вопросы к параграфу

§93. Изотопы. Получение и применение радиоактивных изотопов

Вопросы к параграфу

§94. Биологическое действие радиоактивных излучении

Вопросы к параграфу

§95. Три этапа в развитии физики элементарных частиц

Вопросы к параграфу

§96. Открытие позитрона. Античастицы

Вопросы к параграфу

§97. Лептоны

Вопросы к параграфу

§98. Адроны. Кварки

Вопросы к параграфу

§99. Видимые движения небесных тел. законы Кеплера

Вопросы к параграфу

§100. Система земля - луна

Вопросы к параграфу

§101. Физическая природа планет и малых тел солнечной системы

Вопросы к параграфу

Задания ЕГЭ

§102. Солнце

Вопросы к параграфу

§103. Основные характеристики звезд

Вопросы к параграфу

Задания ЕГЭ

§104. Внутреннее строение солнца и звезд

Вопросы к параграфу

Задания ЕГЭ

§105. Эволюция звёзд: рождение, жизнь и смерть звёзд

Вопросы к параграфу

§106. Млечный путь — наша галактика

Вопросы к параграфу

Задания ЕГЭ

§107. Галактики

Вопросы к параграфу

Задания ЕГЭ

§108. Строение и эволюция вселенной

Вопросы к параграфу

Задания ЕГЭ

§109. Примеры решения задач по теме «астрономия»

Задачи для самостоятельного решения

Лабораторные работы

Готовая домашняя работа с ответами по Физике за 11 класс Мякишев, Буховцев, Чаругин, Николаева, Парфеньтьева Учебник Базовый уровень Просвещение 2018 ФГОС - Задачи для самостоятельного решения 3